Extended Data Fig. 7: Characterization of Ptchd1 – MOR co-expression across the brain.
From: Ptchd1 mediates opioid tolerance via cholesterol-dependent effects on μ-opioid receptor trafficking

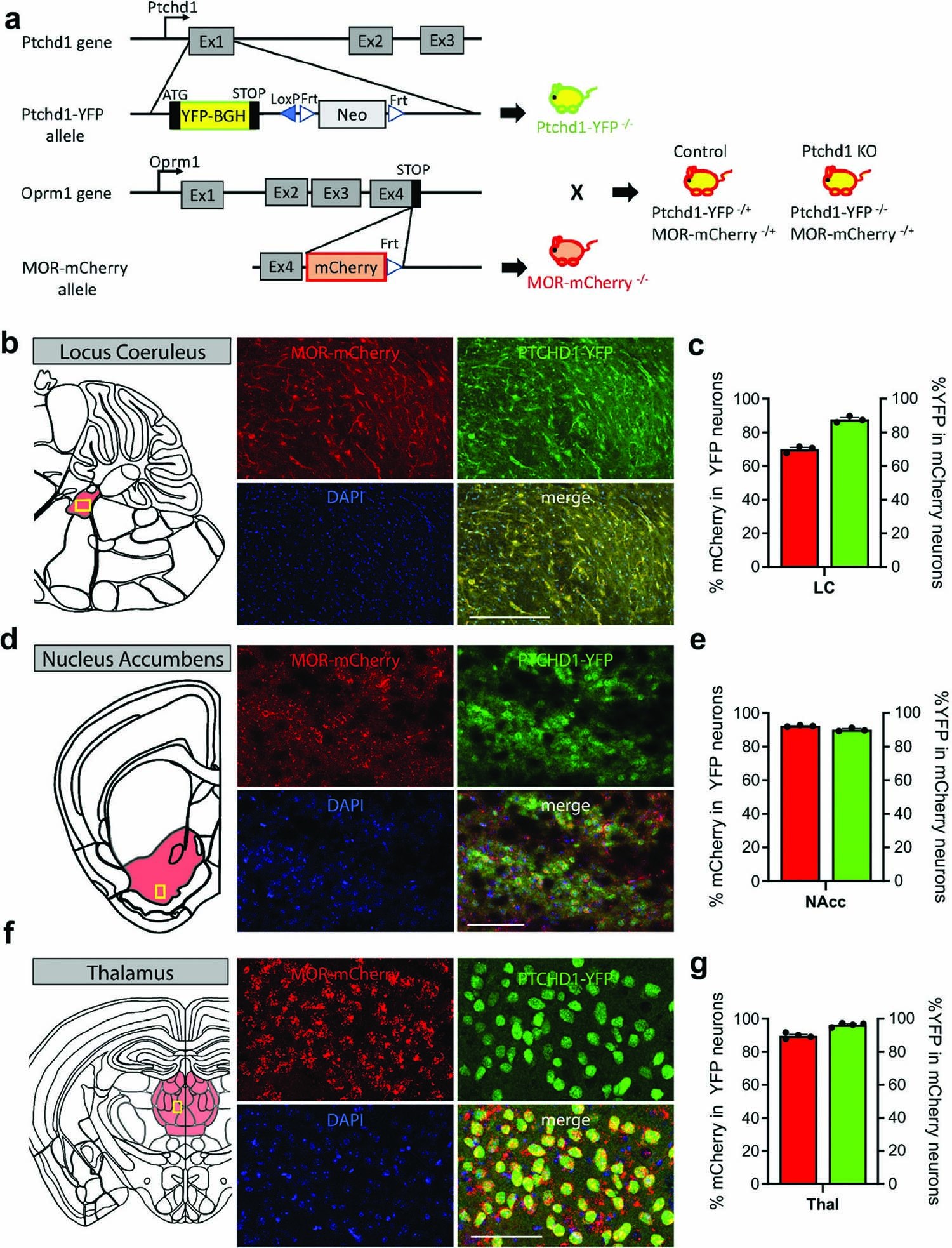
a, Schematic of Ptchd1:YFP and MOR-mCherry mouse genetic manipulations. In the Ptchd1-YFP mouse, exon 1 of the Ptchd1 gene has been replaced with YFP with a YFP-bovine growth hormone poly-A tail (BGH) cassette. In the MOR-mCherry mouse, mCherry was inserted just before the stop codon on exon 4. For electrophysiology and expression studies, the Ptchd1-YFP mouse was crossed with the MOR-mCherry mouse. All mice imaged were heterozygous for the MOR-mCherry allele and homozygous for the Ptchd1-YFP allele. For electrophysiology experiments, control mice were heterozygous the Ptchd1-YFP allele and the MOR-mCherry allele. Ptchd1 KO mice were homozygous for the Ptchd1-YFP allele and heterozygous for the MOR-mCherry allele. ‘−’ denotes genetically modified allele, ‘+’ is the wild-type allele. b-g, Co-expression of MOR and PTCHD1 in locus coeruleus (b-c), nucleus accumbens (d-e), and thalamus (f-g). Representative immunohistochemistry images of brain sections from Ptchd1−/− /MOR-mCherry−/+ mice showing PTCHD1-YFP and MOR-mCherry co-expression. Scale bar is 250 µm in panel b and 100 µm in d and f. Quantification was performed by counting neurons with identified presence of indicated markers in each region from n = 3 (panel c and e) and n = 4 (panel g) mice per genotype. Mean values with S.E.M. errors are shown in all bar graphs.