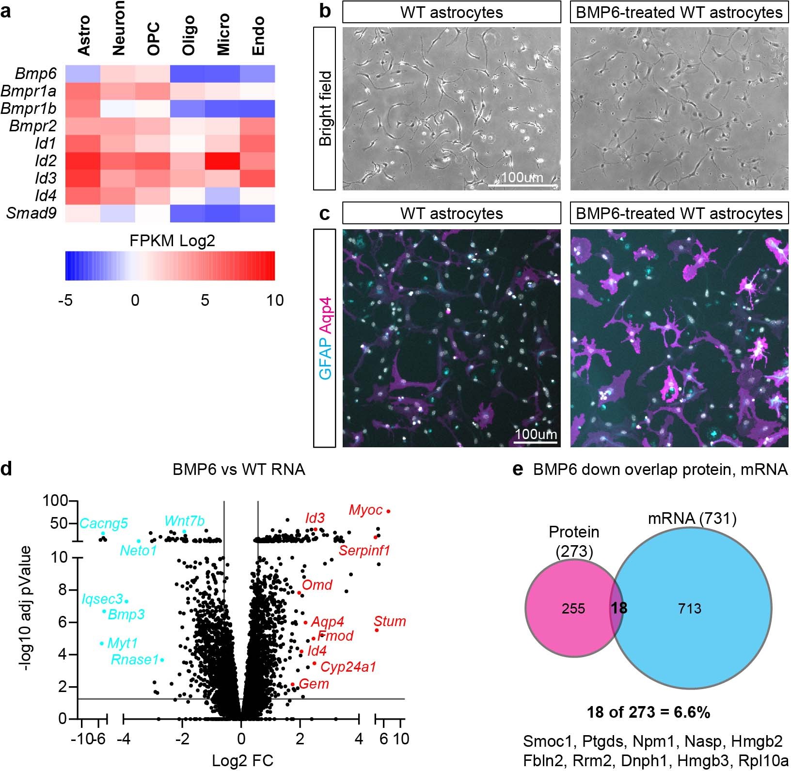
Extended Data Fig. 6: Activating WT astrocyte BMP signaling mimics ND astrocytes.

a. Relative expression of BMP family members in purified cell types in the cortex shows enrichment for BMP target genes in astrocytes (data from Zhang et al, 2014). b,c. BMP6-treated astrocytes have thinner more branched processes (b), and increased expression of both GFAP (cyan) and AQP4 (magenta) (c). Example images shown, experiment repeated 3 times with same effect. d. Volcano plot of genes expressed by astrocytes at FPKM > 1, plotted as Log2FC against -log10 p-value comparing BMP6-treated and untreated WT astrocytes. Each dot represents a gene; top right sector genes significantly upregulated (FC > 1.5, adjusted p-value <0.05), examples in red; top left sector genes significantly downregulated (FC < -1.5, adjusted p-value <0.05), examples in blue, calculated with DESeq2. e. Venn diagram showing overlap between proteins and genes downregulated in WT astrocytes treated with BMP6. For mass spectrometry and RNA Sequencing N = 6 cultures, half of each culture treated with BMP6 and other half left untreated. Proteomics, p < 0.05, abundance >0.01%, fold change ≥1.5 calculated with Patternlab. RNASeq, adjusted p < 0.05, FPKM > 1, fold change ≥1.5 calculated with DESeq2.