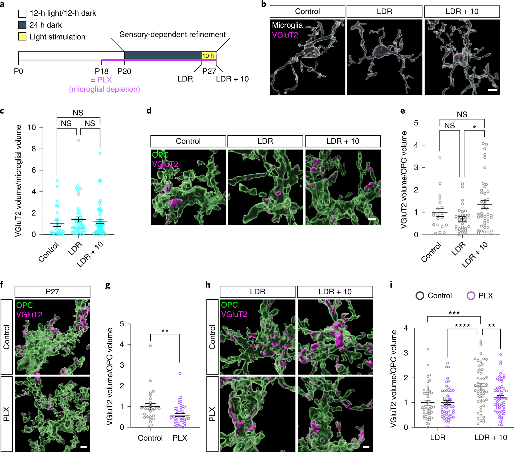
Fig. 3: The engulfment of synaptic inputs by OPCs is heightened by sensory experience and dampened by microglial depletion.
From: Oligodendrocyte precursor cells engulf synapses during circuit remodeling in mice

a, Schematic of the LDR visual deprivation and stimulation paradigm. b, Volumetric reconstructions of microglia (Iba1, white) and engulfed VGluT2+ inputs (magenta) in normally reared mice at P27 (control), mice dark-reared between P20 and P27 (LDR) and mice re-exposed to light for 10 h following LDR (LDR + 10). Scale bar, 2 μm. c, Quantification of the volume of synaptic material within microglia from each condition. One-way ANOVA (P > 0.05; NS, not significant); n (P27/LDR/LDR + 10): 28/49/64, from three mice per group. d, Reconstructions of OPCs (NG2, green) and engulfed synaptic inputs (VGluT2, magenta) from control, LDR, and LDR + 10 mice. Scale bar, 2 µm. e, Quantification of the volume of synaptic material contained within each OPC from control, LDR, and LDR + 10 mice. One-way ANOVA (P = 0.0199) with Tukey’s posthoc test; n (P27/LDR/LDR + 10): 20/30/42, from three mice per group. f, Reconstructions of OPCs (NG2, green) and engulfed TC inputs (VGluT2, magenta) in P27 mice following depletion of microglia using PLX5622 for 1 week. Scale bar, 2 μm. g, Quantification of the volume of synaptic material contained within each OPC in the presence or absence of microglia. Two-tailed Mann–Whitney t-test, P = 0.0082; n (control/PLX): 26/42, from three mice per group. h, Reconstructions of OPCs (NG2, green) and synaptic inputs (VGluT2, magenta) from LDR and LDR + 10 mice fed PLX5622 or control chow between P20 and P27. Scale bar, 2 μm. i, Quantification of synaptic engulfment in LDR and LDR + 10 mice containing or lacking microglia. Two-way ANOVA (stimulation: P < 0.0001; treatment: P < 0.05; interaction between stimulation and treatment: P < 0.05); n (OPCs, control/PLX): LDR = 45/52, LDR + 10 = 51/54, from three mice per group. In c,e,g, and i, individual data points are shown with bars representing mean ± s.e.m. *P < 0.05, **P < 0.01, ***P < 0.001 and ****P < 0.0001.