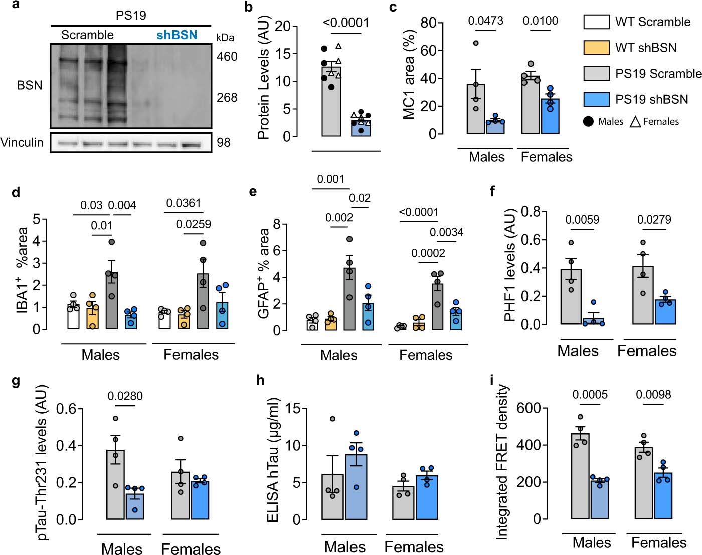
Extended Data Fig. 6: Reducing bassoon levels mitigate tau pathology in male and female PS19 mice.
From: Bassoon contributes to tau-seed propagation and neurotoxicity

a, b, Western blot (a), and quantification of BSN downregulation (b), in PS19 mice. c, Quantification of MC1 immunostaining in shBSN and scramble, of PS19 mice by sex as a percentage of area. d, e, Quantification of hippocampal immunofluorescence of IBA1 (d), and GFAP (e), in WTscramble, WTshBSN, PS19scramble, and PS19shBSN mice, separated by sex. f, g, Western blot quantification of pTauS396/S404 (PHF1) (f), and pTau Thr231 (g), in shBSN and scramble PS19 mouse brain lysate, separate by sex. h, i, Total human tau levels by ELISA (h), and tau-seeding activity (i), in shBSN and scrambled PS19 mouse brain lysates, separated by sex. Data are shown as the mean ± s.e.m. Experiments were performed with n = 8 (a, b), and n = 4 per sex (c–i). Significance was determined by unpaired two-tailed Student’s t-test (b, c, f–i), and one-way ANOVA (d, e).