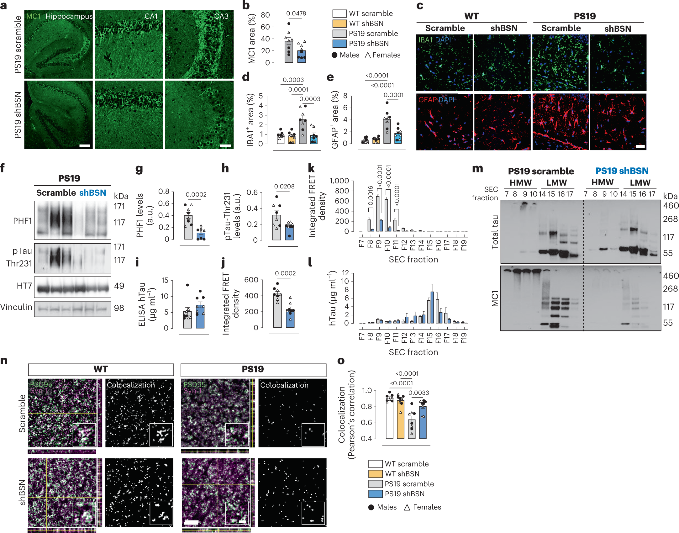
Fig. 5: Bassoon downregulation reduces tau pathology and tau-seeding stability in vivo.
From: Bassoon contributes to tau-seed propagation and neurotoxicity

a, Representative images of hippocampal MC1 immunostaining in 4-month-old PS19 mice injected with shBSN and scramble shRNA. Scale bars, 200 µm and 50 µm for CA1 and CA3 insets, respectively. b, Quantification of MC1 immunostainings in shBSN and scramble PS19 mice as a percentage of area. c–e, Hippocampal immunofluorescence (c), using specific antibodies against GFAP (red) and IBA1 (green) in WTscramble, WTshBSN, PS19scramble and PS19shBSN mice. Quantification was performed as a percentage of area for IBA1+ (d) and GFAP+ (e) cells. f–h, Western blot (f), and quantification of specific antibodies against pTau-Ser396/Ser404 (PHF1; g), and pTau-Thr231 (h), in shBSN and scramble PS19 mouse brain. i,j, Total human tau levels measured by ELISA (i), and tau-seeding activity (j), in shBSN and scrambled shRNA PS19 mouse brain lysates. k,l, Seeding activity (k) and total hTau levels (l) in SEC fractions from shBSN or scramble PS19 mouse brain lysates. m, Western blot of total tau (HT7, top blot) and misfolded tau (MC1, bottom blot) in SEC fractions (fractions 7 to 10, HMW; fractions 14 to 17, low molecular weight (LMW)) from shBSN and scramble PS19 mouse brain lysates. The experiment was repeated three times with similar results. n, Representative merge images of immunofluorescence of PSD95 (green), Syn-1 (magenta) and colocalized pixels (white). The merged panel includes orthogonal images of reconstructed three-dimensional views. Colocalization analysis was performed to determine pixel intensity correlation between PSD95 and Syn-1. o, Colocalization quantification by Pearson’s correlation coefficient. Data are the mean ± s.e.m. Experiments were performed with n = 8 (a–j, n and o), n = 6 (k and l) and n = 3 (m). Significance was determined by unpaired two-tailed Student’s t-test (b and g–k) and one-way ANOVA (d, e and o).