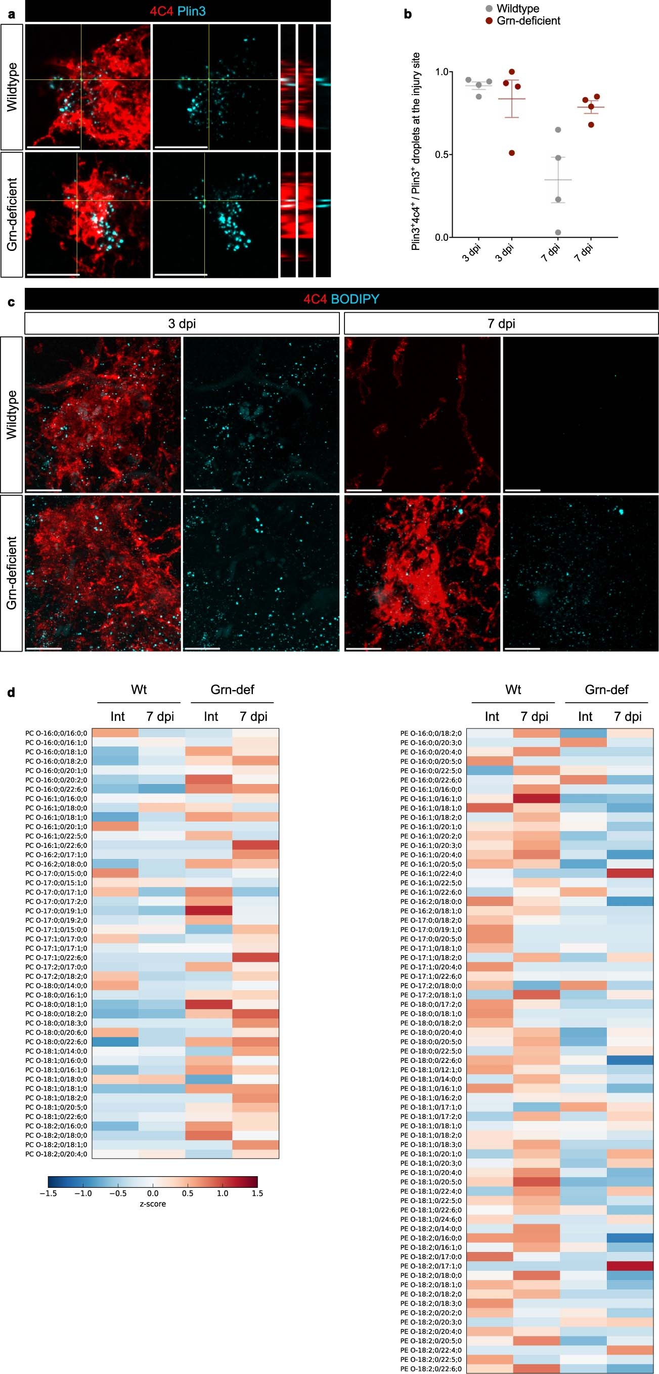
Extended Data Fig. 5: Analysis of lipid droplets and lipid metabolism.

a, Representative images of 4C4 (red) and Plin3 (cyan) immunoreactivity with orthogonal projections at injury sites in Wt (grna+/+;grnb+/+) and Grn-deficient (grna−/−;grnb−/−) brains, displaying colocalization of Plin3+ lipid droplets and 4C4+ microglia. Scale bars, 20 µm. b, Dot plot depicting the proportion of Plin3+4C4+ double-positive lipid droplets among total Plin3+ lipid droplets at injury sites in Wt (grna+/+;grnb+/+) and Grn-deficient (grna−/−;grnb−/−) brains. Data are shown as mean ± SEM. n = 4 per group. Each point represents one animal. Significance was calculated with ordinary two-way ANOVA, with post-hoc Tukey’s test for multiple comparisons. c, Representative images of 4C4 (red) and BODIPY (cyan) reactivity at injury sites in Wt (grna+/+;grnb+/+) and Grn-deficient (grna−/−;grnb−/−) brains at 3 and 7 dpi. Scale bars, 20 µm. d, Heatmaps depicting phosphatidylcholine (PC) and phosphatidylethanolamine (PE) content in intact and injured (7 dpi) Wt (grna+/+;grnb+/+) and Grn-deficient (grna−/−;grnb−/−) telencephali. n = 5 per group (averaged). Scale bar, z-score.