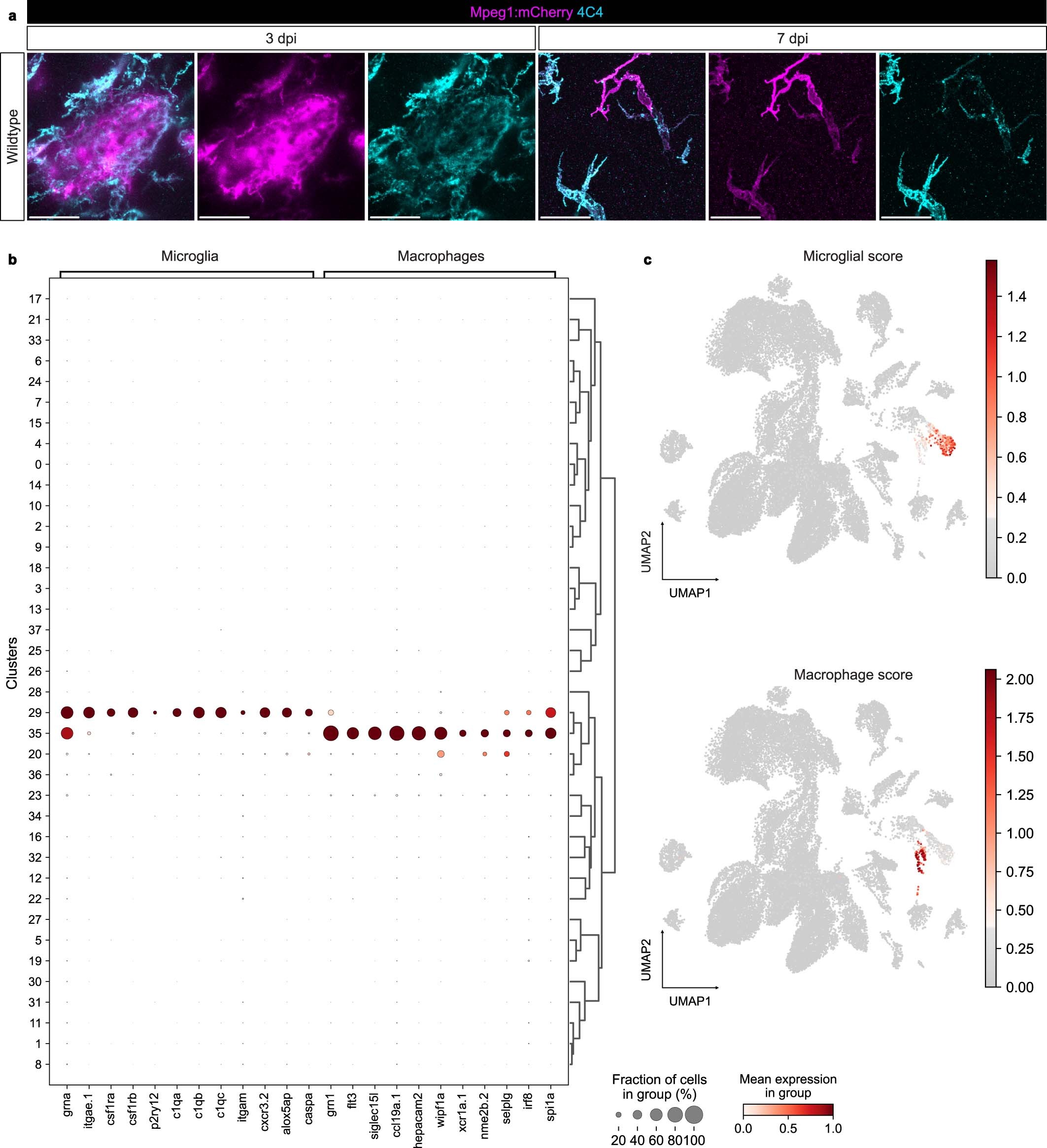
Extended Data Fig. 1: Identification of microglia in scRNA-seq dataset.

a, Representative images of Mpeg1:mCherry (magenta) and 4C4 (cyan) immunoreactivity in injured (3 and 7 dpi) Wt (Tg(mpeg1:mCherry;grna+/+;grnb+/+)) telencephali. Scale bars, 20 µm. b, Dot plot depicting evolutionary-conserved core microglial marker genes (Geirsdottir et al., Cell, 2019) in single cells isolated from intact and injured (3 and 7 dpi) Wt (grna+/+;grnb+/+) telencephali. Dot color, mean expression; dot size, fraction of cells. c, UMAP plots depicting gene set enrichment scores composed of evolutionary-conserved core microglial marker genes (from b), distinguishing microglial and macrophage cell populations in single cells isolated from intact and injured (3 and 7 dpi) Wt telencephali. Color bars, normalized expression level; each point represents a single cell.