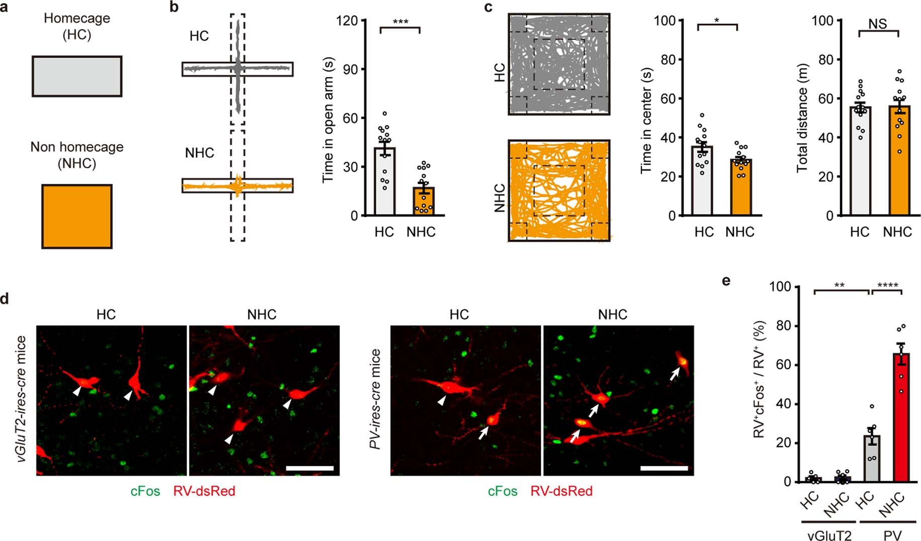
Extended Data Fig. 5: New Environment Exposure Induces Anxiety-like Behaviours and Increases cFos Expression in DRN-BAPV but not DRN-BAPyr Neurons.
From: Distinct serotonergic pathways to the amygdala underlie separate behavioral features of anxiety

(a) Schematics of new environment pre-exposure. (b, c) Representative traces and statistics (mean ± SEM; n = 13 mice; two-sided unpaired t test) of time in open arm (t(24) = 4.616, ***P = 0.0001) in EPM (b) and time in centre (t(24) = 2.303, *P = 0.0302) and total distance (t(24) = 0.1184, P = 0.9067) in OFT (c) of home cage (HC) or non-home cage (NHC) pre-exposure mice. (d, e) Representative images (d) and statistics (e, mean ± SEM; n = 5, 6, 6, and 6 mice; two-sided RM one-way ANOVA, F(3, 19) = 67.69, P < 0.0001; HC, vGluT2 versus PV, t(19) = 4.052, **P = 0.0016; PV, NC versus NHC, t(19) = 8.32, ****P < 0.0001) of cFos expression in RV-dsRed-positive neurons of PV-ires-cre and vGluT2-ires-cre mice in DRN exposed to home cage (HC) or non-home cage (NHC), arrows represent co-expression of cFos and dsRed, triangles represent non-cFos expression in dsRed+ neurons, scale bar: 50 μm.