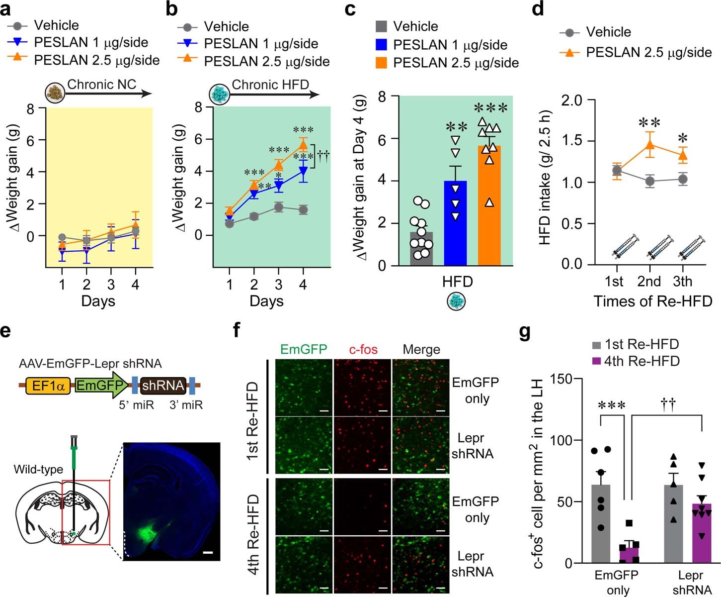
Extended Data Fig. 4: Impaired Lepr signaling in the LH recapitulates phenotypes of ELT mice.

(a, b) Cumulative body weight gain during 4 days of ad libitum access to either NC (a) or HFD (b) after daily administrations of vehicle or PESLAN (1 or 2.5 μg/side) into the LH (n = 10, 5 and 8 mice per group). Two-way RM ANOVA (F(6,60) = 17.571, p < 0.001) was followed by Bonferroni post hoc test for multiple comparisons; *p = 0.031, **p = 0.020, ***p < 0.001 compared with vehicle group at the respective days; ††p = 0.009 for comparisons between low and high dose of PESLAN-treated mice. (c) Daily microinjection of PESLAN into the LH increases body weight gain on Day 4 of ad libitum access to HFD (n = 10, 5 and 8 mice per group). One-way ANOVA (F(2, 11) = 25.763, p < 0.001) was followed by Fisher LSD post hoc test for multiple comparisons; **p = 0.003, ***p < 0.001 compared with vehicle group. (d) 2.5 h Re-HFD consumption after microinjection of vehicle or PESLAN (2.5 μg/side) into the LH (n = 8, 7 mice per group). Two-way RM ANOVA (F(2,26) = 4.469, p = 0.021) was followed by Bonferroni post hoc test for multiple comparisons; **p = 0.003, *p = 0.041 compared with vehicle group at respective Re-HFD cycles. (e) Schematics depicting the injection of AAV expressing Lepr shRNA into the LH, replicated independently with similar results in five mice. Scale bar, 500 μm. (f) Example images of the LH showing c-fos staining in EmGFP only- or Lepr shRNA-expressing mice following the 1st and 4th Re-HFD. Scale bars, 50 μm. (g) Quantification of c-fos-positive cells in the LH of mice expressing EmGFP only or Lepr shRNA (n = 6, 5 mice for each 1st Re-HFD group and n = 5, 8 mice for each 4th Re-HFD group). Two-way ANOVA (F(1,20)= 15.574, p < 0.001) was followed by Fisher LSD post hoc test for multiple comparisons; ***p < 0.001 compared with EmGFP in the 1st Re-HFD; ††p = 0.006 compared with EmGFP in the 4th Re-HFD. Data are presented as mean ± SEM.