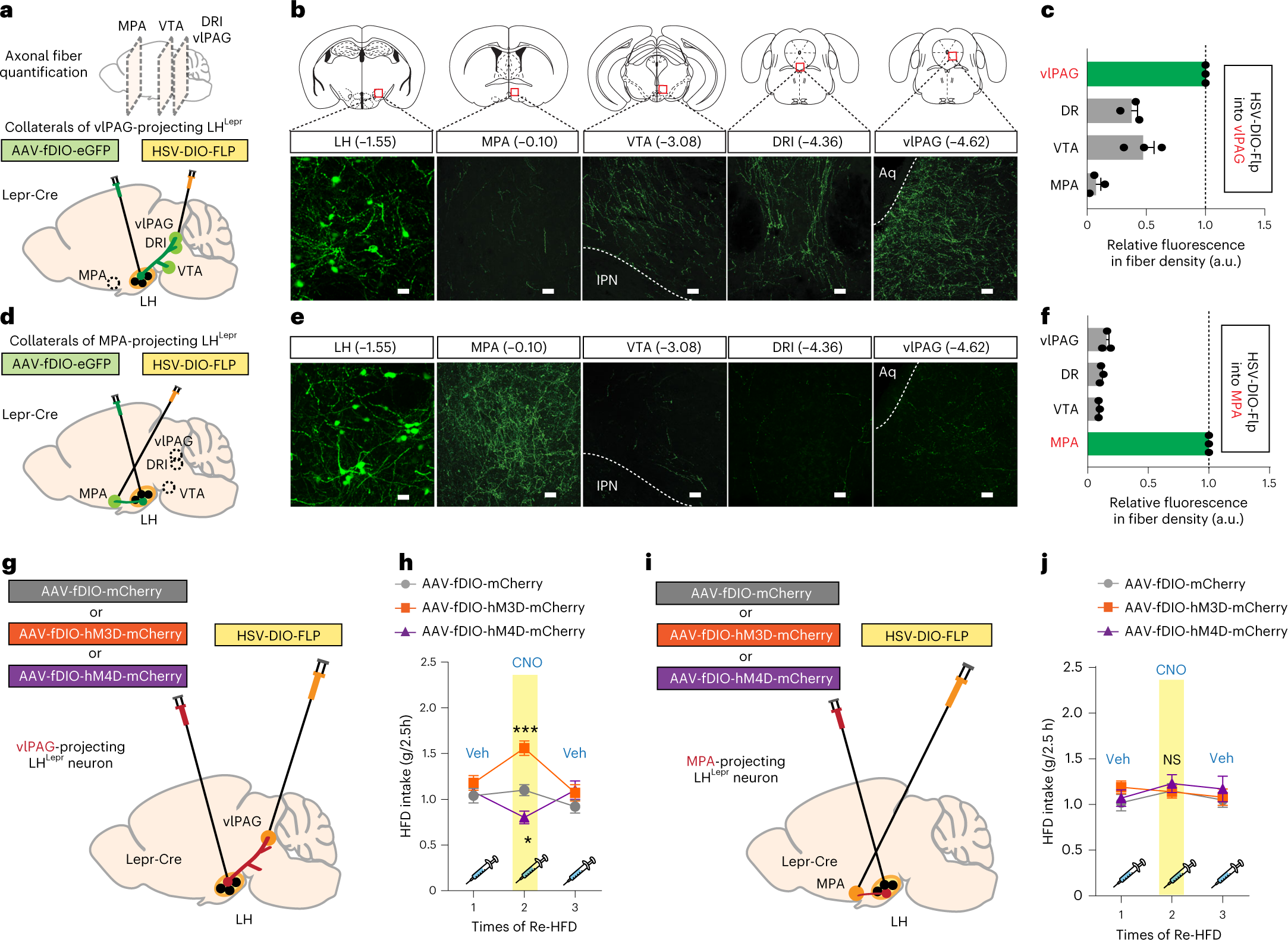
Fig. 4: Modulation of LHLepr → vlPAG neuronal activity influences binge-like eating.

a, Images showing a sagittal view along the anteroposterior axis were taken for fiber quantitation analysis. Schematic depicting viral strategy with the injection of HSV-DIO-Flp into the vlPAG and AAV-fDIO-eGFP into the LH of Lepr-Cre mice. b, Coronal views of the areas in which confocal images were taken (red squares). Representative images of cell bodies in the LH (scale bar, 25 μm) and fibers in target areas including the MPA, VTA, DRI and vlPAG (scale bars, 50 μm). IPN, interpeduncular nucleus; Aq, aqueduct. c, Fiber quantification of LHLepr → vlPAG neurons. Dashed line indicates normalized level of eGFP-labeled fiber density (n = 3 control Lepr-Cre mice). d, Schematic depicting viral strategy with the injection of HSV-DIO-Flp into the MPA and AAV-fDIO-eGFP into the LH of Lepr-Cre mice. e, Representative confocal images of cell bodies in the LH (scale bar, 25 μm) and fibers in target areas including the MPA, VTA, DRI and vlPAG (scale bars, 50 μm). f, Fiber quantification of LHLepr → MPA neurons. Dashed line indicates normalized level of eGFP-labeled fiber density (n = 3 control Lepr-Cre mice). g, Schematic depicting the viral injection for chemogenetic manipulation of LHLepr → vlPAG neurons in control Lepr-Cre mice. h, CNO-induced activation or inhibition of LHLepr → vlPAG neurons aggravated or alleviated binge-like HFD consumption, respectively (n = 7, 8 and 5 mice for each group). Two-way RM ANOVA (F(4,34) = 6.079, P < 0.001) was followed by Bonferroni post hoc test for multiple comparisons; ***P < 0.001 and *P = 0.02, compared with mice expressing fDIO-mCherry alone in the presence of CNO. i, Schematic depicting the viral injection for chemogenetic manipulation of LHLepr → MPA neurons in control Lepr-Cre mice. j, Chemogenetic modulation of LHLepr → MPA neurons did not affect binge-like HFD consumption (n = 6, 5 and 6 mice for each group). Two-way RM ANOVA (F(2,29) = 0.354, P = 0.708). Data are the mean ± s.e.m. a.u., arbitrary units.