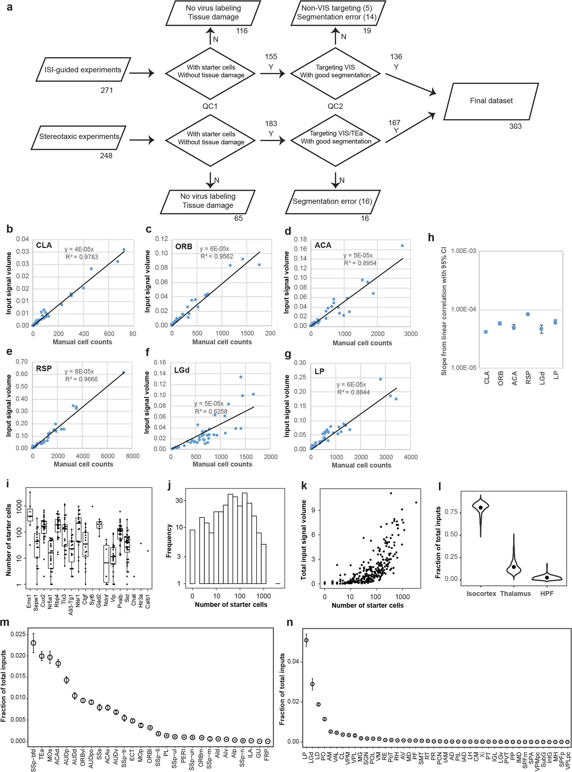
Extended Data Fig. 3: Overview of experiments included in the final dataset, automatic input signal detection and characterization of inputs to cell classes defined by Cre lines in the visual cortex.
From: A whole-brain monosynaptic input connectome to neuron classes in mouse visual cortex

(a) Flow chart showing the injection methods, and numbers of experiments passing each QC step. QC1 excluded experiments with no rabies virus labeling or with tissue damage. QC2 excluded experiments with segmentation errors that prevent quantitative analysis or with targeting sites falling outside the visual cortex. One experiment targeting TEa was included in the final data set. For experiments guided by ISI, target validation was performed by overlaying injection polygons with sign maps derived from ISI, and overlaying injection centroids in the CCFv3. Inconsistency between ISI-assigned targets and CCFv3-derived targets were observed in 15 out of the total 136 ISI-guided experiments in the final data set. We assigned injection targets based on the overlaying of injection polygons with sign maps. (b–g) Relationship between per structure input signal volume measured by the informatics data pipeline and manual cell counts. Linear correlation between input signal volume and manually counted input cells was shown in various brain areas. In the six example structures from cortex, thalamus and cortical subplate, strong positive linear correlations were found between automatic measurement and manual counts (R2 in the 0.62–0.98 range). (h) Slopes from linear correlations between informatically measured input signals and manual cell counts in various brain areas. The numbers of independent experiments are as follows: CLA: n = 11; ORB: n = 10, ACA: n = 11, RSP: n = 19; LGd: n = 19; LP: n = 19. (i) Number of starter cells for experiments categorized in Cre lines. Box plots show median and interquartile range (IQR). Whiskers show the largest or smallest value no further than 1.5 × IQR from the hinge. The numbers of independent experiments are as follows: Emx1: n = 7, Sepw1: n = 19; Cux2: n = 29; Nr5a1: n = 25; Rbp4: n = 25; Tlx3: n = 26; A93-Tg1: n = 19; Ntsr1: n = 21; Ctfg: n = 19; Syt6: n = 1; Gad2: n = 6; Ndnf: n = 6; Vip: n = 24; Pvalb: n = 33; Sst: n = 40; Chat: n = 1; Htr3a: n = 1; Calb1: n = 1. (j) Distribution of numbers of starter cells across all experiments. (k) Relationship between numbers of starter cells and total inputs from the whole brain. (l) Fractions of total inputs from isocortex, thalamus and HPF to the mouse visual cortex. Dots represent the median values of input signals. (m-n) Fractions of total inputs from non-VIS isocortical areas (m) and thalamic areas (n). Brain areas are ordered according to their levels of input signals. Data are shown as mean ± s.e.m. A total of 303 independent experiments were included.