Fig. 1: Activity-dependent labeling identified mPFC engram neurons, whose reactivation resulted in memory recall.
From: Neocortical synaptic engrams for remote contextual memories

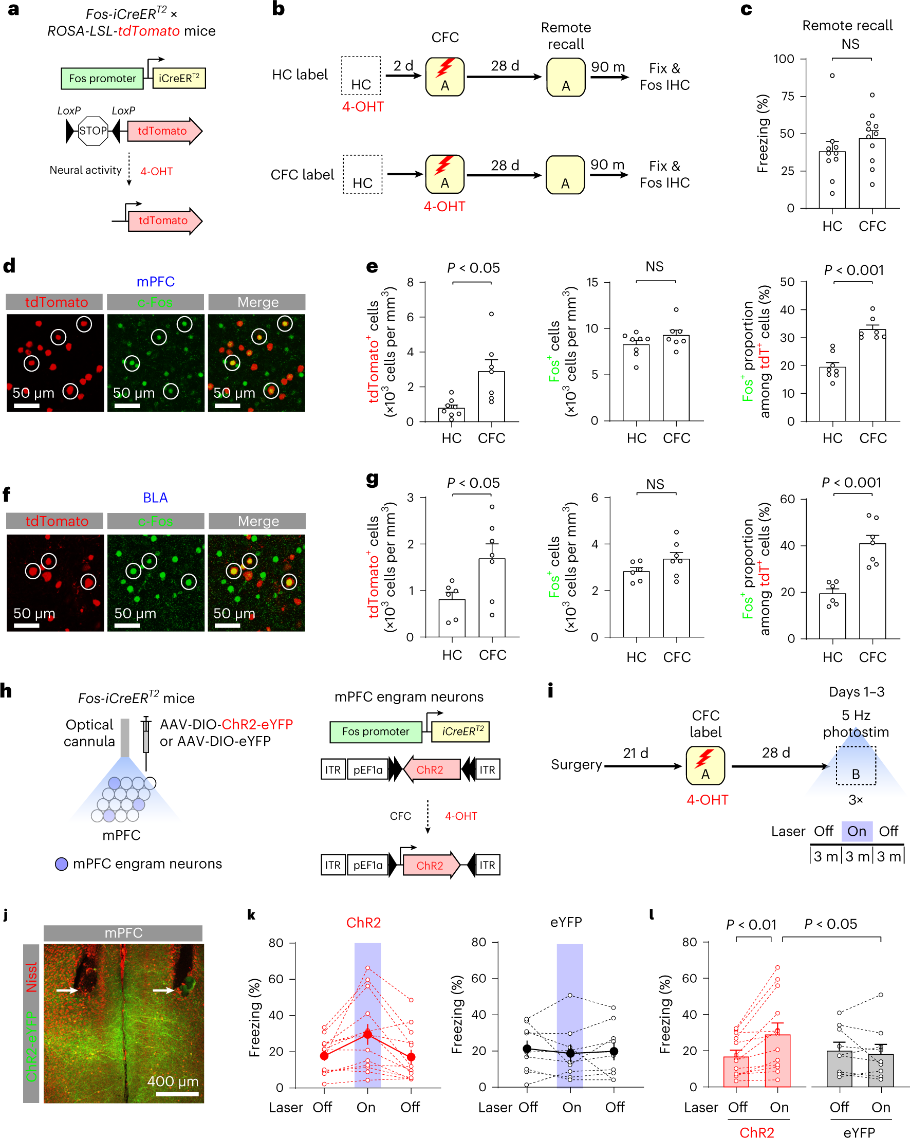
a,b, Experimental setup for c–g. Active neurons expressed tdT in Fos-iCreERT2 × ROSA-LSL-tdTomato mice. Neurons active in the HC were labeled in the HC group (10 mice), whereas neurons active during CFC were labeled in the CFC group (11 mice). After remote memory recall test, brain tissues were immunolabeled for c-Fos. c, Freezing behavior during remote memory recall. NS, not significant. d, Images showing mPFC/PL neurons labeled with tdT (red) or c-Fos (green). Neurons labeled with both tdT and c-Fos are circled. e, Comparisons of the tdT+ cell density, c-Fos+ cell density and c-Fos+ proportion among all tdT+ neurons in the mPFC/PL. Unpaired t test (HC group: eight mice, CFC group: seven mice). f, Images showing BLA neurons labeled with tdT (red) or c-Fos (green). g, Comparisons of the tdT+ cell density, c-Fos+ cell density and c-Fos+ proportion among all tdT+ neurons in the BLA. Unpaired t-test (HC group: six mice, CFC group: seven mice). h, Experimental setup for (i–l). mPFC neurons active during CFC expressed ChR2-eYFP or eYFP. i, Four weeks after CFC, the mice received 5 Hz photostimulation in Context B. j, Image showing optical cannula tips (arrows) and ChR2-eYFP+ mPFC neurons (green). k,l, Summary plot showing the average freezing time in the presence and absence of photostimulation in the ChR2 (13 mice) and eYFP groups (nine mice). Repeated measures two-way ANOVA with post hoc comparisons (group × behavioral session interaction, P < 0.01). Data are presented as the mean ± s.e.m. Details of the statistical analyses are presented in Supplementary Tables 1 and 2.