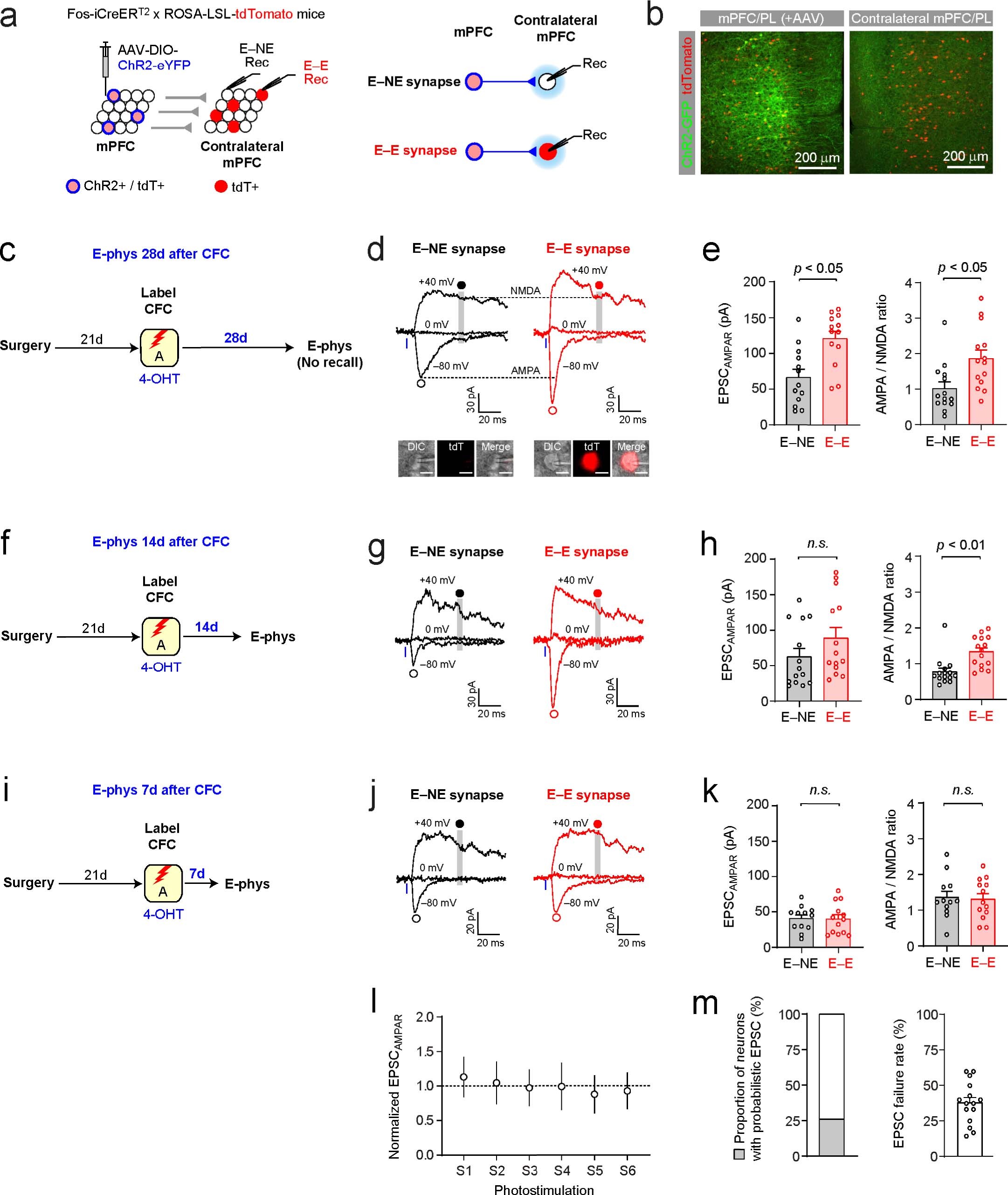
Extended Data Fig. 2: Progressive strengthening of interhemispheric excitatory connections between mPFC engram neurons during remote memory consolidation.
From: Neocortical synaptic engrams for remote contextual memories

(a) Photostimulation activated ChR2+ engram inputs. EPSCs were recorded in tdT− nonengram (E−NE synapses) and tdT+ engram neurons (E−E synapses) in contralateral mPFC. (b) Left: ChR2-eYFP+ (green) and tdT+ (red) engram neurons in AAV-injected mPFC. Right: ChR2-eYFP+ axons and tdT+ engram neurons in contralateral mPFC. (c) Experimental setup for (d, e). Four weeks after CFC, electrophysiological experiments (E-phys) were performed without memory recall (4 mice). (d) Traces of EPSCs in E−NE and E−E synapses. EPSCs were induced and recorded as in Fig. 2d. (e) Left: comparison of EPSCAMPAR induced by 20.5 mW/mm2 photostimulation in tdT− and tdT+ neurons (13 pairs). Right: comparison of AMPA/NMDA ratios (14 pairs). Paired t-test. (f) Experimental setup for (g, h). Two weeks after CFC, recording experiments were performed (4 mice). (g) Traces of EPSCs in E−NE and E−E synapses. (h) Comparison of EPSCAMPAR (14 pairs of tdT− and tdT+ neurons) and AMPA/NMDA ratios (15 pairs). Paired t-test. (i) Experimental setup for (j)-(k). Seven days after CFC, recording experiments were performed without memory recall (4 mice). (j) Traces of EPSCs in E−NE and E−E synapses. (k) Comparison of EPSCAMPAR (12 pairs of tdT− and tdT+ neurons) and AMPA/NMDA ratios (12 pairs). Paired t-test. (l) Quantification of peak amplitudes of EPSCAMPAR induced by 6 photostimulations (S1-S6, 20 s interval) and normalized to average peak amplitude in each neuron (57 neurons, data from (i–k) and Fig. 2f–h). (m) In 26.3% of 57 neurons examined in (l), photostimulation did not induce EPSC at least once (left), and EPSCs were probabilistic with an average failure rate of 37.8 ± 4.8%. Data are presented as the mean ± SEM in (e), (h), (k), and (m) or as the mean ± standard deviation in (l).