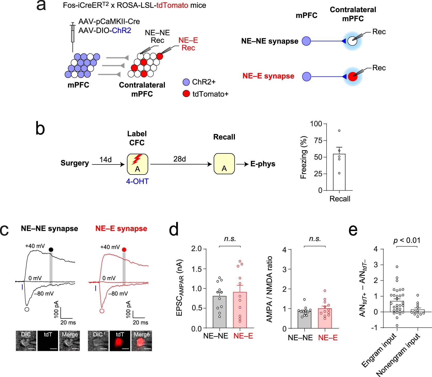
Extended Data Fig. 4: mPFC nonengram inputs to mPFC engram neurons were not strengthened after remote memory consolidation.
From: Neocortical synaptic engrams for remote contextual memories

(a) Left: AAV-pCaMKII-Cre and AAV-DIO-ChR2-eYFP were unilaterally injected into the mPFC/PL in Fos-iCreERT2 × ROSA-LSL-tdTomato mice. ChR2-eYFP was globally expressed in CaMKII+ pyramidal neurons of the AAV-injected mPFC (blue), whereas mPFC engram neurons expressed tdT (red). Right: in the contralateral mPFC, photostimulation activated ChR2+ axons of nonengram mPFC neurons. Postsynaptic responses recorded in nonengram (NE, tdT−) and engram neurons (E, tdT+) reflected those in nonengram inputs to nonengram neurons (NE−NE synapses) and to engram neurons (NE−E synapses), respectively. (b) Left: mice were fear conditioned in Context A and received a 4-OHT injection to label mPFC engram neurons with tdT. They were tested for contextual memory recall 28 days later. Right: quantification of freezing behavior during memory recall (5 mice). (c) Representative traces of EPSCs in NE−NE (black) and NE−E synapses (red). EPSCs were induced by the photostimulation (blue bars) of nonengram mPFC inputs and recorded in a pair of tdT− nonengram (NE−NE synapses) and tdT+ engram neurons (NE−E synapses). AMPAR and NMDAR EPSCs were recorded and quantified as in Fig. 2d. Scale bar, 10 μm (inset). (d) Left: comparison of the peak amplitude of AMPAR EPSC (EPSCAMPAR) induced by photostimulation of the same intensity (20.5 mW/mm2) and recorded in 11 pairs of nonengram (NE−NE synapses) versus engram neurons (NE−E synapses). Right: comparison of AMPA/NMDA ratios in 12 pairs of nonengram (NE−NE synapses) versus engram neurons (NE−E synapses). n.s., nonsignificant. Paired t-test. (e) Comparison of difference in AMPA/NMDA (A/N) ratio between E−NE and E−E synapses (engram inputs; 30 pairs, data from Fig. 2e) with difference in AMPA/NMDA ratio between NE−NE and NE−E synapses (nonengram inputs; 12 pairs, data from (d)). Unpaired t-test. Data are presented as the mean ± SEM.