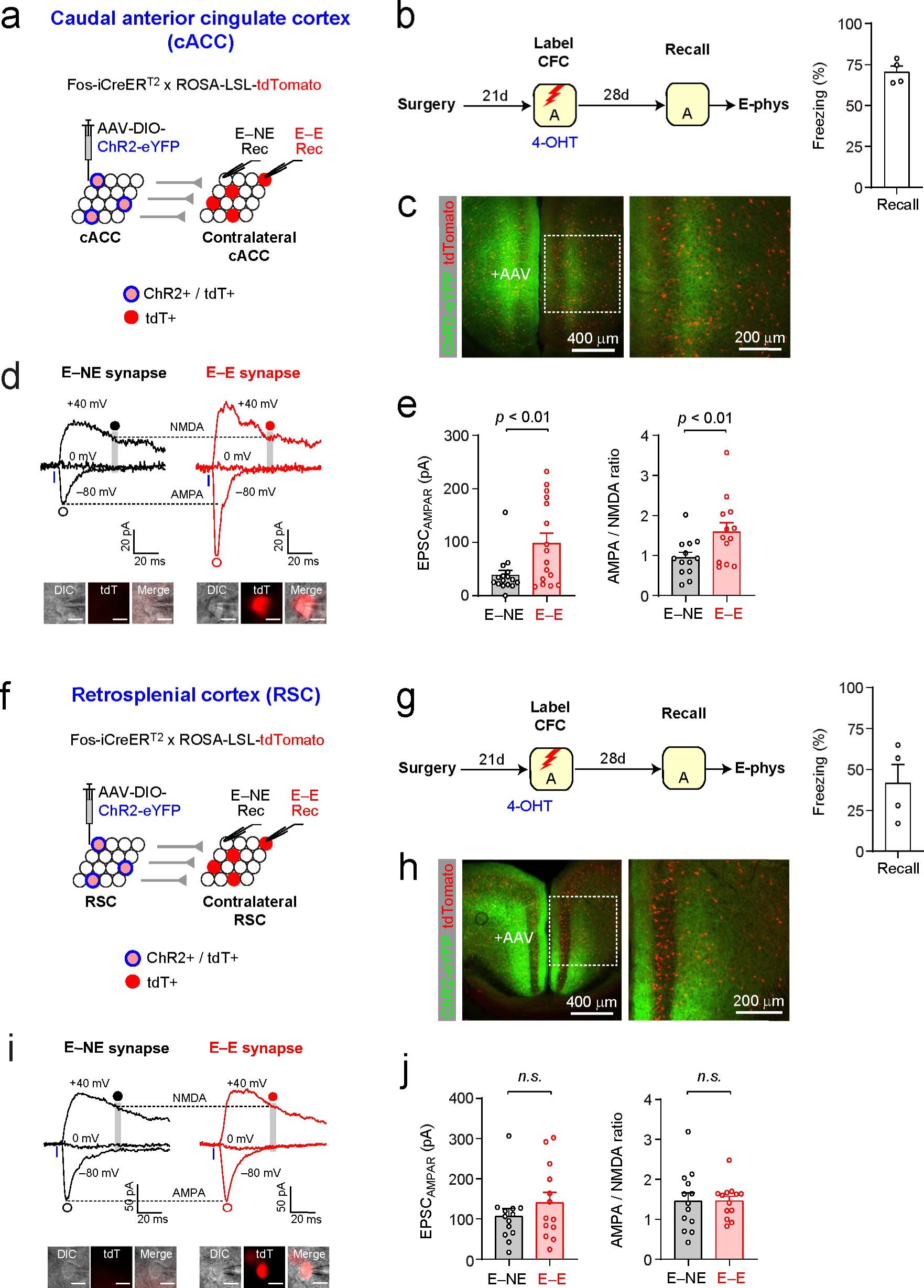
Extended Data Fig. 5: Remote memory consolidation strengthened interhemispheric excitatory connections between engram neurons in the cACC, but not in the RSC.
From: Neocortical synaptic engrams for remote contextual memories

(a) Experimental setup for (b–e). AAV-DIO-ChR2-eYFP was unilaterally injected into caudal ACC (cACC) in Fos-iCreERT2 × ROSA-LSL-tdTomato mice. Photostimulation of ChR2+ engram inputs induced postsynaptic responses in nonengram (tdT−, E−NE synapses) and engram neurons (tdT+, E−E synapses) in contralateral cACC. (b) Mice were tested for memory recall 28 days after CFC (4 mice). (c) Engram neurons expressed ChR2-eYFP (green) and tdT (red) in AAV-injected cACC (left). Contralateral cACC indicated by a dotted square is magnified in the right panel, showing tdT+ engram neurons and ChR2-eYFP+ axons. (d)Traces of EPSCs induced and recorded as in Fig. 2d. Scale bar, 10 μm (inset). (e) Left: comparison of the amplitude of AMPAR EPSC induced by 20.5 mW/mm2 photostimulation and recorded in tdT− and tdT+ neurons (16 pairs). Right: comparison of AMPA/NMDA ratio (13 pairs). Paired t-test. (f) Experimental setup for (g–j). AAV-DIO-ChR2-eYFP was unilaterally injected into retrosplenial cortex (RSC) in Fos-iCreERT2 × ROSA-LSL-tdTomato mice. Photostimulation of ChR2+ engram inputs induced postsynaptic responses in nonengram (tdT−, E−NE synapses) and engram neurons (tdT+, E−E synapses) in contralateral RSC. (g) Mice were tested for memory recall 28 days after CFC (4 mice). (h) Engram neurons expressed ChR2-eYFP (green) and tdT (red) in AAV-injected RSC (left). Contralateral RSC indicated by a dotted square is magnified in the right panel, showing tdT+ engram neurons and ChR2-eYFP+ axons. (i) Traces of EPSCs induced and recorded as in Fig. 2d. Scale bar, 10 μm (inset). (j) Left: comparison of the amplitude of AMPAR EPSC induced by 20.5 mW/mm2 photostimulation and recorded in tdT− and tdT+ neurons (13 pairs). Right: comparison of AMPA/NMDA ratio (13 pairs). Paired t-test. Data are presented as the mean ± SEM.