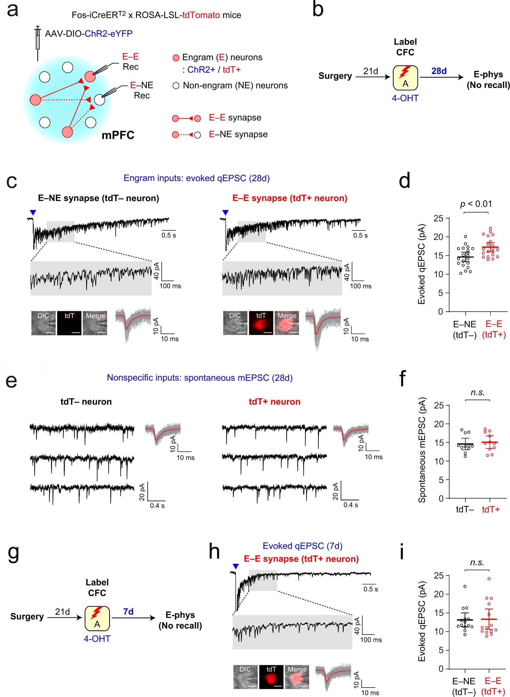
Extended Data Fig. 6: Strengthening of local recurrent excitatory connections between mPFC engram neurons during remote memory consolidation.
From: Neocortical synaptic engrams for remote contextual memories

(a) Photostimulation activated local recurrent axons of ChR2+ engram neurons and induced postsynaptic responses recorded in engram (tdT+, E−E synapses) and nonengram neurons (tdT−, E−NE synapses). (b) Experimental setup for (c–f). Four weeks after CFC, electrophysiological experiments (E-phys) were performed without memory recall (5 mice). (c) Traces of evoked qEPSCs induced by photostimulation (blue triangles) of local recurrent engram inputs and recorded in tdT– nonengram (E−NE synapses) and tdT+ engram neurons (E−E synapses) as in Fig. 4d. Average qEPSC (red) was overlaid onto individual qEPSCs (gray). Scale bar, 10 μm (inset). (d) Comparison of peak amplitude of evoked qEPSCs recorded 20 pairs of tdT– nonengram (E−NE synapses) and tdT+ engram neurons (E−E synapses). Paired t-test. (e) Traces of spontaneous mEPSCs in nonspecific inputs to tdT– nonengram and tdT+ engram neuron. mEPSCs were recorded at −80 mV in the presence of TTX as in Fig. 4f. Average mEPSCs (red) was overlaid onto individual mEPSCs (gray). (f) Comparison of peak amplitude of spontaneous mEPSCs recorded in 11 pairs of tdT– nonengram and tdT+ engram neurons. Paired t-test. (g) Experimental setup for (h, i). Seven days after CFC, electrophysiological experiments (E-phys) were performed without memory recall (4 mice). (h) Traces of evoked qEPSCs induced by photostimulation (blue triangles) of local recurrent engram inputs and recorded in a tdT+ engram neurons (E−E synapses) as in Fig. 4d. Average qEPSC (red) was overlaid onto individual qEPSCs (gray). Scale bar, 10 μm (inset). (i) Comparison of peak amplitude of evoked qEPSCs recorded qEPSCs recorded in 14 pairs of tdT– nonengram (E−NE synapses) and tdT+ engram neurons (E−E synapses) 7 days after CFC. Paired t-test. Data are presented as the mean ± 95% confidence interval.