Extended Data Fig. 8: Ablation of dorsal DG or CA1 hippocampal engram neurons inhibited the strengthening of mPFC engram circuits.
From: Neocortical synaptic engrams for remote contextual memories

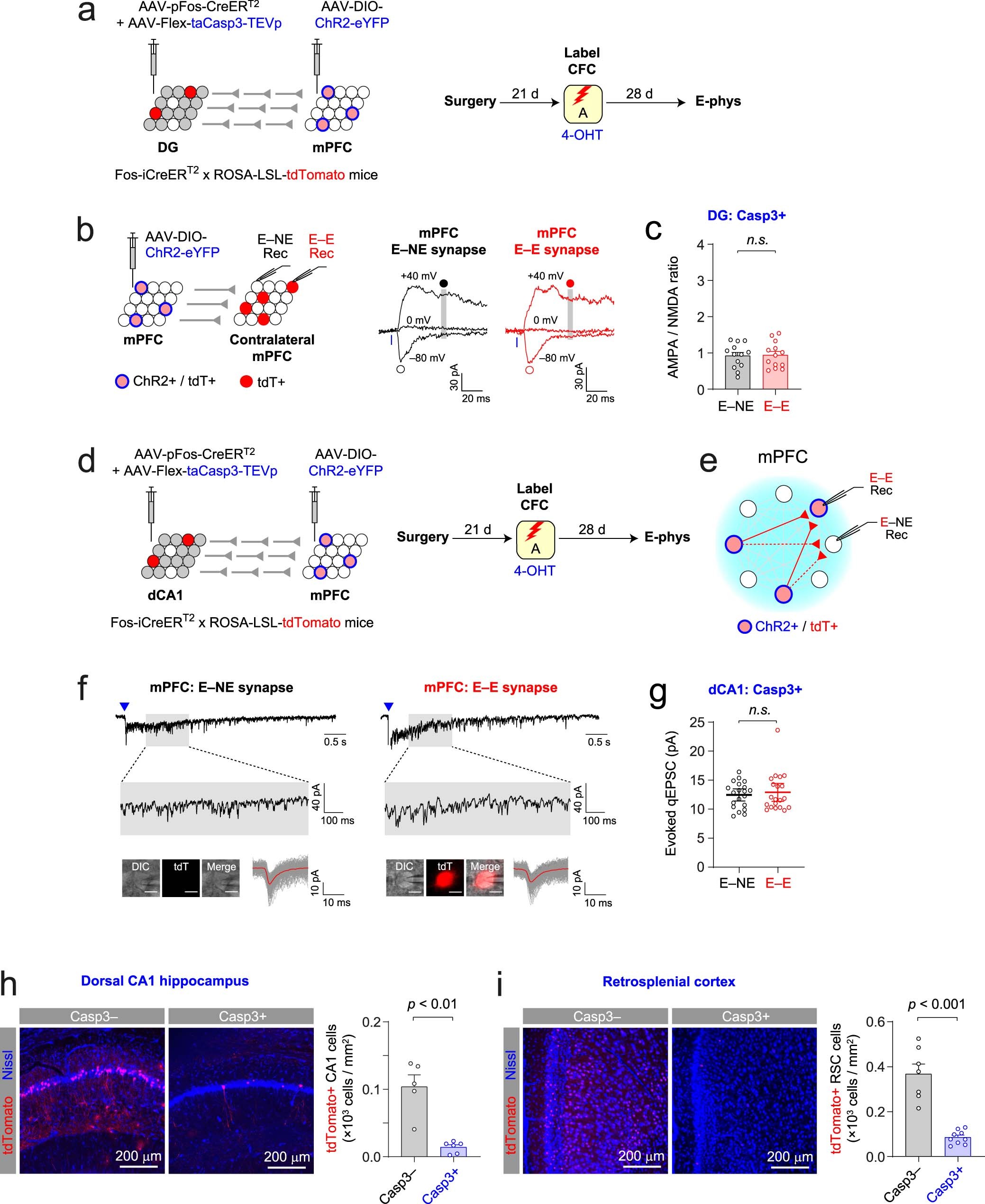
(a) Experimental setup for (b, c). DG engram neurons underwent Casp3-mediated cell death. Engram neurons in AAV-injected mPFC expressed ChR2-eYFP and tdTomato (tdT). Recordings experiments were performed 28 days after CFC (4 mice). (b) Left: photostimulation activated ChR2+ interhemispheric engram inputs and induced EPSCs in tdT− nonengram (E−NE) and tdT+ engram neurons (E−E). Right: traces of EPSCs recorded as in Fig. 2d in tdT− and tdT+ neurons. (c) Comparison of AMPA/NMDA ratios (right) in 13 pairs of mPFC nonengram (E−NE) and engram neurons (E−E). Paired t-test. (d) Experimental setup for (e–g). Engram neurons in dorsal CA1 underwent Casp3-mediated cell death. mPFC engram neurons expressed ChR2-eYFP and tdT. Recording experiments were performed 28 days after CFC (5 mice). (e) Photostimulation activated local recurrent axons of ChR2+ engram neurons and induced EPSCs in mPFC nonengram (E−NE) and tdT+ engram neurons (E−E). (f) Traces of evoked qEPSCs recorded as in Fig. 4d in E−NE and E−E synapses. Scale bar, 10 μm. (g) Comparison of peak amplitude of evoked qEPSCs recorded in 20 pairs of mPFC nonengram (E−NE) and engram neurons (E−E). Paired t-test. (h) AAVs were injected to dCA1 as in Fig. 6j in ROSA-LSL-tdTomato mice. Left: Casp3-mediated cell death in Casp3+ group resulted in lower tdT+ dCA1 cell density compared with Casp3− group. Right: tdT+ dCA1 cell density in Casp3+ (6 mice) and Casp3− groups (5 mice) 28 days after CFC. Unpaired t-test. (i) AAVs were injected to RSC as in Fig. 6j in ROSA-LSL-tdTomato mice. Left: Cell death in Casp3+ group resulted in lower tdT+ RSC cell density compared with Casp3− group. Right: tdT+ RSC cell density in Casp3+ (9 mice) and Casp3− groups (7 mice) 28 days after CFC. Unpaired t-test. Data are presented as the mean ± SEM in (c), (h), and (i) or as the mean ± 95% confidence interval in (g).