Extended Data Fig. 9: BLA−mPFC circuit was involved in remote fear memory recall, and mPFC−BLA engram circuit was strengthened during systems consolidation.
From: Neocortical synaptic engrams for remote contextual memories

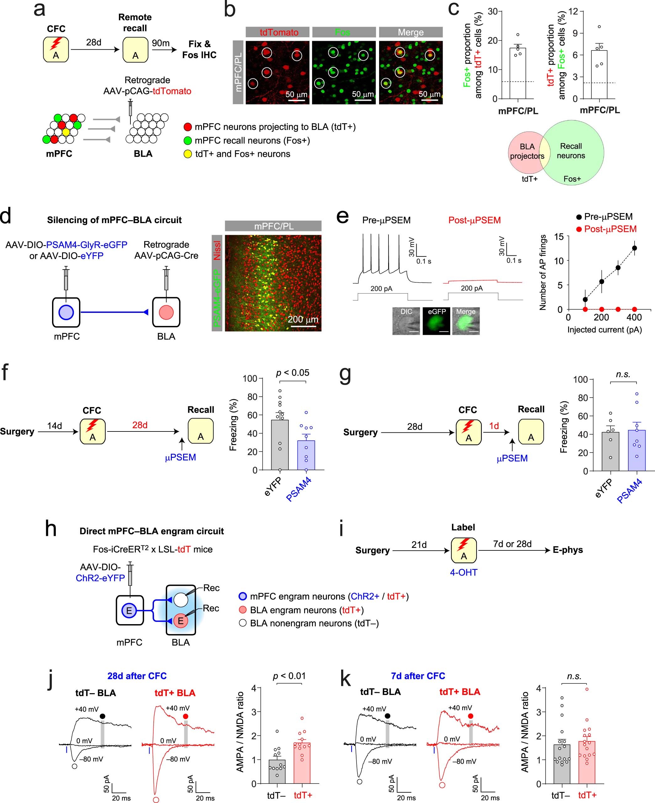
(a) Experimental setup for (b, c). mPFC neurons projecting to BLA (BLA projectors) expressed tdTomato (tdT), while mPFC recall neurons were immunostained for c-Fos. (b) Images show tdT+ or Fos+ mPFC/PL neurons. Both tdT+ and Fos+ neurons are circled. (c) Left: proportion of mPFC recall neurons among BLA projectors (5 mice). Right: proportion of BLA projectors among mPFC recall neurons (5 mice). Dotted lines indicate the chance that randomly selected cells were Fos+ (left) or tdT+ (right). (d) Left: experimental setup for (e–g). BLA projectors in bilateral mPFC expressed PSAM4-GlyR-eGFP or eYFP. Right: image showing PSAM4-GlyR-eGFP-labeled mPFC neurons (green). (e) Left: AP firings before and after μPSEM application (10 μM) in the same PSAM4-GlyR-eGFP-expressing mPFC neuron (scale bar, 10 μm). Right: summary plot of AP firing (3 neurons). (f) Left: 28 days after CFC, mice were tested for memory recall after μPSEM injection. Right: freezing behavior during remote memory recall in PSAM4 (9 mice) and eYFP groups (11 mice). Unpaired t-test. (g) Left: a day after CFC, mice were tested for memory recall after μPSEM injection. Right: freezing behavior in PSAM4 (8 mice) and eYFP groups (6 mice). Unpaired t-test. (h) Experimental setup for (i–k). Photostimulation activated ChR2+ mPFC engram inputs and induced EPSCs in tdT− nonengram and tdT+ engram BLA neurons. (i) Electrophysiological experiments were 7 or 28 days after CFC without memory recall test. (j, k) Left: EPSCs in mPFC engram inputs to tdT− and tdT+ BLA neurons were recorded 28 days (j) or 7 days after CFC (k). Right: AMPA/NMDA EPSC ratio in tdT− and tdT+ BLA neurons (12 pairs in (j) and 16 pairs in (k), paired t-test). Data are presented as the mean ± SEM.