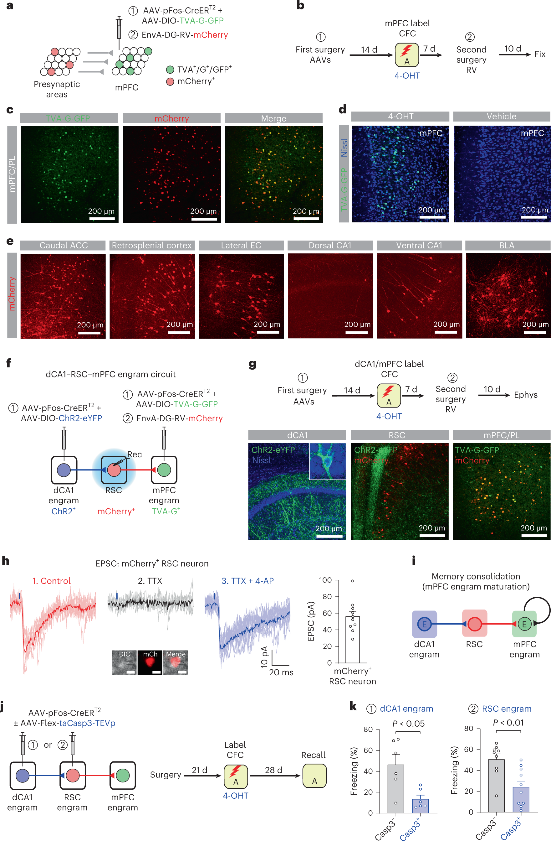
Fig. 6: RSC connected hippocampal CA1 engram neurons to mPFC engram neurons.
From: Neocortical synaptic engrams for remote contextual memories

a, Experimental setup for b–e. mPFC engram neurons expressed TVA-G-GFP, whereas neurons monosynaptically projecting to mPFC engram neurons expressed mCherry. b, After the injection of AAV-pFos-CreERT2 and AAV-DIO-TVA-G-GFP into mPFC, mice underwent CFC and received 4-OHT injection. After 1 week, EnvA-ΔG-RV-mCherry was injected into mPFC. c, Images showing TVA-G-GFP + mPFC neurons (green) and RV-infected mCherry+ mPFC neurons (red). d, TVA-G-GFP (green) was expressed in mPFC engram neurons in mice that received 4-OHT but not vehicle injection after CFC. e, Images showing mCherry+ neurons in cACC, RSC, lateral EC, ventral CA1 and BLA. Note few mCherry+ neurons in dorsal CA1. f, Experimental setup for g–h. mPFC engram neurons expressed TVA-G-GFP, whereas dCA1 engram neurons expressed ChR2-eYFP. RSC neurons projecting to mPFC engram neurons expressed mCherry. g, Top: after injection of AAVs into mPFC and dCA1, mice underwent CFC and received RV injection into mPFC. Bottom: images showing ChR2-eYFP+dCA1 engram neurons (green, left) and TVA-G-GFP+ mPFC engram neurons (green, right). Middle panel shows mCherry+ RSC neurons (red) and ChR2-eYFP+ dCA1 axons (green). h, Left: traces of EPSCs induced by photostimulation of dCA1 engram inputs and recorded in mCherry+ RSC neurons at −80 mV (red). TTX completely blocked EPSCs (black). Subsequent 4-AP application in the presence of TTX rescued EPSCs (blue). Scale bar, 10 μm (inset). Right: plot of EPSC amplitudes in dCA1 engram inputs to mCherry+ RSC neurons. i, RSC connects dCA1 engram neurons to mPFC engram neurons. dCA1−RSC−mPFC engram circuit can contribute to remote memory consolidation. j, Experimental setup for k. dCA1 or RSC engram neurons active during CFC underwent Casp3-mediated cell death in Casp3+ but not Casp3− group. Mice were tested for memory recall 28 d after CFC. k, Comparison of freezing behavior during remote memory recall between Casp3+ and Casp3− groups for the ablation of dCA1 (left, six mice per group) and RSC engram (right, 10 mice for Casp3+ and 9 mice for Casp3−). Unpaired t-test. Data are presented as the mean ± s.e.m. Details of the statistical analyses are presented in Supplementary Table 1.