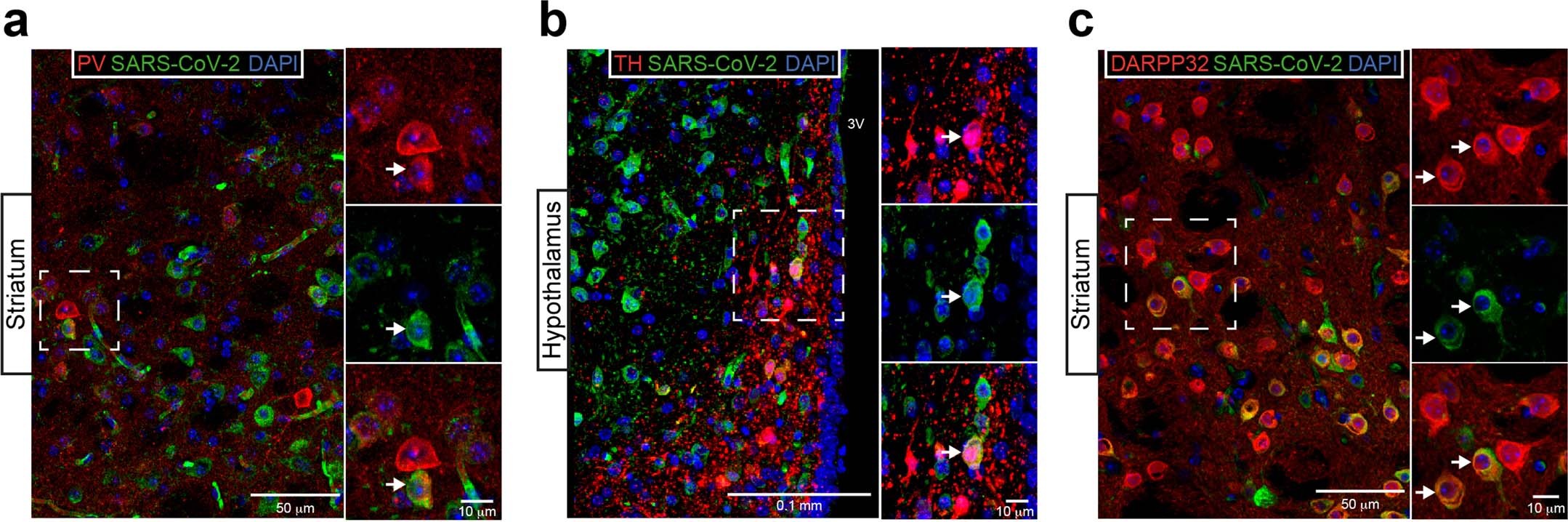
Extended Data Fig. 3: Analysis of SARS-CoV-2 infection in specific neuronal subtypes.

Microscopy confocal images showing the colocalization of SARS-CoV-2 (green) with neuronal subtype specific markers (in red): parvalbumin (PV; a); tyrosine hydroxylase (TH, b); and DARPP32 (c) showing the viral infection of striatal GABAergic-PV+ neurons, hypothalamic dopaminergic-TH+ neurons and striatal DARPP32+ medium spiny neurons, respectively. The insets are depicted, at higher magnification, on the right. Arrows label some examples of SARS-CoV-2 infected neurons. Nuclei were counterstained with DAPI (blue). The immunofluorescence stainings were performed in 3 independent experiments obtaining similar results, analyzing SARS-CoV-2 infected mice at 6 dpi, n = 6 (3 females and 3 males). In b, 3 V: third ventricle.