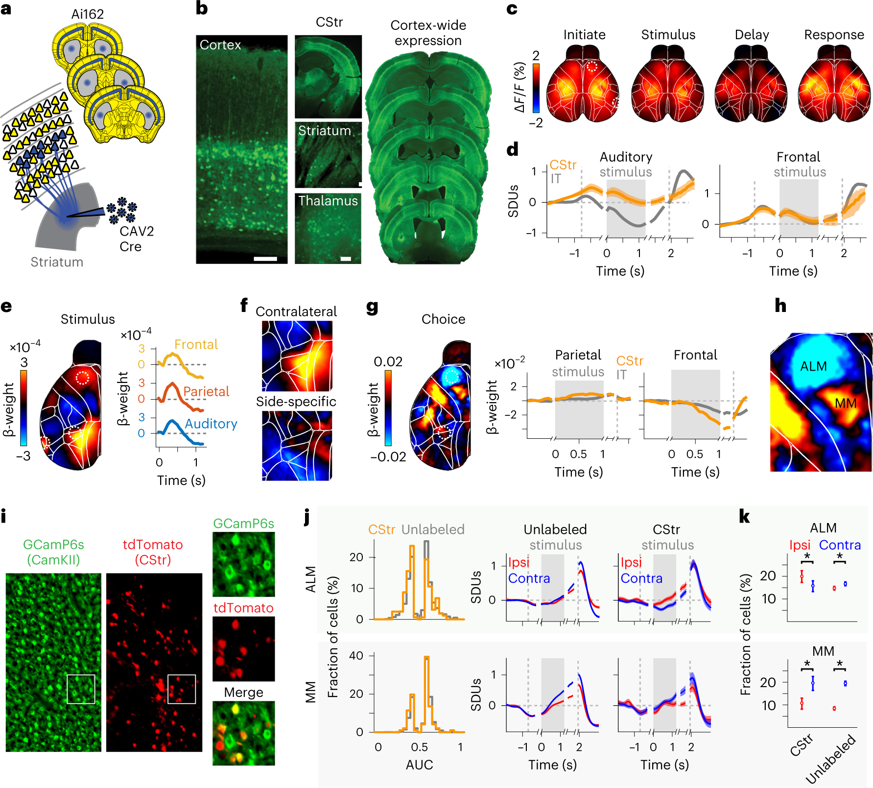
Fig. 7: An intersectional approach to measure cortex-wide activity of corticostriatal neurons.
From: Pyramidal cell types drive functionally distinct cortical activity patterns during decision-making

a, Retrograde CAV-2-Cre induced GCaMP6s expression in CStr neurons of reporter mice. b, GCaMP6s expression throughout brain regions (left) and dorsal cortex (right). Scale bars, 100 µm. c, CStr activity during auditory discrimination. Trial averages over all correct, leftward trials in different trial episodes. d, Mean activity for auditory (left) and frontal cortex (right) over all CStr (orange) and IT (gray) mice. Dashed lines indicate initiation and response times, gray areas indicate stimulus period, and shading is the s.e.m. n = 4 mice per group. e, Left, contralateral stimulus kernel, averaged over four CStr mice, 0–200 ms after stimulus onset. Right, traces show changes in auditory (blue), parietal (red) and frontal cortex (yellow). Dashed circles indicate cortical locations in the weight map. f, Top, weights from e zoomed-in for parietal cortex. Bottom, difference of contralateral versus ipsilateral stimulus kernels. g, Left, choice decoder weights during the delay period, averaged over CStr mice. Right, baseline-corrected decoder weights in parietal (left) and frontal (right) cortcices for CStr (orange) and IT mice (gray). Traces were realigned to the initiation, stimulus, delay and response periods (gaps in traces). h, Weights from g in frontal cortex. i, Two-photon field-of-view images in Camk2α-tTA;G6s2 mice with GCaMP6s expression in all PyNs (green) and retrograde-labeled CStr neurons (red). j, Left, choice-tuned neurons in ALM (top) and MM (bottom; cortical depth of 200–400 µm). AUC values below 0.5 indicate stronger responses for ipsilateral choices. Right, trial-averaged activity of choice-selective neurons for ipsilateral (red) versus contralateral choices (blue). CStr neurons in ALM (top right) show higher activity for ipsilateral choices. k, Fraction of ipsilateral versus contralateral choice-selective cells. Top, more CStr neurons in ALM were ipsi-selective (CStrIpsi, 20.4%; CStrContra, 15.5%; P = 0.0018, n = 450 cells), while more unlabeled neurons were contra-selective (unlabeledIpsi, 14.3%; unlabeledContra, 17.2%, P = 3.5 × 10−10, n = 4,179 cells). Bottom, most CStr and unlabeled neurons in the MM were contra-selective (CStrIpsi, 10.2%; CStrContra, 19.1%; P = 2.7 × 10−8, n = 315 cells; unlabeledIpsi, 9.3%; unlabeledContra, 19.6%; P < 1 × 10−10, n = 3,450 cells). Data are presented as the mean ± 95% confidence intervals. Asterisks indicate Bonferroni-corrected P < 0.01, two-sided binomial test.