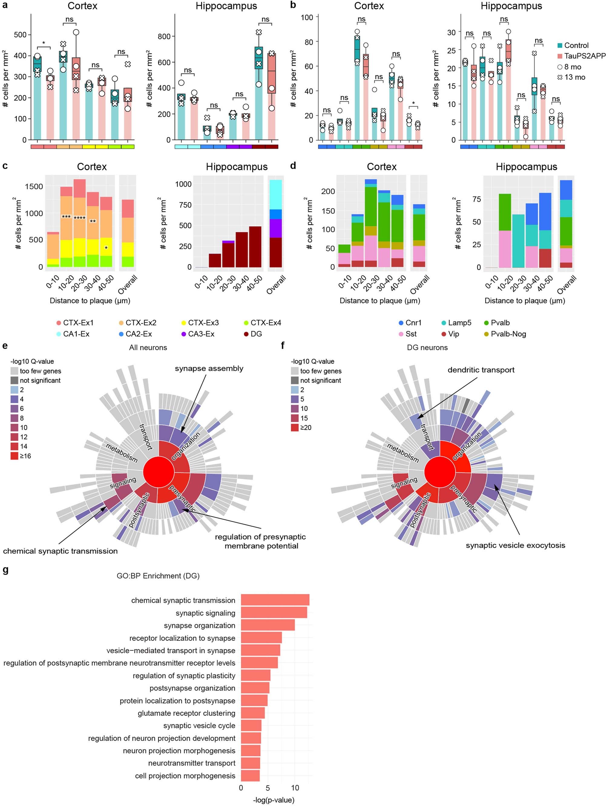
Extended Data Fig. 9: Additional gene expression and spatial analysis of neurons.

a,b, Boxplot showing the density (number of cells per mm2) of each excitatory neuron subcluster (a) and inhibitory neuron subcluster (b) in the cortex and hippocampus region in Control and TauPS2APP mice at two time points in eight independent samples. Box, 75% and 25% quantiles. Line, median. Dots or forks, individual samples. Student’s t-test, one-sided *P < 0.05. c,d, Neuron composition around the plaque. Stacked bar charts showing the density (number of cells per mm2) of each subcluster of excitatory (c) and inhibitory (d) neuron population from different brain regions at each different distance intervals (0-10, 10-20, 20-30, 30-40, 40-50 µm) to the Aβ plaque from the cortex and hippocampus region of TauPS2APP eight-month sample. The cell density of each subpopulation in each area was included as the reference for comparison (Overall). Asterisks denote significantly enriched neuron subclusters in each distance interval. One-sided one-sample t-test, *P < 0.05, **P < 0.01, ***P < 0.001, ****P < 0.0001 vs. overall cell density. e,f, Synaptic gene ontology term enrichment of DEGs (p-value < 0.05) identified in the TauPS2APP and Control comparison for all neuron population (e) and neurons in the dentate gyrus region (f) using SynGO. Color of the sunburst plot represents -log10 Q-value at 1% FDR. g, Gene ontology enrichment analysis (Fisher’s one-sided test) results of DEGs in dentate gyrus neurons of the 13-month TauPS2APP samples.