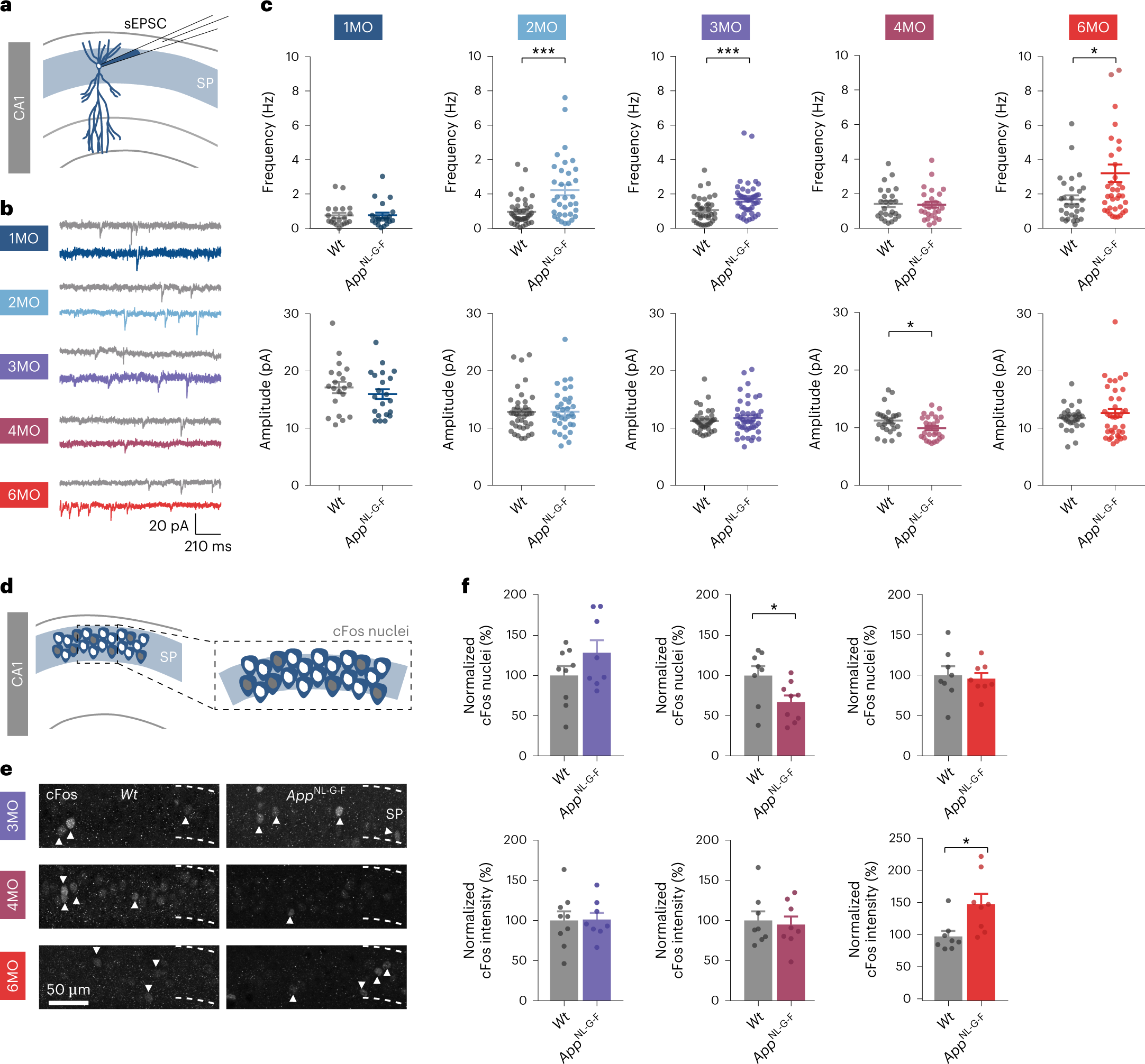
Fig. 1: Homeostatic plasticity response counteracts increased excitatory drive to CA1 pyramidal neurons in AppNL-G-F mice.

a–c, Whole-cell voltage clamp recordings of sEPSCs in CA1 pyramidal neurons in acute hippocampal slices from Wt and AppNL-G-F mice at different months (MO). Schematic (a) and representative traces (b) of analyzed frequency and amplitude of sEPSCs (c). Number of neurons from at least three mice per genotype: 1MO - Wt n = 20, AppNL-G-F n = 21; 2MO - Wt n = 40, AppNL-G-F n = 34 (P = 0.003); 3MO - Wt n = 36, AppNL-G-F n = 44 (P = 0.0008); 4MO - Wt n = 24, AppNL-G-F n = 27 (P = 0.0343), 6MO - Wt n = 29, AppNL-G-F n = 38 (P = 0.0168). Two-tailed unpaired t-test or Mann–Whitney test was used, depending on normality. Individual data points shown with bars represent the mean ± s.e.m. (*P < 0.05, ***P < 0.001). d–f, cFos immunostaining of CA1 neurons from Wt and AppNL-G-F mice at 3, 4 and 6 MO. Schematic (d) and representative images (e) of cFos in CA1 neurons at each MO. f, Top graphs show quantification of normalized number of cFos-positive CA1 neurons. Bottom graphs show the normalized intensity of the cFos signal in positive neurons. Number of mice: 3MO - Wt n = 9, AppNL-G-F n = 8; 4MO - Wt n = 8, AppNL-G-F n = 9 (P = 0.0335); 6MO - Wt n = 8, AppNL-G-F n = 8 (P = 0.0148). Two-tailed unpaired t-test or Mann–Whitney test was used, depending on normality. Individual data points are shown and bars represent the mean ± s.e.m. (*P < 0.05).