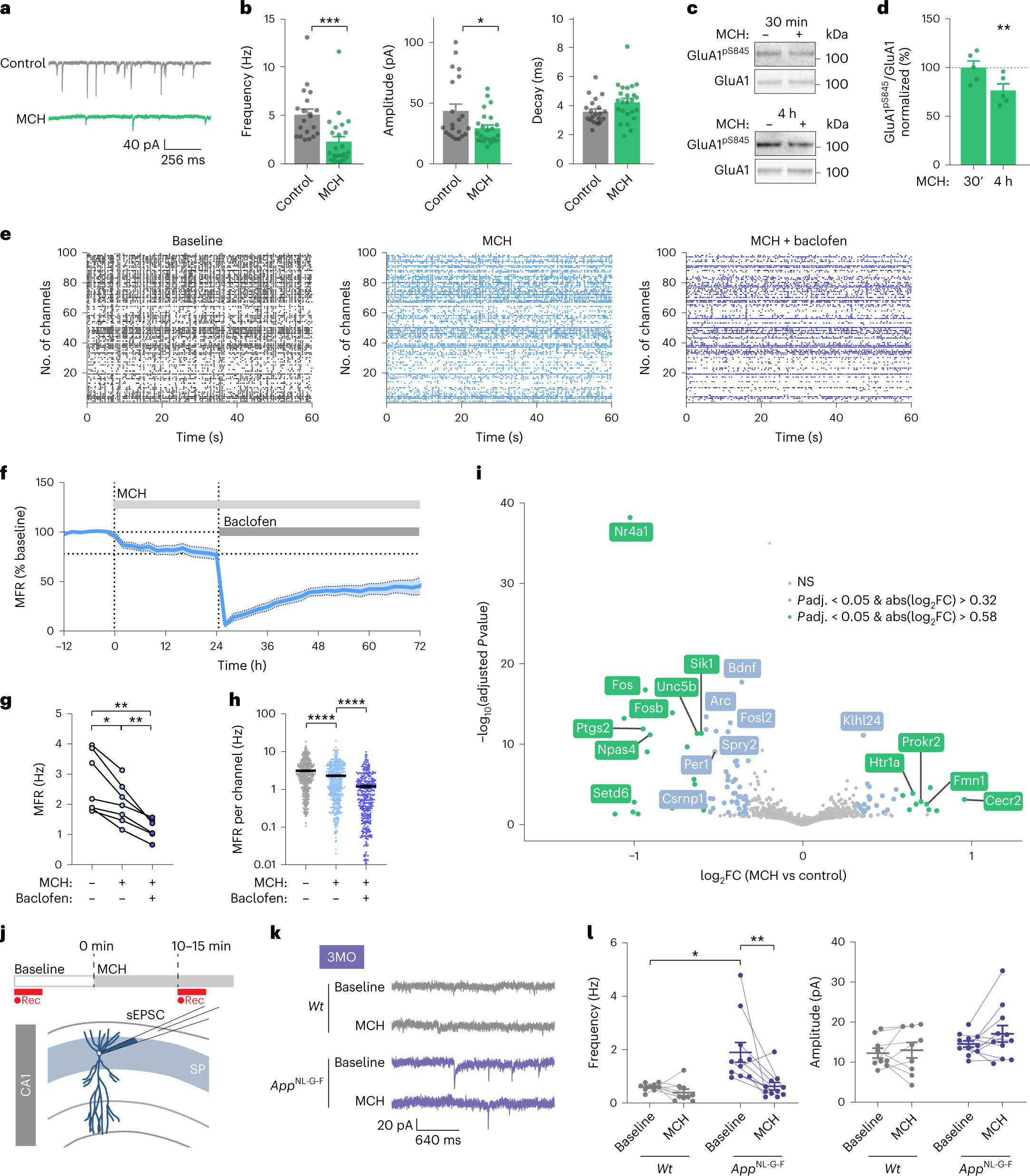
Fig. 3: Melanin-concentrating hormone decreases synaptic strength and modulates firing rate homeostasis.

a,b, Whole-cell voltage clamp recordings of sEPSCs in hippocampal cultured neurons treated with vehicle or 1 μM MCH peptide for 4 h. Representative raw traces (a) and graphs (b) of sEPSC frequency (P = 0.0001), amplitude (P = 0.0255) and decay time. Number of independent cultures, n = 4; number of neurons, control n = 20, 1 μM MCH n = 24. Two-tailed unpaired t-test or Mann–Whitney test, depending on normality. Individual data points shown; bars represent the mean ± s.e.m. (*P < 0.05, ***P < 0.001). c,d, Hippocampal cultures treated with vehicle or 1 μM MCH for 30 min or 4 h (c) analyzed for phosphorylated GluA1 on serine 845 (GluA1pSer845) and total GluA1 levels. d, GluA1pSer845/GluA1 ratio normalized to vehicle (P = 0.0079). Number of independent cultures for all conditions, n = 5; data points represent the average of three replicas per each independent culture. Two-tailed unpaired t-test. Individual data points shown; bars represent the mean ± s.e.m. (**P < 0.01). e, Raster plots from a representative MEA experiment in hippocampal neurons showing activity of the same 99 channels in baseline, 24 h of 1 µM MCH and 2 d after application of 10 µM baclofen (MCH + baclofen). f, Time course of MFR after MCH (1 µM, ~20% steady-state reduction) and impaired renormalization of MFR after baclofen (10 µM) to the new set point. g, Summary of MFRs following 24 h of MCH and MCH + baclofen for 2 d. Number of independent cultures: baseline, n = 7; MCH, n = 7; baclofen, n = 6. (Baseline versus MCH P = 0.0151; MCH versus baclofen P = 0.0048, baseline versus baclofen P = 0.0099). Mixed-effect model analysis with Tukey’s post hoc test. (*P < 0.05, **P < 0.01). h, Changes in MFR per channel after MCH (MCH, 2.30 ± 0.11 Hz) and MCH + baclofen for 2 d (MCH + baclofen, 1.2 ± 0.08 Hz) compared to baseline (baseline, 3.12 ± 0.13 Hz). Number of independent cultures: baseline, n = 7; MCH, n = 7; baclofen, n = 6. (Baseline versus MCH P < 0.0001; MCH versus baclofen P < 0.0001, baseline versus baclofen P < 0.0001). Individual data points shown with bars representing the mean ± s.e.m. Mixed-effect model analysis with Tukey’s post hoc test (****P < 0.0001). i, Volcano plot showing gene expression differences between hippocampal cultures treated with vehicle or 1 μM MCH for 4 h. Number of independent cultures: n = 2, 2 replicas per culture. (log2FC values were calculated using DESeq2. P values were calculated using the Wald test and adjusted for multiple testing using Benjamini–Hochberg correction). DE genes are available in Supplementary Table 5. j–l, Whole-cell voltage clamp recordings of sEPSC in CA1 pyramidal neurons in acute hippocampal slices before (baseline) and after incubation of 1 µM of MCH, from Wt and AppNL-G-F mice at 3 MO. Schematic (j) and representative traces (k) of sEPSC frequency (l; Wt baseline versus AppNL-G-F baseline P = 0.0239; AppNL-G-F baseline versus AppNL-G-F MCH P = 0.0032) and amplitude. Number of neurons: 3MO neurons from six or more mice - Wt n = 9, AppNL-G-F n = 11. Two-tailed unpaired t-test or Mann–Whitney test used depending on normality. Individual data points shown; bars represent the mean ± s.e.m. (*P < 0.05, **P < 0.01).