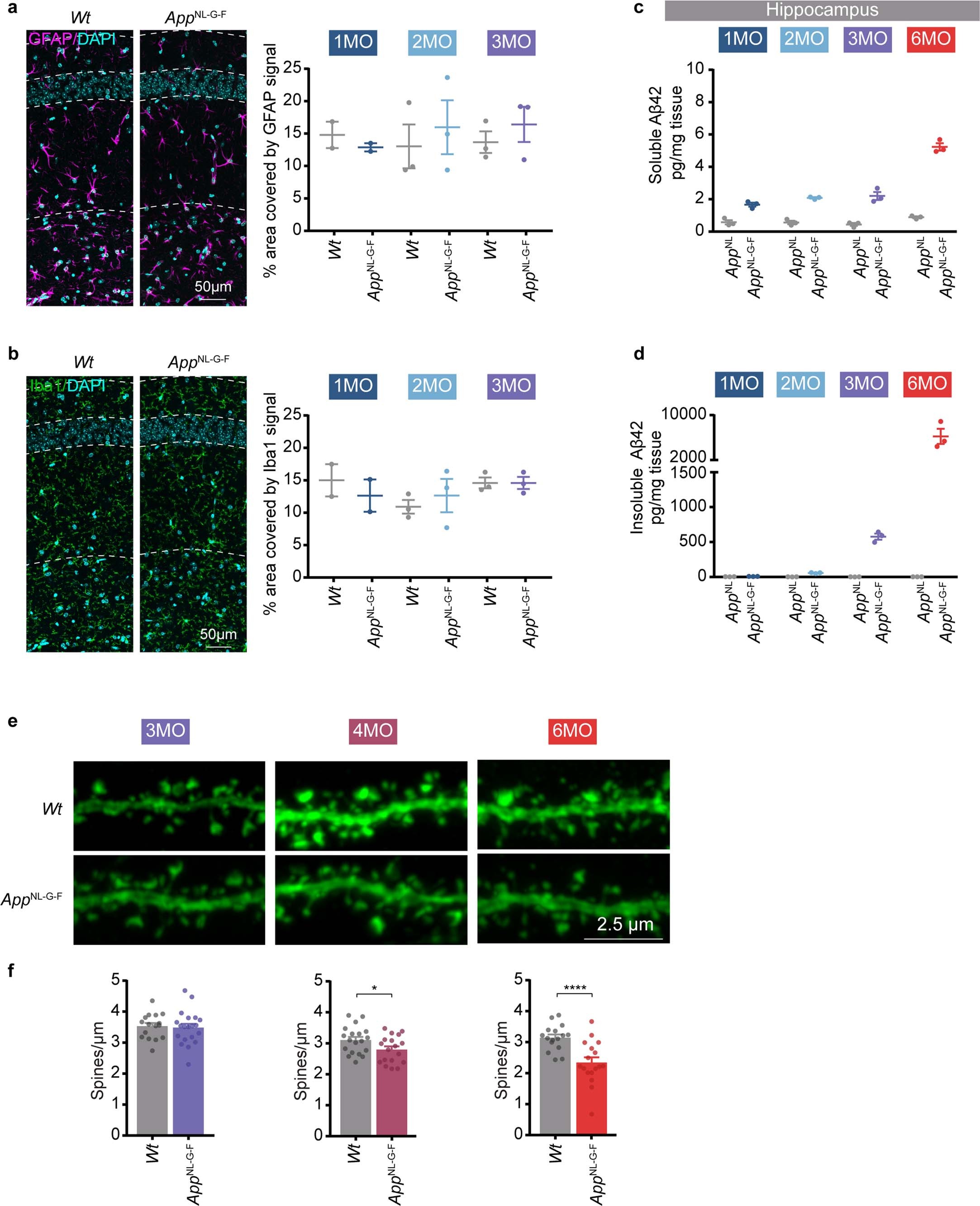
Extended Data Fig. 1: Early morphological alterations in the AppNL-G-F mice.

a,b, Representative image and area covered by signal on CA1 hippocampal sections from Wt and AppNL-G-F mice at 1, 2 and 3 months (MO) immunostained for (a) astrocyte-marker GFAP (magenta) and (b) marker of microglia activation Iba1 (green). Nuclei are labeled with DAPI (cyan). n = 3 mice per time point and genotype. Individual data points shown with bars representing mean ± SEM. c,d, Quantification of (c) soluble and (d) insoluble Aβ42 using meso ELISA on AppNL and AppNL-G-F mice hippocampal lysates at 1, 2, 3 and 6 MO. Number of mice: n = 3 mice per time point and genotype. AppNL mouse was used as control as it contains the human App gene but with only one mutation and does not develop Aβ plaques compared to AppNL-G-F. Individual data points shown with bars representing mean ± SEM. e,f, Spine analysis of CA1 pyramidal neuron proximal apical dendrites labelled with GFP from Wt and AppNL-G-F at different months (MO). (e) Representative images and (f) quantification of spine number per dendrite length. Number of dendrites from 3 mice per time point and genotype: 3MO - Wt n = 16, AppNL-G-F n = 20; 4MO - Wt n = 19, AppNL-G-F n = 18 (p = 0.0395), 6MO - Wt n = 16, AppNL-G-F n = 17 (p = 0.0005). Two-tailed unpaired t-test. Individual data points shown with bars representing mean ± SEM. (*p < 0.05, ****p < 0.0001).