Extended Data Fig. 6: Silencing ATB-1 brain neurons does not result in deficit in subterraneous egg deposition.
From: Flexible neural control of transition points within the egg-laying behavioral sequence in Drosophila

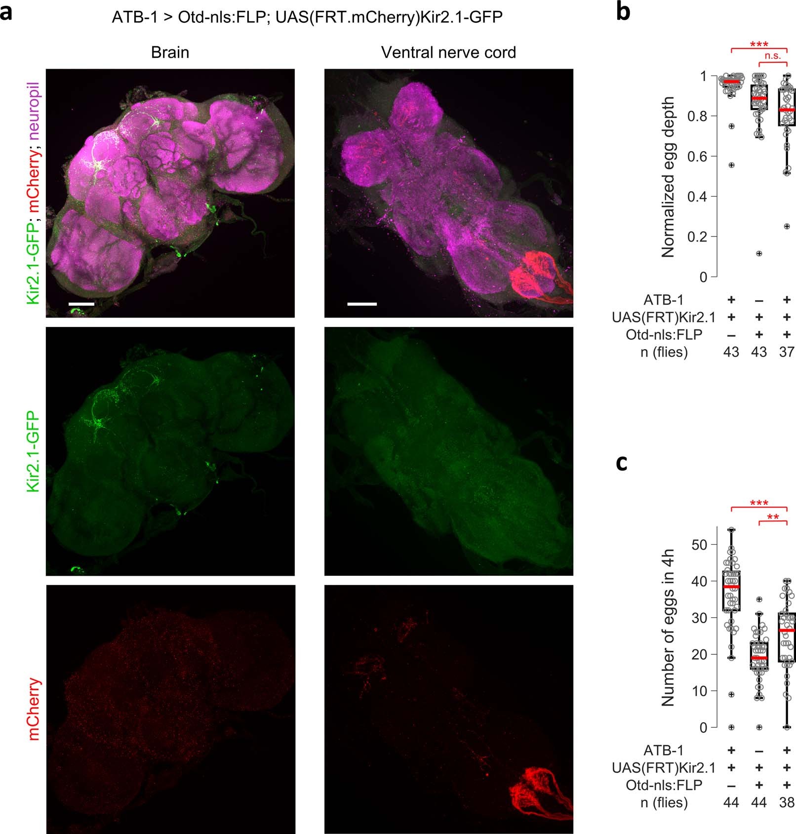
a, Representative images of the brain (left column, one of 13 flies) and ventral nerve cord (right column, one of four flies) from ATB-1>Otd-nls:FLP; UAS(FRT.mCherry)Kir2.1-GFP females. Flippase under control of the head-restricted Otd promotor used in combination with UAS(FRT.mCherry)Kir2.1-GFP results in the restricted expression of Kir2.1-GFP in ATB-1 brain neurons, whereas mCherry is expressed in ATB-1 non-brain neurons42. Samples stained with anti-GFP (Kir2.1-GFP-expressing ATB-1 neurons,green), anti-DsRed (mCherry-expressing ATB-1 neurons, red), and nc82 (synaptic neuropil, magenta). Scale bar, 50 μm. b, Average normalized depth of penetration of eggs released on a 1% agarose substrate. Subterraneous egg deposition is largely unaffected compared to ATB-1>Kir2.1 flies (see Fig. 3j, right panel). Here and in c, box bounds, 25th and 75th percentile; red line, median; whiskers, 5th and 95th percentile; “o”, data from individual flies; “+”, outliers; ***p < 0.001, **p < 0.01, n.s., p > .05, two-sided Wilcoxon rank sum test followed by Bonferroni correction (Supplementary Table 7). c, Number of eggs released on a 1% agarose substrate in a 4-hour window.