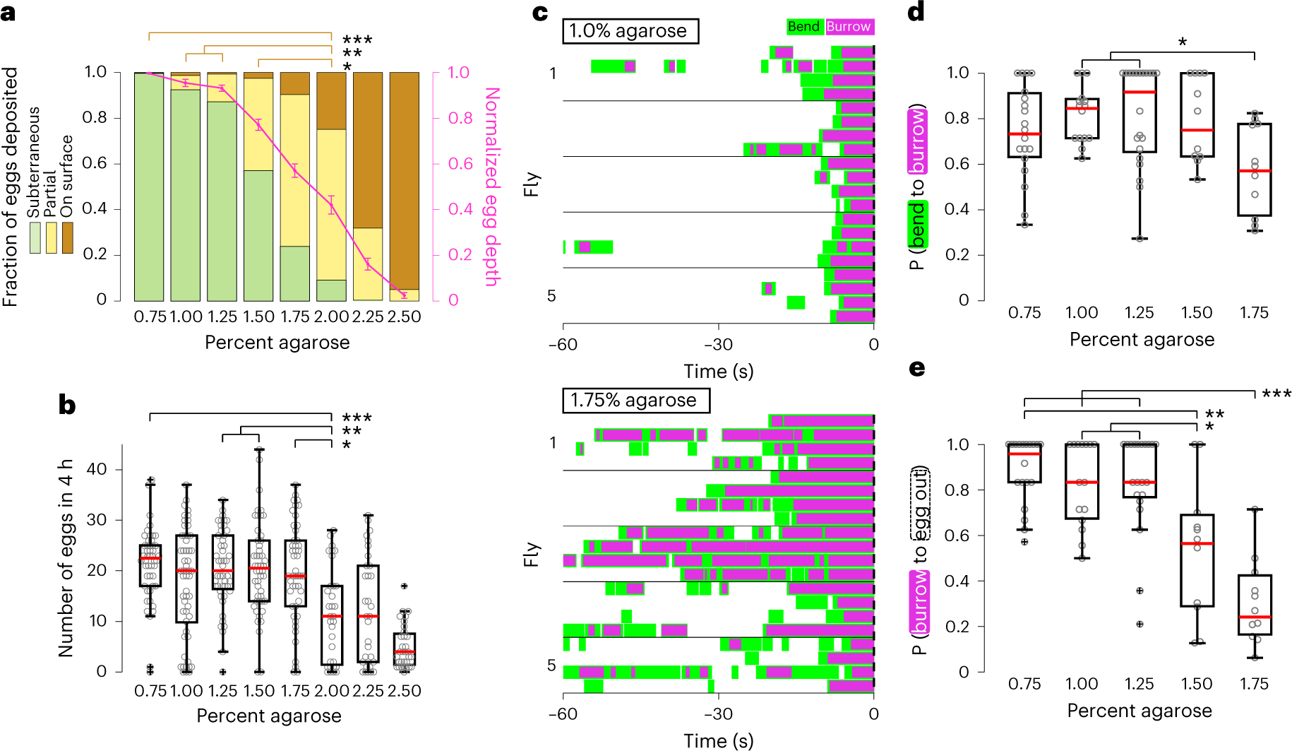
Fig. 2: Egg deposition sequence adjusts to changes in substrate firmness.
From: Flexible neural control of transition points within the egg-laying behavioral sequence in Drosophila

a, Left ordinate: distributions of the depth of eggs released on substrates of varying firmness; partial, partially subterraneous. The mean fraction of all eggs pooled per group is presented (here and in b; n = 48, 54, 48, 48, 48, 32, 32 and 32 flies per group). Right ordinate: mean and s.e.m. of the per-fly average-normalized egg depth (magenta). The statistical test comparing the number of ‘on surface’ eggs released is depicted only for groups from 0.75% to 2.0% agarose. Here and in b, d and e, *P < 0.05, **P < 0.01 and ***P < 0.001, as determined by a Kruskal–Wallis test with post hoc Tukey’s honestly significant difference (HSD) test (Supplementary Table 7). b, Number of eggs released on substrates of varying firmness in 4 h. Here and in d and e, box bounds indicate the 25th and 75th percentiles, the red lines indicate the medians, and the whiskers indicate the 5th and 95th percentiles; o, data from individual flies; +, outliers. The statistical test is depicted only for groups from 0.75% to 2.0% agarose. c, Representative ethograms depicting bending and burrowing behavior in five flies on 1.0% agarose (top) and 1.75% agarose (bottom); n = 4 events per fly; t = 0, egg out. d, Average probability (P) of progression from bending to burrowing across substrates of varying firmness. Only flies that exhibited three or more bend bouts are considered (n = 19, 15, 21, 11 and 11 flies per group). e, Average probability of progression from burrowing to completed egg expulsion (egg out). Only flies that exhibited three or more burrowing episodes are considered (n = 19, 15, 21, 10 and 11 flies per group).