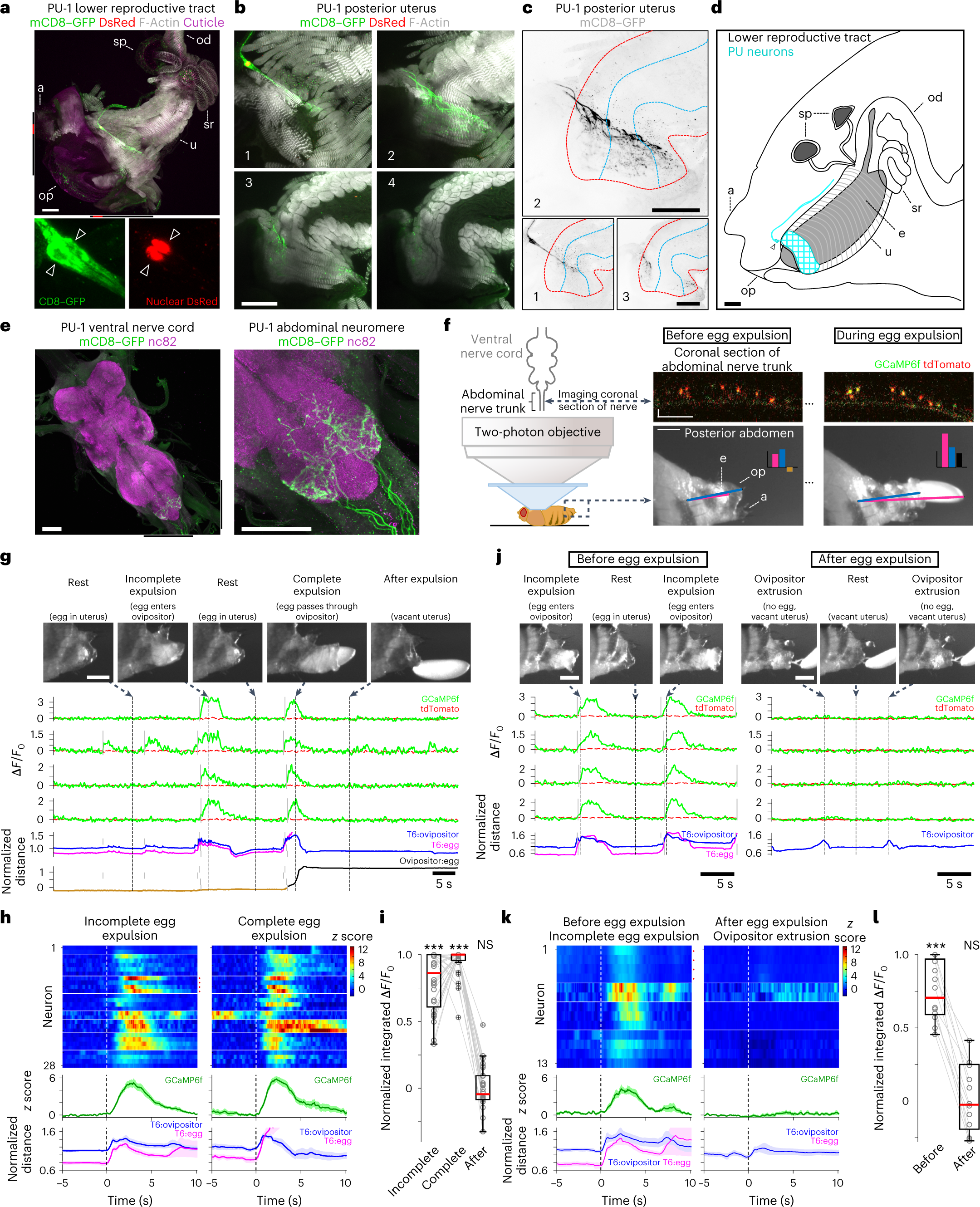
Fig. 5: PU sensory neurons are activated by the progression of the egg.
From: Flexible neural control of transition points within the egg-laying behavioral sequence in Drosophila

a, Top: representative image of the lower reproductive tract from four PU-1>RedStinger; mCD8–GFP females (lateral aspect) stained with anti-GFP (membrane of PU neurons, green), anti-DsRed (nuclei of PU neurons, red) and phalloidin (muscle F-actin, gray); autofluorescence, abdominal cuticle (magenta). Bottom (left and right): higher-resolution region of the top image (indicated by red bars flanking the top image) displaying two PU cell bodies (white triangles). The black bars flanking the top image indicate the region show in b. Here and in d and f, a indicates analia, op indicates ovipositor (hypogynium), sp indicates spermathecae, u indicates uterus (genital chamber), od indicates oviduct, sr indicates seminal receptacle, and e indicates egg. Scale bar, 50 μm (b–e). b, Higher-resolution region of the top image in a displaying PU labeling at four successive depths surrounding the posterior uterus (region 1 is the most superficial). c, PU neuron expression (anti-GFP) in the posterior uterus (depth indicated as in b). The red and blue dashed lines demarcate the outer and inner bounds, respectively, of the CMU. d, Diagram of the female posterior abdomen (lateral aspect) revealing the lower reproductive tract. PU neurons are labeled cyan (the triangle indicates the cell bodies). e, Representative image of the ventral nerve cord (left) and abdominal neuromere (right) from 15 PU-1>mCD8–GFP females stained with anti-GFP (PU neurons, green) and nc82 (synaptic neuropil, magenta). Black bars flanking the left image indicate the region shown at higher resolution on the right. f, Two-photon experimental setup involving simultaneous measurement of GcaMP6f (green) and tdTomato (red) fluorescence in axons within a coronal section of the abdominal nerve trunk (top right; scale bar, 10 μm) and videography of the posterior abdomen (bottom right; scale bar, 200 μm). Bottom right: magenta and blue lines connect the dorsal–posterior edge of T6 with the egg and ovipositor, respectively; the bar graph displays the normalized distances between T6:egg (magenta), T6:ovipositor (blue) and ovipositor:egg (brown, negative distance; black, positive distance; Methods). g, Representative experiment showing video snapshots of the posterior abdomen (top; scale bar, 200 μm), two-photon imaging of four PU neurons depicting relative fluorescence changes of GCaMP6f and TdTomato (middle; green and dashed red traces, respectively) and movement of the egg and ovipositor (bottom; Methods). Arrows and vertical dashed lines indicate the corresponding time point for each video snapshot. Vertical gray lines indicate the onset of calcium response events. Data are the same as those presented in Supplementary Video 4. h, Normalized PU responses and behavioral measures surrounding incomplete egg expulsion events (left) and completed egg expulsion (right). Top: individual neuron responses; horizontal white lines demarcate recordings performed in different flies. Cells from g are indicated by red dots. Middle and bottom: aggregate response of all neurons and aggregate behavioral measurements, respectively (darker traces, mean response; lighter area, s.e.m.); n = 28 neurons from eight flies; t = 0, behavioral event onset (Methods). i, Normalized population data showing the 3-s integrated ΔF/F0 fluorescence levels during incomplete egg expulsion and complete egg expulsion and after egg expulsion (n = 28 neurons). Here and in l, box bounds indicate the 25th and 75th percentiles, the red lines indicate the medians, and the whiskers indicate the 5th and 95th percentiles; o, data from individual neurons; +, outliers; ***P < 0.001; NS, P > 0.05. Data were analyzed by two-sided Wilcoxon signed-rank test compared to preexpulsion baseline (Supplementary Table 7). j, Representative experiment comparing PU neuron activity surrounding incomplete egg expulsion (left) and ovipositor extrusion events lacking an egg (right). The figure was constructed as in g. k, Normalized PU responses and behavioral measures surrounding incomplete expulsion events (left) and ovipositor extrusion events after egg expulsion (right). The figure was constructed as in h. Top: cells from j are indicated by red dots; n = 13 neurons from four flies. The same data are presented in Supplementary Video 5. l, Normalized population data showing the 3-s integrated ΔF/F0 fluorescence levels during incomplete expulsion events (‘before’) and ovipositor extrusion events (‘after’); n = 13 neurons.