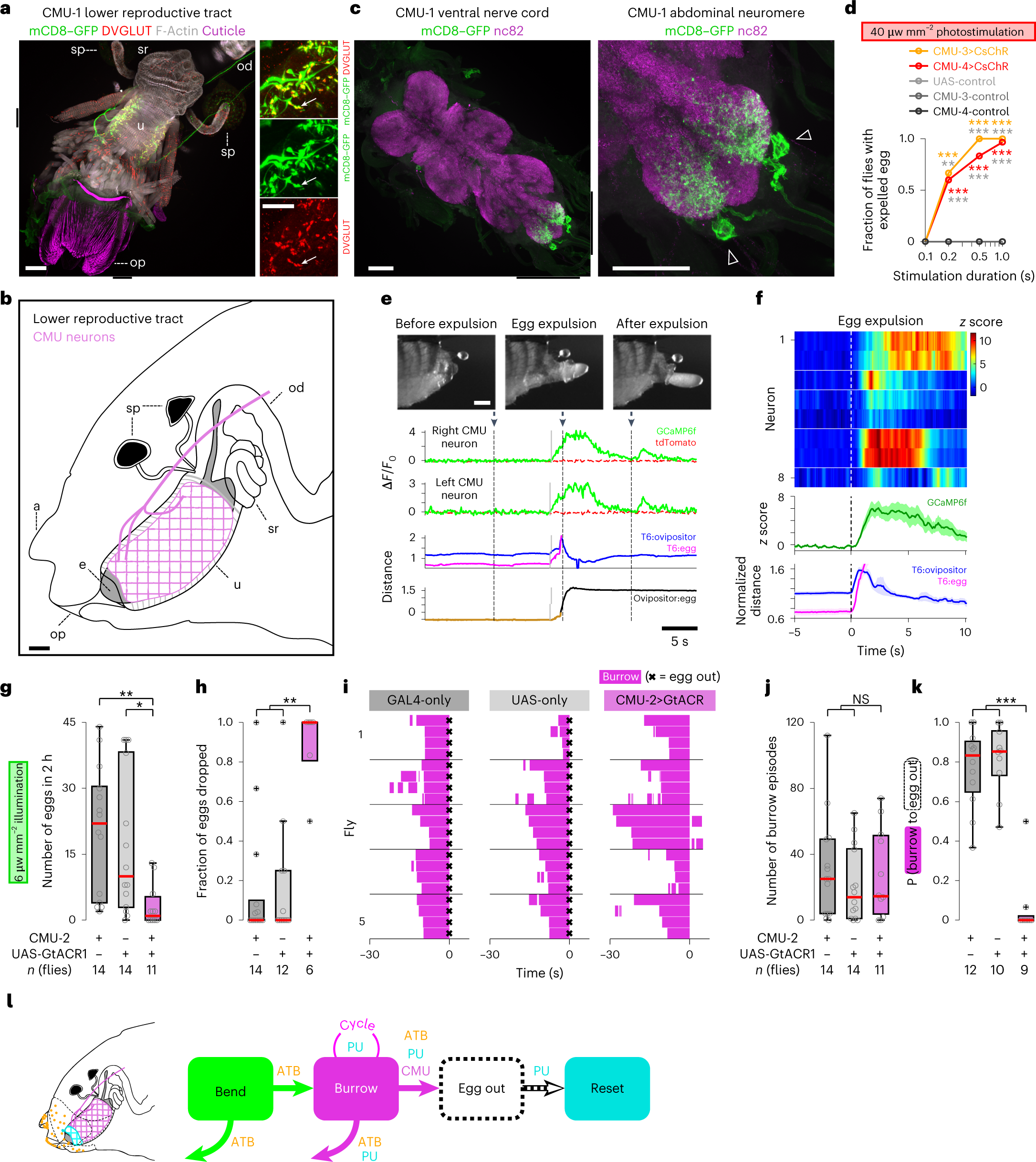
Fig. 8: A pair of uterine motor neurons expels the egg during burrowing.
From: Flexible neural control of transition points within the egg-laying behavioral sequence in Drosophila

a, Left: representative image of the lower reproductive tract (ventral aspect) from four CMU-1>mCD8–GFP females, stained with anti-GFP (membrane of CMU neurons, green), phalloidin (muscle F-actin, gray) and anti-DVGLUT (glutamatergic synapses, red); autofluorescence, ovipositor cuticle (magenta). Right: high-resolution images of axon terminals; arrow, individual bouton. Here and in c, black bars flanking the left image indicate the region shown at higher resolution on the right. Here and in b, op indicates ovipositor, sp indicates spermathecae, u indicates the uterus, od indicates the oviduct, sr indicates the seminal receptacle, a indicates the analia, and e indicates the egg. Scale bar, 50 μm (b,c). b, Diagram of the female posterior abdomen (lateral aspect) revealing the lower reproductive tract. A CMU axon is labeled magenta. c, Image of the ventral nerve cord (left) and abdominal neuromere (right) corresponding to the CMU-1>mCD8–GFP female in a stained with anti-GFP (CMU neurons, green) and nc82 (synaptic neuropil, magenta); triangles, CMU cell bodies. d, Fraction of flies that expelled an egg after delivery of photostimulation pulses of varied duration (CMU-3>CsChR, n = 4, 15, 13 and 11 flies per group; CMU-4>CsChR, n = 30, 30, 30 and 30 flies per group; UAS-control, n = 16, 17, 16 and 17 flies per group; CMU-3-control, n = 4, 9, 8 and 9 flies per group; CMU-4-control, n = 10, 10, 10 and 10 flies per group). Colored and gray asterisks indicate significance for comparisons with GAL4-only control flies and UAS-only control flies, respectively; **P < 0.01; ***P < 0.001. Data were analyzed by two-sided Fisher’s exact test (Supplementary Table 7). e, Representative experiment showing video snapshots of the posterior abdomen (top; scale bar, 200 μm), two-photon imaging of two CMU axons depicting relative fluorescence changes of GCaMP6f and TdTomato (middle; green and dashed red traces, respectively) and movement of the egg and ovipositor (bottom; Methods). Arrows and vertical dashed lines correspond to the time point for each video snapshot. Vertical gray lines indicate the onset of calcium response events. f, Normalized PU responses and behavioral measures surrounding incomplete egg expulsion events (left) and completed egg expulsion (right). Top: individual neuron responses; horizontal white lines demarcate recordings performed in different flies; neuron 1 and 2 from e. Middle and bottom: aggregate response of all neurons and aggregate behavioral measurements, respectively. Darker traces indicate the mean response, and the lighter area represents s.e.m.; n = 8 neurons from five flies; t = 0, behavioral event onset (Methods). g, Number of eggs released on a 1% agarose substrate in 2 h (n = 14, 14 and 11 flies per group). Here and in h, j and k, box bounds indicate the 25th and 75th percentiles, the red lines indicate the medians, and whiskers indicate the 5th and 95th percentiles; o, data from individual flies; +, outliers; **P < 0.01; ***P < 0.001; NS, P > 0.05. Data were analyzed by two-sided Wilcoxon rank-sum test followed by a Bonferroni correction (Supplementary Table 7). h, Fraction of eggs spontaneously dropped without burrowing (n = 14, 12 and 6 flies per group). Only flies that released two or more eggs were considered. i, Representative ethograms depicting burrowing episodes for genetic control flies (left and middle) and for CMU-silenced flies (right). Each ethogram depicts data from five flies (n = 4 events per fly); left and middle, t = 0, egg out (indicated by ×); right, t = 0, time that burrowing stopped. j, Number of burrowing episodes in 2 h (n = 14, 14 and 11 flies per group). k, Average probability (P) of progression from burrowing to egg out (n = 12, 10 and 9 flies per group). Only flies that exhibited two or more burrowing episodes were considered. l, Summary of egg-laying sequence transitions influenced by identified sensory and motor neurons; cycle loop, repeating cycles within burrow episode.