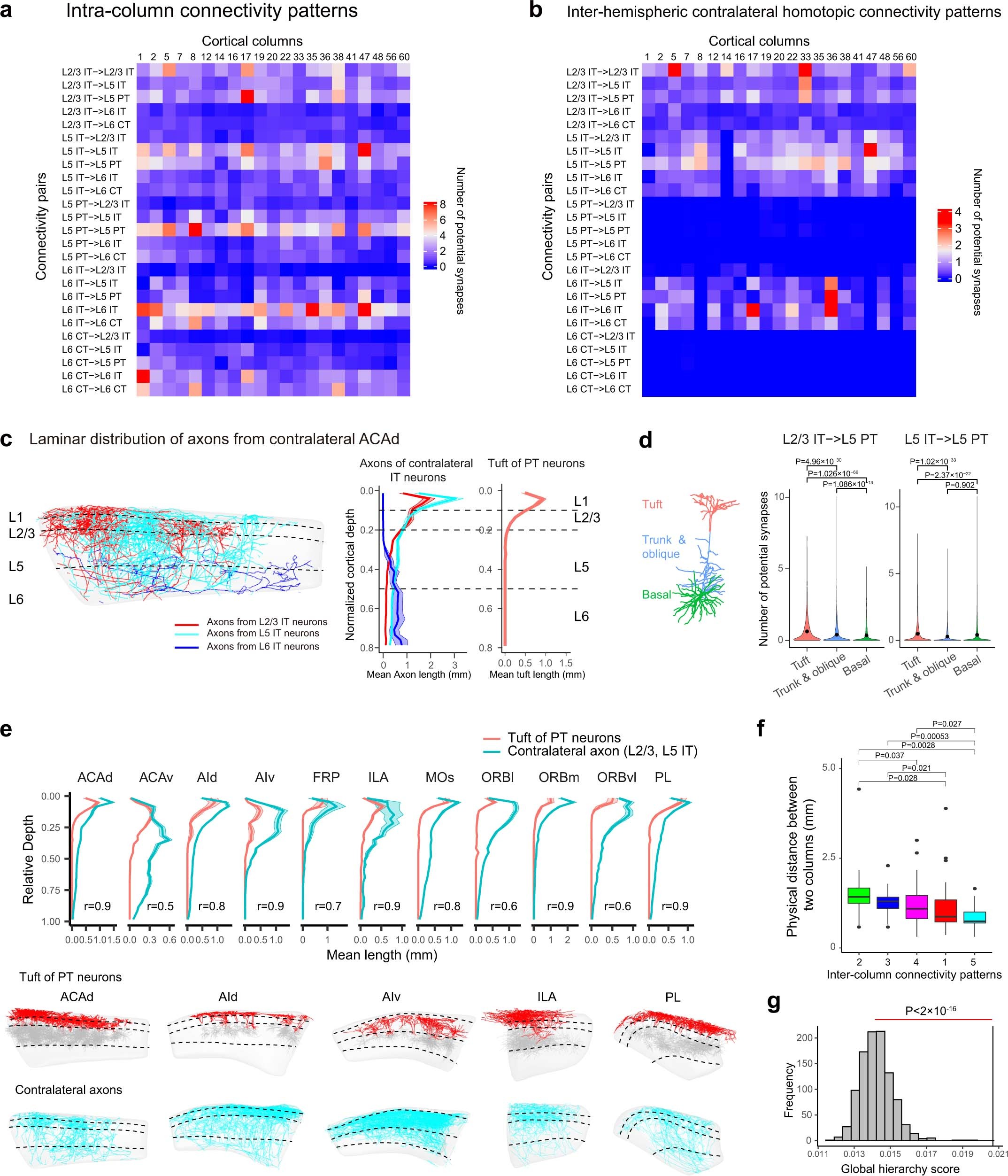
Extended Data Fig. 7: Intra-column and homotopic contralateral connectivity.

(a) Heatmap shows the connectivity map between five neuron classes (L2/3 IT, L5 IT, L5 PT, L6 IT, and L6 CT) in single cortical columns. (b) Heatmap shows the connectivity map between five neuron classes (L2/3 IT, L5 IT, L5 PT, L6 IT, and L6 CT) between homotopic contralateral columns. (c) Laminar distribution of axons from L2/3, L5, and L6 IT neurons in contralateral homotopic regions. Line and shaded area denotes mean ± SEM. (d) Left, diagram shows the main subdomains of dendrites of a typical PT neuron. Right, difference of number of potential synapses formed on apical tuft, apical trunk and oblique, and basal dendrites for L2/3 IT and L5 IT, respectively (****P < 0.0001, two-sided Wilcoxon rank sum test). (e) Top, laminar distribution of apical tuft of PT neurons and axons from homotopic contralateral regions for each PFC subregion. Line and shaded area denotes mean ± SEM. Pearson’s correlation coefficients between two mean distributions for each PFC subregion are shown. Bottom, morphology of dendrites of PT neurons with apical tufts highlighted in red and axons from contralateral homotopical regions colored in cyan. (f) Columns with different connectivity patterns (pattern 1: n = 22, pattern 2: n = 16, pattern 3: n = 30, pattern 4: n = 43, pattern 5: n = 17) show different inter-column distances (two-sided Wilcoxon rank sum test). Box plot: edges, 25th and 75th percentiles; central line, median; whiskers, 1.5× the interquartile range of the edges; dots, outliers. (g) The observed global hierarchical score of ipsilateral connectivity network was significantly higher than that of shuffled networks (P < 2⨯10−6, two-sided Wilcoxon rank sum test).