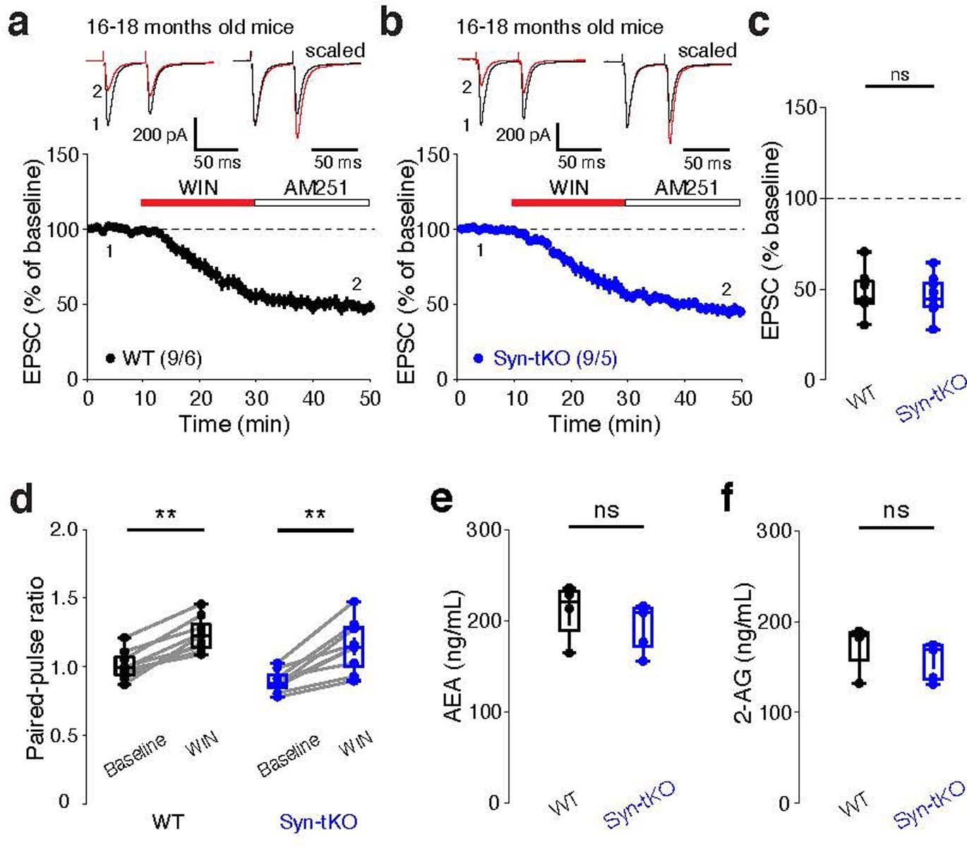
Extended Data Fig. 4: Syn-tKO has no effect on presynaptic WIN-LTD in aged mice and does not change the total AEA or 2-AG levels in the brain.
From: Postsynaptic synucleins mediate endocannabinoid signaling

a-d, WIN application results in indistinguishable corticostriatal LTD in aged (16–18 months) WT (a) and aged Syn-tKO mice (b) (WT: n = 9 cells / 6 mice, 48.11 ± 3.78%; Syn-tKO: n = 9 cells / 5 mice, 46.01 ± 3.56%; p = 0.605). c, Summary of EPSC amplitudes. d, Summary of PPRs in aged WT (baseline: 1.02 ± 0.03; post-WIN: 1.24 ± 0.04; p = 3.9e-3) and aged Syn-tKO mice (baseline: 0.90 ± 0.03; post-WIN: 1.16 ± 0.06; p = 3.9e-3). e, AEA levels detected in brain tissue of WT and Syn-tKO mice (WT: n = 4 mice, 211.08 ± 16.17 ng/mL; Syn-tKO: n = 5 mice, 194.40 ± 11.94 ng/mL; p = 0.286). f, 2-AG levels detected in brain tissue of WT and Syn-tKO (WT: 172.57 ± 13.55 ng/mL; Syn-tKO: 157.38 ± 9.34 ng/mL; p = 0.191). Data are mean ± SEM. (c, d, e, f) Box plots are depicted as mean (center), first/third quartile (lower/upper box limits), and minima/maxima (bottom/top whiskers). Statistical significance was assessed by two-sided tests, including Mann-Whitney (c, e, f) and Wilcoxon signed tests (d) (** p < 0.01; n.s. non-significant).