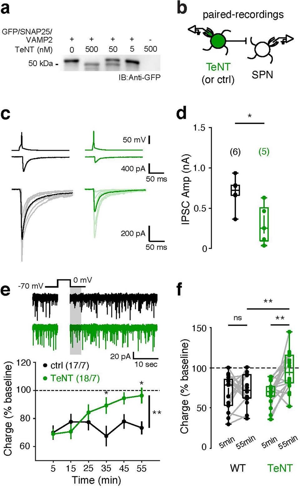
Extended Data Fig. 9: Acute loading of recombinant TeNT-LC through the patch pipette disrupts DSI in striatal SPNs.
From: Postsynaptic synucleins mediate endocannabinoid signaling

a, Western blot image showing Synaptobrevin-2/VAMP2 cleavage in the presence of recombinant TeNT-LC protein dissolved in recording internal solution (conducted once before all recording experiments). b, Schematic of paired recordings. c, Top: representative paired recordings showing monosynaptic IPSCs in response to evoked presynaptic action potentials. Bottom: Overlay of time-aligned monosynaptic IPSCs across recorded cells. d, Summary of IPSC amplitudes recorded from postsynaptic SPNs. Acute presynaptic dialysis of TeNT (~20 mins) is sufficient to significantly reduce monosynaptic IPSC amplitudes (ctrl: n = 6 pairs / 4 mice, 697.62 ± 78.34 pA; TeNT: 5 pairs / 4 mice, 299.07 ± 109.81 pA; p = 0.017). e, f, Acute TeNT-loading in WT SPNs progressively disrupts striatal DSI (ctrl: 17 cells / 7 mice, 5 min: 69.94 ± 5.11%, 55 min: 73.35 ± 4.56%; ctrl 5 min vs. 55 min: p = 0.554; TeNT: 18 cells / 7 mice, 5 min: 69.00 ± 3.54%, 55 min: 96.37 ± 5.59%; TeNT 5 min vs. 55 min: p = 0.003; ctrl 55 min vs. TeNT 55 min: p = 0.008; ctrl vs. TeNT: p = 0.005). Top, representative DSI recordings. f, Summary of DSI at 5 min (left) and 55 min (right) after TeNT-loading. Data are mean ± SEM. (d, f) Box plots are depicted as mean (center), first/third quartile (lower/upper box limits), and minima/maxima (bottom/top whiskers). Statistical significance was assessed by two-sided tests, including Mann-Whitney tests (d), 2-way repeated measures ANOVA (E), and ANOVA with multiple comparisons (f) (** p < 0.01; * p < 0.05; n.s. non-significant).