Fig. 6: Postsynaptic SNARE function is required for eCB plasticity and eCB release.
From: Postsynaptic synucleins mediate endocannabinoid signaling

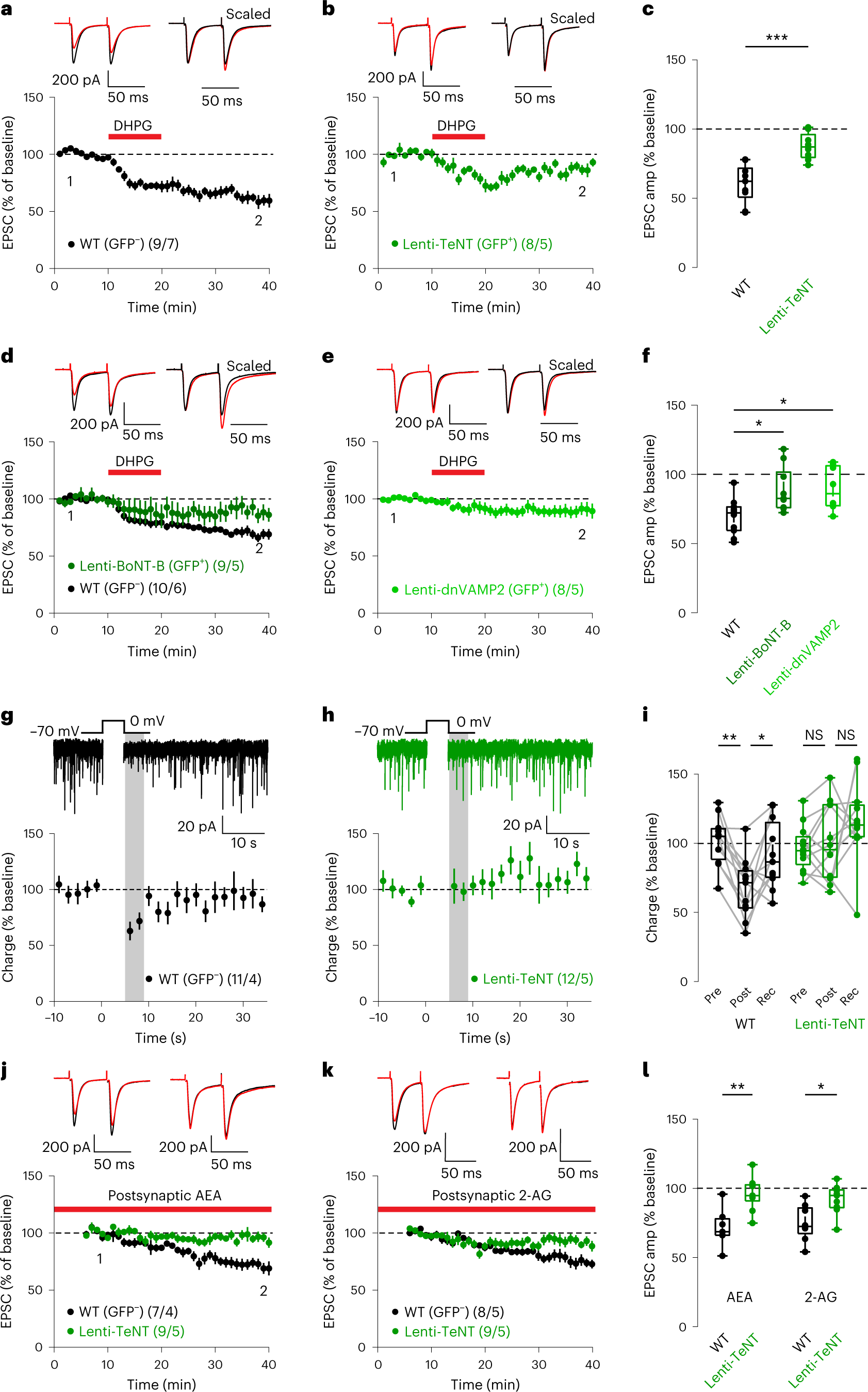
a–c, Postsynaptic lentiviral expression of TeNT impairs eCB-LTD expression (GFP−: n = 9 cells, 7 mice, 60.47 ± 4.73; GFP+: n = 8 cells, 5 mice, 87.54 ± 3.51%; P = 9.87 × 10−4). d–f, Postsynaptic lentiviral expression of BoNT-B (d) or dnVAMP2 (e) impairs eCB-LTD (GFP−: n = 10 cells, 6 mice, 69.38 ± 4.17%; BoNT-B GFP+: n = 9 cells, 5 mice, 89.14 ± 5.52%; P = 0.024; dnVAMP2 GFP+: n = 8 cells, 5 mice, 89.67 ± 5.58%; P = 0.024). f, Summary of EPSC amplitudes. g–i, Postsynaptic TeNT impairs striatal DSI (GFP−: n = 11 cells, 4 mice, pre-depol: 101.93 ± 5.38%, post-depol: 67.33 ± 6.50%, recovery: 91.48 ± 7.40%, P = 9.77 × 10−4, P = 0.032; GFP+: n = 12 cells, 5 mice, pre-depol: 97.40 ± 4.24%, post-depol: 99.58 ± 7.00%, recovery: 111.00 ± 6.81%, P = 0.569, P = 0.339). j–l, Postsynaptic TeNT prevents LTD induced by AEA loading or 2-AG loading (AEA GFP−: n = 7 cells, 4 mice, 71.57 ± 5.20%; AEA GFP+: n = 9 cells, 5 mice, 96.06 ± 4.05%, P = 5.2 × 10−3; 2-AG GFP− data from Fig. 2g: n = 8 cells, 5 mice, 74.92 ± 4.66%; 2-AG GFP+: n = 9 cells, 5 mice, 92.01 ± 3.57%; P = 0.015). l, Summary of EPSC amplitudes. Data are mean ± s.e.m. c,f,i,l, Box plots are depicted as mean (center), first/third quartiles (lower/upper box limits) and minima/maxima (bottom/top whiskers). Statistical significance was assessed by two-sided tests, including Mann–Whitney tests (c,l) and Wilcoxon signed tests (f) (***P < 0.001; **P < 0.01; *P < 0.05; NS, not significant). depol, depolarization; Rec, recovery.