Extended Data Fig. 2: Additional analyses of volumetric GRIN 2 P data.
From: Control and coding of pupil size by hypothalamic orexin neurons

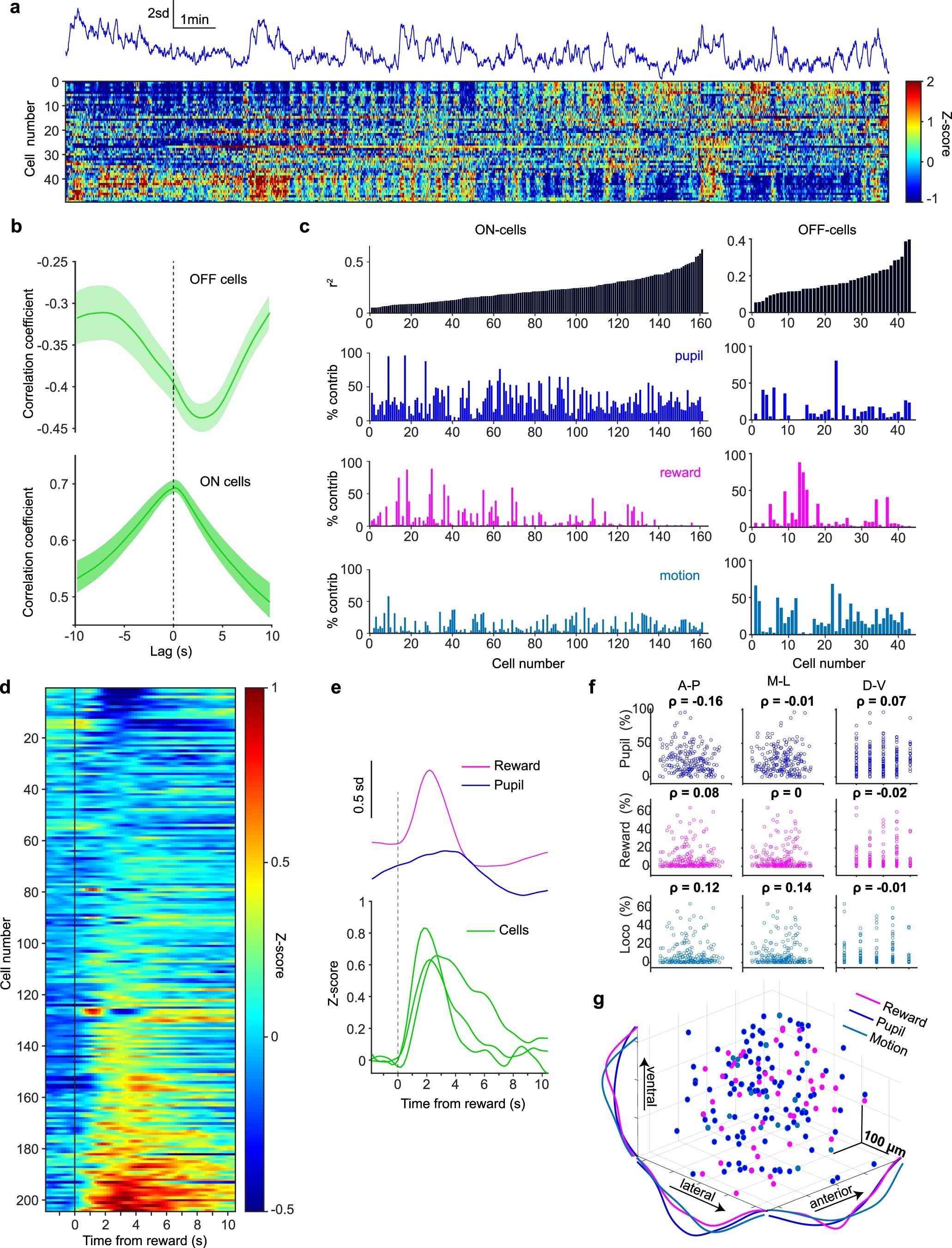
a) Top, z-scored pupil trace aligned to (bottom), heatmap of orexin neuron activity arranged by correlation with pupil size from one mouse. b) Average of cross-correlations of pupil with cells positively correlated with pupil (ON-cells, bottom, n = 161 cells) or negatively correlated with pupil (OFF-cells, top, n = 43 cells). Shaded areas show s.e.m. c) R-squared values and contributions to variance explained in analysis shown in Fig. 3. Separated for ON-cells (left) and OFF-cells (right). d) Reward onset aligned, trial-averaged and baseline subtracted orexin cell activity for experiment shown in Fig. 3. e) Top, example pupil and splined licking trace from one animal. Bottom, reward-onset aligned traces from three orexin cells shown in heatplot in a. f) Spearman’s rank correlations between the three spatial dimensions of recorded cells and contributions of different variables to cell activity. g) Three-dimensional scatter-plot of cells sorted into groups of over 20% contribution of a given investigated variable to the cell’s activity. The projections on the axes show the fitted density distributions of the cells in each of the three dimensions.