Extended Data Fig. 9: Animals adapted their behavior to both temperature and category boundary manipulations.
From: Using temperature to analyze the neural basis of a time-based decision

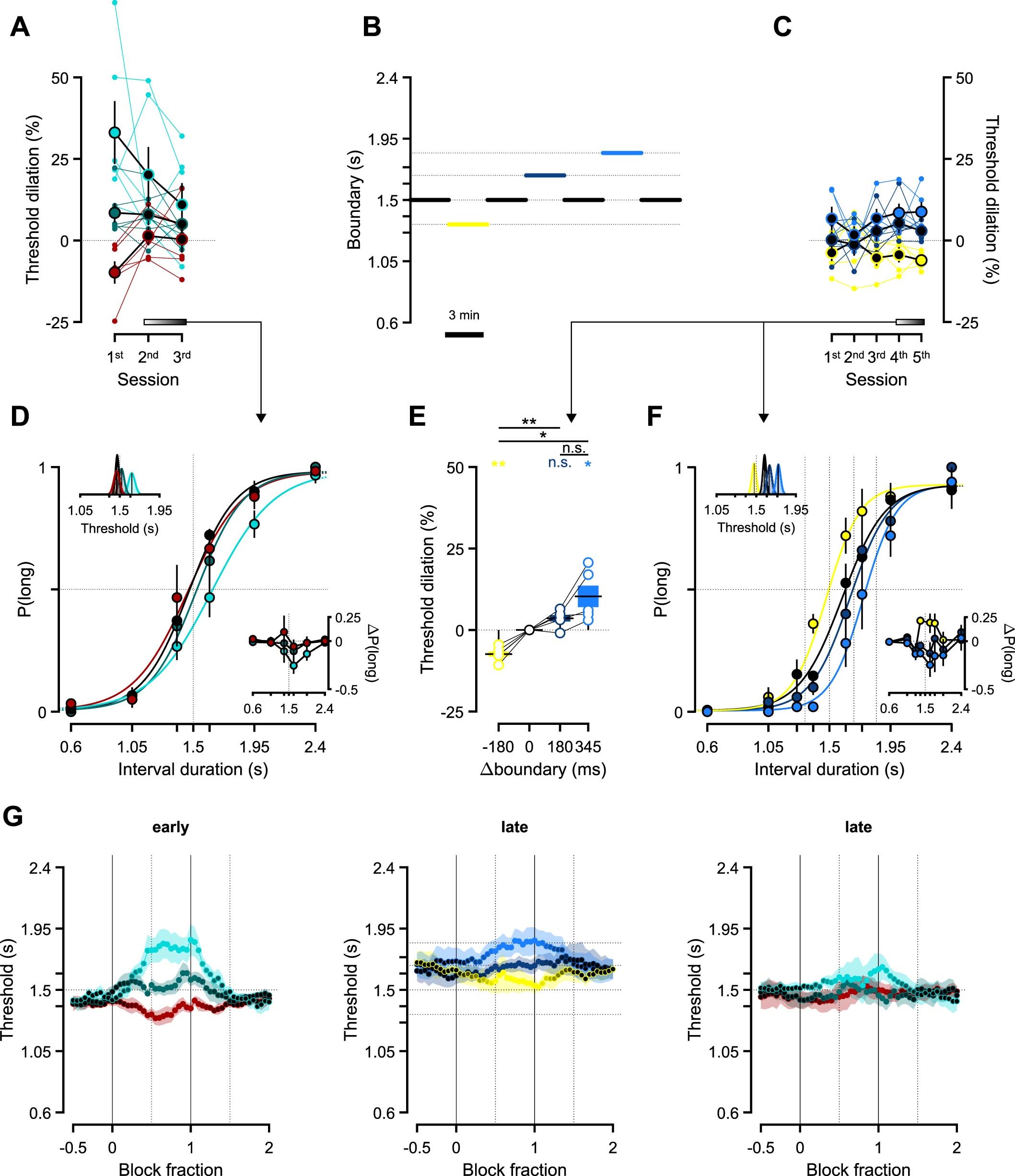
(a) Threshold dilation across the first three temperature manipulation sessions for the striatal cohort shown in Figs. 4 and 5 (N = 6). Small markers and thin lines linking them refer to threshold dilations for individual animals. Larger markers correspond to cross-animal averages (mean ± s.e.m.), and their facecolor being any other than black indicates that the underlying dilation distribution was significantly shifted from zero (p < 0.05, one-sample two-tailed t-test). The gradient bar and arrow symbolize the uneven contribution of the last two sessions to the data pool shown in (D), with the last session contributing the most. (b) Time course of the boundary manipulation experiment. The thin horizontal dotted lines represent the four categorical boundaries animals experienced in these sessions (that is, boundary changes followed the same rules as the temperature manipulation experiments: a control-manipulation-control 3-min block design with boundaries drawn at random and without replacement from the set B = {1.32, 1.5, 1.68, 1.85} s until exhaustion, at which point the set was replenished and the sampling process resumed). The color scheme introduced in this panel is preserved throughout the figure. (c) Same as (A), but for the first five boundary manipulation sessions (N = 5). (d) Average discrimination performance on the last and second to last sessions of striatal temperature manipulations. Psychometric functions fit to cross-animal averages of temperature-split psychophysical data, respectively shown as solid lines and markers of matching color (mean ± s.e.m.). Bottom right inset: Average differences in proportion of long choices from each manipulation condition to control (mean ± propagated s.e.m.). Top-left inset: Marginal posterior distributions of the threshold parameter for each condition’s psychometric fit. Solid black lines represent the M.A.P. point estimates implicit in the fits shown in the main axes. (e) Distributions of percentage change in threshold relative to control (dilation) as a function of which categorical boundary was enforced (N = 5; one-sample two-tailed t-tests, significant ts(4) = [−7.21; 2.89], P = [0.04; 2e-3], non-significant t(4) = 2.61, P = 0.06; repeated measures ANOVA followed by post-hoc contrasts with Tukey correction for multiple comparisons, F(2, 12) = 15.64, P = 5e-4; smallest significant qs(8) = 5.18, P = 0.01, non-significant qs(8) = 2.43, P = 0.15). Markers represent individual threshold dilations, linked within animals by thin solid black lines. Boxplots show animal means (horizontal black lines) and s.e.m. (colored bars). (f) Same as (D), but for the last two days of boundary manipulations, with all boundaries in our manipulation set as dotted vertical dashed lines. (g) Threshold dynamics aligned to and across block transitions early and late during DS temperature manipulations (left and right, respectively), and late during boundary manipulations (middle). Condition-split cross-animal average thresholds (mean ± s.e.m.) were computed using trials that fell into a sliding window lasting 90 s (half the block duration) that was swept from the preceding to the succeeding control blocks in increments of 9 s. Each marker corresponds to one sweep, and its color shading denotes the fraction of that sweep’s window that was inside a control block (with black markers corresponding to 100% control trials), and by extension its complement that fell in a manipulation block (with pure manipulation colors corresponding to 100% manipulation trials).