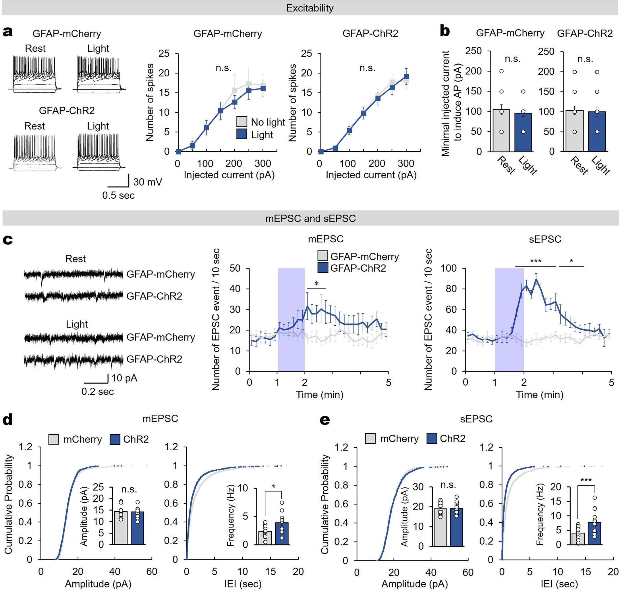
Extended Data Fig. 5: Optogenetic activation of dmPFC astrocytes increases the excitatory synaptic input without affecting neuronal excitability.

(a) (left) Representative traces of the excitability of dmPFC pyramidal neurons of GFAP-mCherry and GFAP-ChR2 mice. Number of action potentials at different current steps of (middle) GFAP-mCherry (9 cells from 3 mice) and (right) GFAP-ChR2 (17 cells from 4 mice) mice. Two-sided Paired t-test. (b) The minimal injected current to induce an action potential from resting and light-stimulated pyramidal neurons of GFAP-mCherry and GFAP-ChR2 mice (9 cells in mCherry and 17 cells in ChR2). Two-sided Paired t-test. (c) (left) Representative traces of sEPSC events, and (middle and right) the number of mESPC and sEPSC events per 10 sec time bin, during and after astrocyte stimulation (1 min at 20-Hz) [mEPSC: p = 0.022 (at 120 sec), p = 0.028 (at 140 sec), p = 0.012 (at 150 sec), p = 0.025 (at 160 sec), p = 0.044 (at 170 sec); sEPSC: p = 0.045 (at 90 sec), p = 0.031 (at 100 sec), p = 0.002 (from 110 to 190 sec), p = 0.014 (at 200 sec), p = 0.011 (at 210 sec), p = 0.019 (at 220 sec), p = 0.028 (at 230 sec)] (mEPSC: 10 cells from 3 GFAP-mCherry mice and 11 cells from 3 GFAP-ChR2 mice; sEPSC: 23 cells from 5 GFAP-mCherry mice and 17 cells from 4 GFAP-ChR2 mice). Two-tailed Student’s t-test. (d and e) Cumulative probabilities and mean results of both amplitude and frequency of (d) mEPSC (p = 0.034) and (e) sEPSC (p < 0.001) (mEPSC: 10 cells from 3 GFAP-mCherry mice and 11 from 3 GFAP-ChR2 mice; sEPSC: 23 cells from 5 GFAP-mCherry mice and 17 from 4 GFAP-ChR2 mice). Two-tailed Student’s t-test. *p < 0.05; ***p < 0.005; n.s., not statistically significant. Data are presented as the mean ± s.e.m.