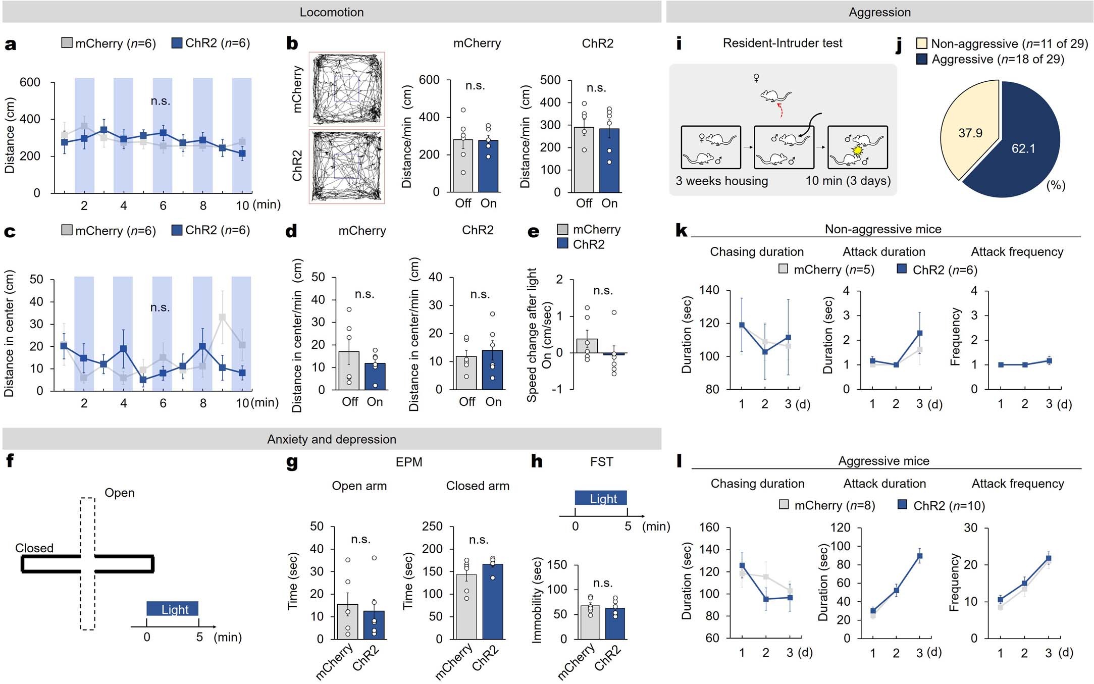
Extended Data Fig. 6: Optogenetic dmPFC astrocyte activation does not alter locomotion, anxiety, depression, or aggressive behaviors.

(a) Mouse locomotor activity was assessed by measuring the distance moved in the open field during intermittent light stimulation over a 10-min experimental period (n = 6 in each group). Two-tailed Wilcoxon rank-sum test. (b) (left) Representative traces of locomotion over 10 min and (middle and right) total distance traveled per minute with the light on or off (n = 6 in each group). Two-sided paired t-test. (c) Distance traveled in the center area during intermittent light stimulation over a 10-min period (n = 6 in each group). Two-tailed Wilcoxon rank-sum test. (d) Distance traveled in the center per minute with the light on or off during the test session (n = 6 in each group). Two-sided paired t-test. The results indicate that optogenetic dmPFC astrocyte activation does not affect mouse locomotion. (e) Difference in locomotion speed before and after light stimulation (n = 6 in each group). Two-sided paired t-test. Mice with optogenetic dmPFC astrocyte stimulation did not alter their locomotive speed, indicating that dmPFC astrocyte-activated resistance behavior is not due to reduced locomotive activity. (f) Schematic illustration of the EPM test during light stimulation. Light was delivered to the mice during the entire experimental session (5 min). (g) Anxiety-like behaviors assessed by the time spent in the open and closed arms. Mice with optogenetic dmPFC astrocyte stimulation did not show any anxiety-like behavior (n = 6 in each group). Two-tailed Wilcoxon rank-sum test. (h) Depressive-like behavior measured by the immobility time in the FST (n = 6 in each group). Light was delivered to the mice during the entire experimental session (5 min). Optogenetic dmPFC astrocyte stimulation did not increase immobility time in the FST. Two-tailed Wilcoxon rank-sum test. (i) Schematic illustration of the resident-intruder test. Male and female mice were housed together for 3 weeks. On the day of the test, the female mouse was removed and replaced by a new male mouse introduced as an intruder. The behavioral test was conducted for 10 min with light stimulation (473 nm, 20 Hz) during the entire experimental period (3 days). The animals were videotaped, and the aggressive behaviors of resident mice were measured by counting their (i) chasing duration, (ii) attack duration, and (iii) attack frequency during three consecutive days. (j) Diagram of the resident-intruder test results divided by aggressive (62.1%) and non-aggressive resident mice (37.9%). (k and l) Mean results of chasing duration, attack duration, and attack frequency of (top row) non-aggressive resident mice and (bottom row) aggressive resident mice during optogenetic light stimulation. Both attack duration and frequency were increased daily in aggressive resident mice with repeated exposure to an intruder. However, the differences between the two groups (GFAP-mCherry vs. GFAP-ChR2) were not statistically significant (n = 5 for mCherry and n = 6 for ChR2 for non-aggressive mice; n = 8 for mCherry and n = 10 for ChR2 for aggressive mice). Two-tailed Wilcoxon rank-sum test. These results indicate that optogenetic dmPFC astrocyte stimulation does not affect mouse aggressive behavior. n.s., not statistically significant. Data are presented as mean ± s.e.m.