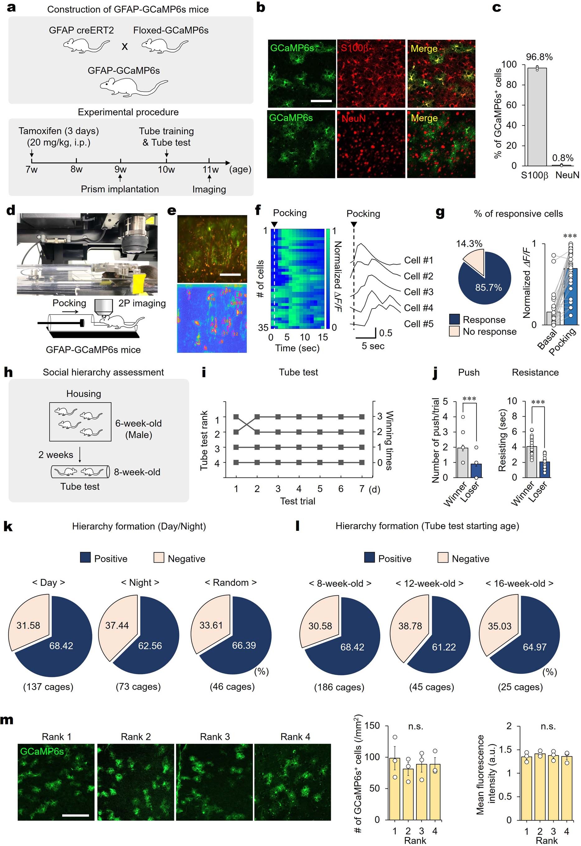
Extended Data Fig. 1: Ca2+ responses of astrocytes in dmPFC and formation of social hierarchy in group-housed mice.

(a) Top: Generation of astrocyte-specific GCaMP6s transgenic mice (GFAP-GCaMP6s); Bottom: experimental scheme. (b and c) Astrocyte (S100β-positive)-specific GCaMP6s expression in tamoxifen-injected GFAP-GCaMP6s mice (n = 3 in each group). Scale bars, 100 μm. (d) Using two-photon imaging, astrocyte-specific GCaMP6s-expressing mice (GFAP-GCaMP6s) show astrocytic Ca2+ elevations when mice are gently pocked with a stick. (e) Region of interests (ROIs) for analysis of dmPFC astrocyte Ca2+ activities. Scale bars: 200 μm. The experiment was repeated 15 times independently. (f) (left) Representative heat map image shows an increased Ca2+ response in most GCaMP6s-expressing astrocytes of the dmPFC (35 cells from a mouse). Ca2+ traces of five representative astrocytes are shown (right). (g) Percent of responsive cells and normalized ΔF/F before and after nose poking (p = 4.0056 × 10-14; n = 35 cells). Two-sided Paired t-test. (h and i) Experimental scheme used to measure basal social hierarchy in group-housed mice (4 mice per cage) and result of the social hierarchy established by daily tube testing of all the mice in a representative cage. We used mouse cages showing a stable hierarchy among cage mates for further experiments. (j) The numbers of pushing and resistance behaviors per tube test trial for winner mice compared to losers (p = 8.69 × 10-5 (Push) and p = 2.59 × 10-8 (Resistance)) (n = 22 in each group). Two-tailed Wilcoxon rank-sum test. The winner mice show more pushing and resistance behavior compared to loser mice. (k and l) Hierarchy formation according to tube test schedules (experiments conducted during daytime, night, and random phases) and mouse ages (8-, 12-, and 16-week-old male mice). The percentage of cages in which a hierarchy was established was consistent regardless of the time of day for tube test (62%–68%) and age of the mice tested (61%–68%), validating the test consistency. (m) GCaMP6s expression among hierarchical cage mates (n = 3 in each group). Scale bars: 100 μm. One-way ANOVA with Bonferroni post-hoc analysis. ***p < 0.005. n.s., not statistically significant. Data are presented as the mean ± s.e.m.