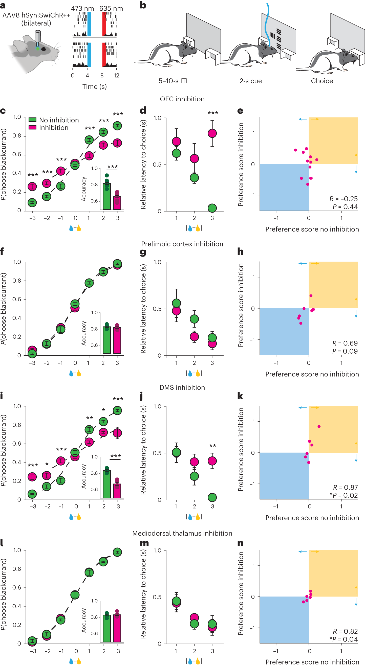
Fig. 2: Activity in the OFC and DMS is important for economic decision-making.
From: Orbitofrontal cortex control of striatum leads economic decision-making

a, Left: schematic of surgical preparation. Right: example single units showing inhibition of spiking activity in response to optical stimulation. b, Schematic of choice task with optical inhibition restricted to the cue evaluation period. c–n, OFC and DMS inhibition impairs economic decision-making. c,f,i,l, Probability of choosing the blackcurrant-predictive cue as a function of the difference in the volume of available rewards for uninhibited (green) and inhibited (magenta) trials. Rats were less likely to choose larger volume rewards when the OFC (c) or DMS (i) was inhibited but not when the prelimbic cortex (f) or mediodorsal thalamus (l) was inhibited (OFC: n = 12 rats; prelimbic cortex: n = 7 rats; DMS: n = 6 rats; mediodorsal thalamus: n = 6 rats; two-way repeated-measures ANOVA). Inset, fraction of trials in which the animal chose the larger available reward on uninhibited (green) and inhibited (magenta) trials (two-sided paired t-test). d,g,j,m, Latency to nosepoke choice response as a function of the absolute difference in the size of rewards available on uninhibited (green) and inhibited (magenta) trials. Rats were slower to respond when the OFC (d) or DMS (j) was inhibited in trials wherein the difference in reward volume was high (easy trials) (OFC: n = 12 rats; prelimbic cortex: n = 7 rats; DMS: n = 6 rats; mediodorsal thalamus: n = 6 rats, two-way repeated-measures ANOVA). Inhibition of either the prelimbic cortex (g) or mediodorsal thalamus (m) did not alter response latency. e,h,k,n, Juice preferences computed on trials in which the OFC (e) was inhibited were not correlated with juice preferences computed on trials in which the OFC was not inhibited (Pearson correlation). Inhibition of the prelimbic cortex (h), DMS (k) or mediodorsal thalamus (n) did not change juice preferences. *P < 0.05, **P < 0.01, ***P < 0.001. Data are presented as the mean ± s.e.m. Full statistical details can be found in Supplementary Table 1.