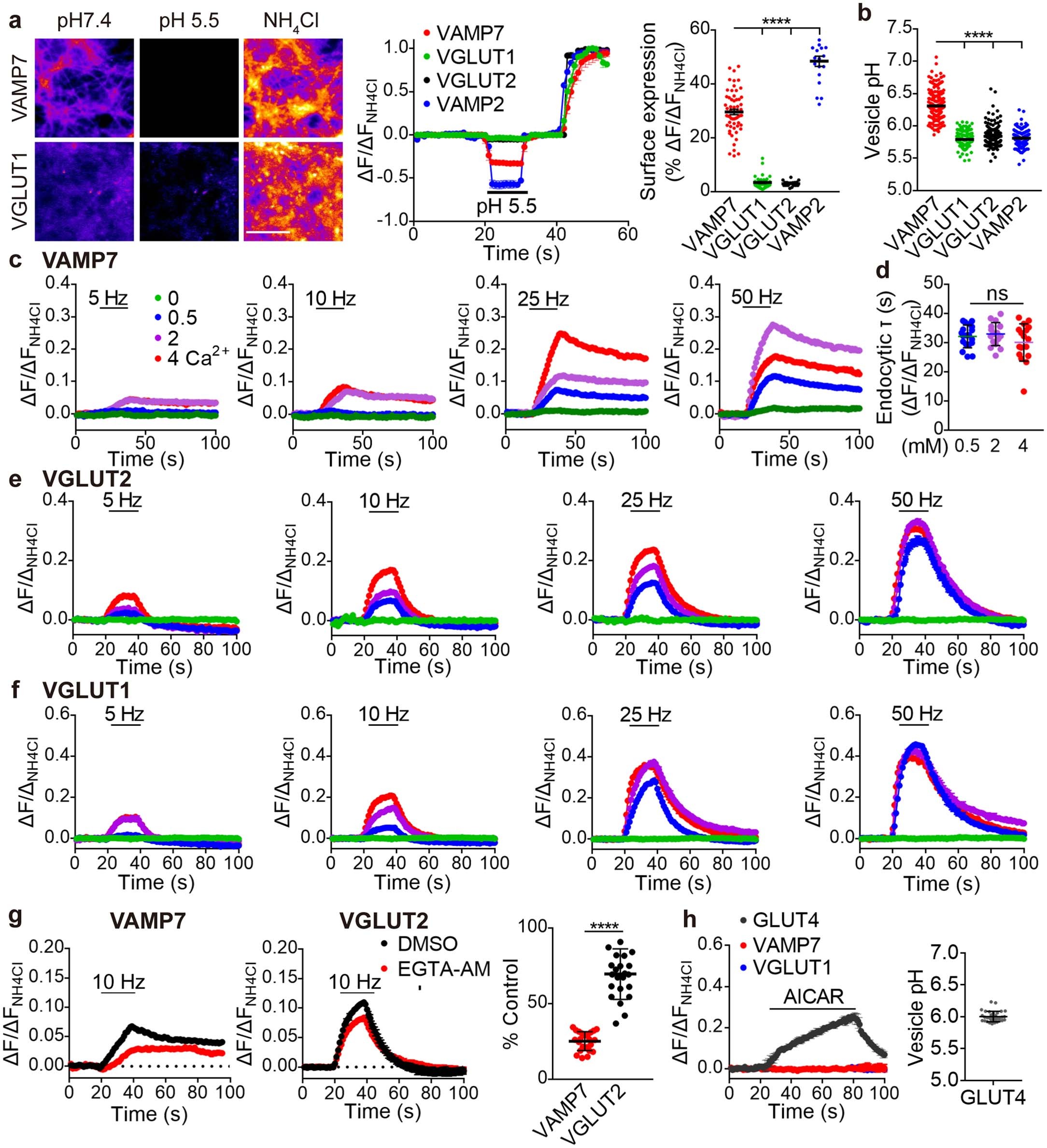
Extended Data Fig. 2: VAMP7+ SVs differ from canonical SVs in pH, Ca++ sensitivity and coupling to presynaptic Ca++ channels.

a, Hippocampal neurons expressing VGLUT1-, VGLUT2-, VAMP2- or VAMP7-pH were imaged in Tyrode’s solution and 2-methanesulfonic acid (MES, pH 5.5) was added to quench cell surface pHluorin, then 50 mM NH4Cl to alkalinize the intracellular pool and reveal the total pHluorin fluorescence. Left, imaging; middle, fluorescence traces; right, surface expression of pHluorin reporters (P = 1.0 × 10−15, n = 19/3). Scale bar, 20 µm. b, The baseline intracellular fluorescence determined by subtraction of the cell surface protein and normalization to total in NH4Cl was used to determine the lumenal pH for each SV reporter (P = 1.92 × 10−10, n = 10/3). c-f, Hippocampal neurons from WT mice expressing VAMP7- (c), VGLUT2- (e) or VGLUT1-pH (f) were stimulated at 5, 10, 25 and 50 Hz in 0, 0.5, 2 and 4 mM Ca++, and the fluorescence response normalized as above (n = 15/3 for c and e, 20/3 for f and 17/3 for d). Graph shows the time constant for endocytosis at 50 Hz (d) (P = 0.027). g Hippocampal neurons expressing VAMP7- or VGLUT2-pH were incubated with 100 μM EGTA-AM for 15 min in Tyrode’s buffer and then stimulated at 10 Hz for 20 s. Scatterplot shows the peak response in EGTA-AM relative to controls (P = 2 × 10−15, n = 23/3). h, Hippocampal neurons expressing GLUT4-, VAMP7- or VGLUT1-pH were incubated with 1 mM AICAR for 30 min and the fluorescence response normalized as above. The scatter plot indicates the pH of GLUT4+ vesicles, determined from the response to acid quenching and neutralization with NH4Cl (n = 33/3). n = x/y where x is the number of fields examined and y the number of independent experiments. The data indicate mean ±  s.e.m. for individual coverslips containing 50-100 boutons each. ****, P < 0.0001 by one-way ANOVA with Tukey’s multiple comparisons test (a,b,d) or two-tailed unpaired t test (g).