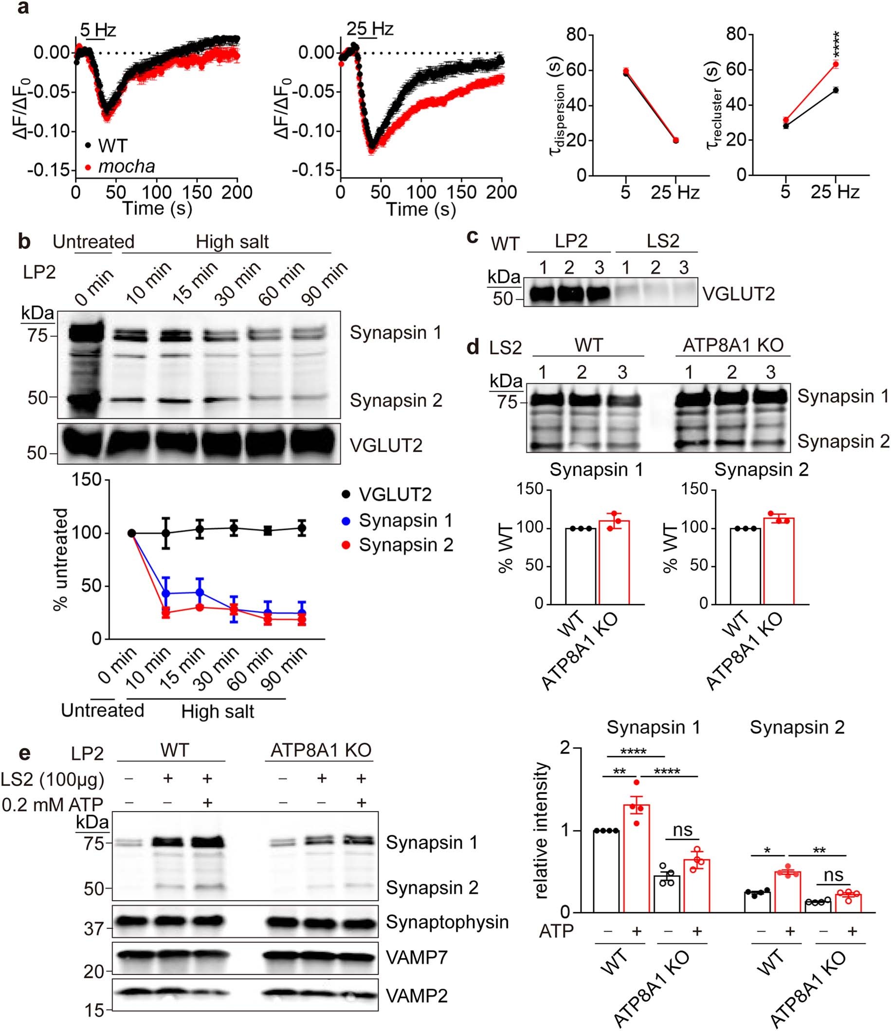
Extended Data Fig. 9: High salt releases endogenous synapsins from SVs.

a, WT and mocha neurons expressing GFP-synapsin 1 were stimulated at 5 and 25 Hz and the fluorescence response over boutons normalized to the baseline before stimulation. Analysis (right) shows the time constants of dispersion during stimulation and of reclustering after stimulation (n = 15 coverslips for 5 Hz and 12 coverslips for 25 Hz from three independent experiments. P = 6 × 10−5). b, LP2 (SVs) were treated with high salt (0.3 M glycine, 0.2 M NaCl) for 10-90 min, the membranes sedimented and then immunoblotted for synapsins and VGLUT2 (n = 3 independent experiments). c, Quantitative western analysis shows that LS2 does not contain the membrane protein VGLUT2 (n = 3 independent experiments). d, LS2 fraction contains synapsins. Scatterplot shows the amount of synapsin 1 and 2 in WT and ATP8A1 KO mice (P = 0.16, synapsin 1; 0.016, synapsin 2). n = 3 independent experiments. e, SV fractions (LP2) from WT and ATP8A1 KO mice were treated with high salt buffer to remove endogenous synapsins and then incubated with presynaptic cytosol (LS2) from WT animals in the presence or absence of 0.2 mM ATP. After incubation, the SVs were sedimented and SV-bound synapsin quantified by western analysis. ATP increases synapsin binding to WT but not ATP8A1 KO SVs: synapsin 1 WT (P = 0.0025), ATP8A1 KO (P = 0.1217); synapsin 2 WT (P = 0.0230), ATP8A1 KO (P = 0.9325) and loss of ATP8A1 reduces binding to SVs: synapsin 1, without ATP (P = 4.67 × 10−7); synapsin 1 with ATP (P = 1.41 × 10−8). n = 4 independent experiments The data indicate mean ±  s.e.m. *, P < 0.05; **, P < 0.01; ****, P < 0.0001 by unpaired two-tailed t-test (a,d) or one-way ANOVA (e) with Tukey’s multiple comparison s test.