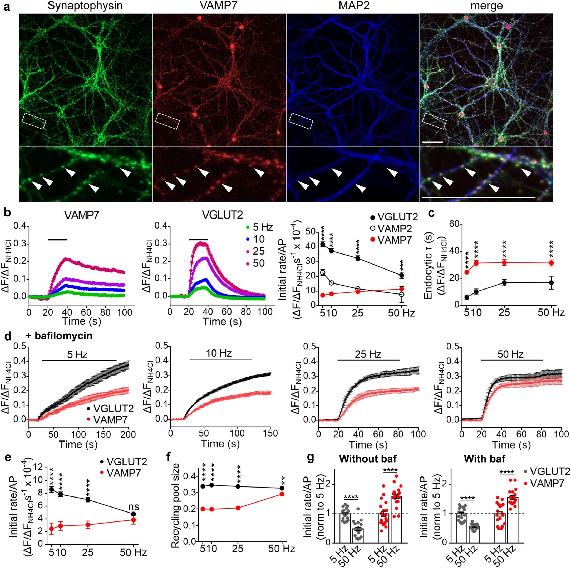
Extended Data Fig. 1: VAMP7+ and VGLUT2+ SVs differ in the frequency dependence of exocytosis.

a, Hippocampal neurons from WT mice were immunostained for endogenous synaptophysin (green), VAMP7 (red) and MAP2 (blue). The area inside the white rectangle is shown below at higher magnification. Arrowheads indicate punctae double labeling for synaptophysin and VAMP7. Scale bars, 20 μm. Representative images were from three independent experiments. b, Hippocampal neurons expressing VAMP7-, VAMP2- or VGLUT2-pHluorin (pH) were stimulated at 5, 10, 25 and 50 Hz for 20 s and the fluorescence normalized to total pHluorin as shown in Fig. 1. Graphs show the initial rate of fluorescence increase per action potential (P = 2.3 × 0−14, 5 and 10 Hz; 3.7 × 10−14, 25 Hz; 1.44 × 10−4, 50 Hz). n = 20/3 c, Graph shows the time constant for endocytosis of VAMP7- and VGLUT2-pH (P = 1.15 × 10−13, 5 Hz; 9.3 × 10−14, 10 Hz; 2.19 × 10−10, 25 Hz; 1.85 × 10−10, 50 Hz). n = 18/3 d-f, Hippocampal neurons expressing VAMP7- or VGLUT2-pH were stimulated at 5, 10, 25 and 50 Hz for 60-120 s in the presence of bafilomycin (d). The initial rate of fluorescence increase per action potential (e) and the proportion of pHluorin reporters (f) as a function of stimulation frequency. e, P = 3.9 × 10−14, 5 Hz; 4.1 × 10−14, 10 Hz; 1.11 × 10−13, 25 Hz; 0.27, 50 Hz (n = 18/3). f, P = 3.4 × 10−14, 5 Hz; 3.41 × 10−14, 10 Hz; 3.4 × 10−14, 25 Hz; 0.007, 50 Hz (n = 23/3). g, The initial rate/AP at 50 Hz normalized to the rate at 5 Hz in the presence or absence of bafilomycin: without bafilomycin (n = 20/3), P = 8.66 × 10−6, VGLUT2; 1.75 × 10−7, VAMP7; with bafilomycin (n = 18/3), P = 9.86 × 10−6, VGLUT2; 4.86 × 10−8, VAMP7. n = x/y where x is the number of fields examined and y the number of independent experiments. The data indicate mean ±  s.e.m. for individual coverslips containing 50–100 boutons each. **, P < 0.01; ***, P < 0.001; ****, P < 0.0001 by two-way (b,c,e,f) or one-way ANOVA (g) with Tukey’s multiple comparisons test.