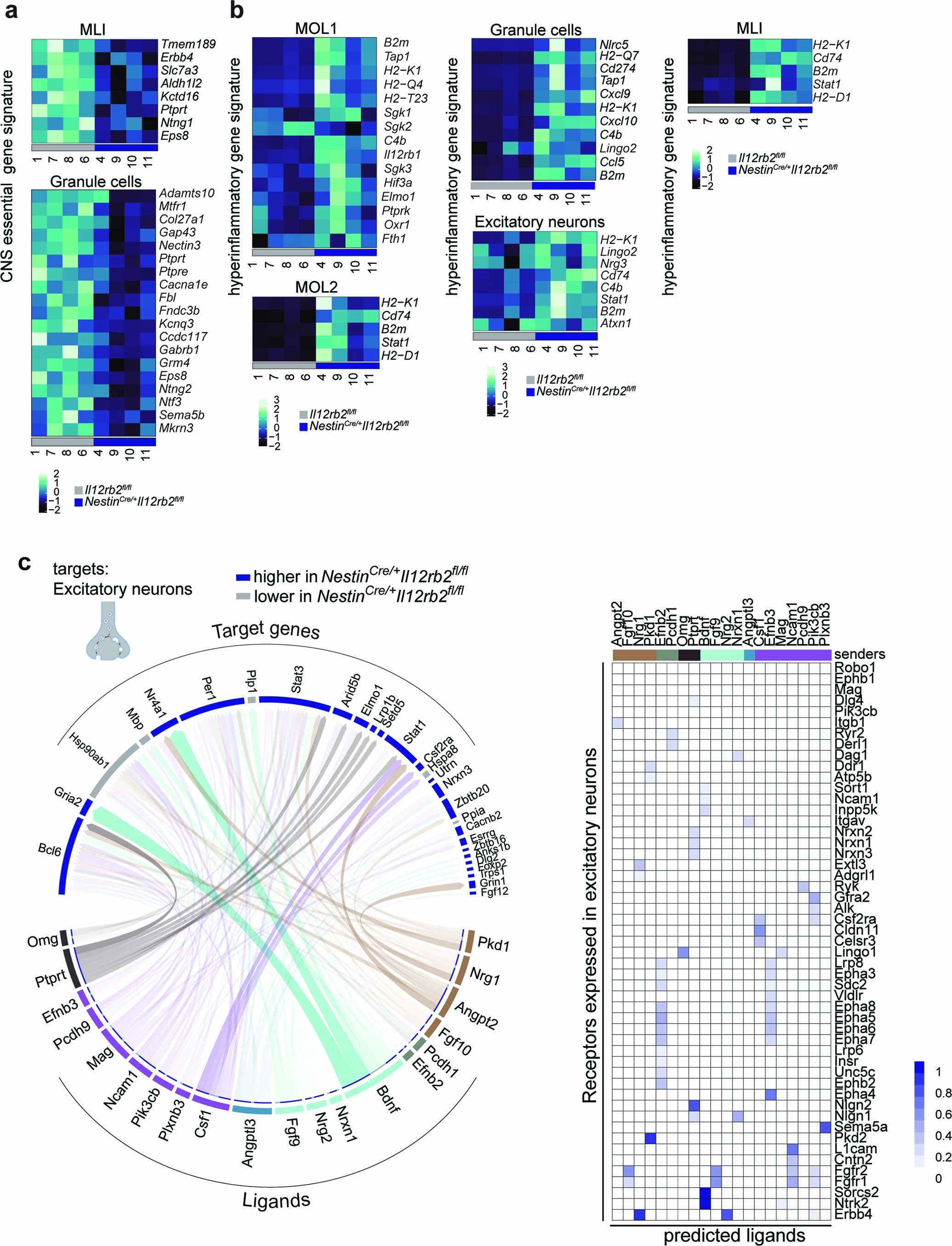
Extended Data Fig. 5: IL-12 induces CNS essential and suppresses hyperinflammatory gene signatures.

Nuclei were isolated from the CNS of Il12rb2fl/fl and NestinCre/+Il12rb2fl/fl male mice (n = 4 per genotype, 8-12 weeks old) at the onset of EAE (10 dpi). (a) and (b) Heatmaps showing the mean gene expression aggregated per mouse for genes of a (a) CNS essential gene signature in MLI and granule cells (b) Hyperinflammatory gene signature in MOL1 and MOL2, Granule cells, excitatory neurons and MLI. (c) Circos plots showing links between unique ligands from senders (ribbon colour indicates subcluster of origin for each ligand; multiple sender cells: ribbon colour black) and predicted associated DE genes in excitatory neurons. Transparency indicates interaction strength, and the ribbon thickness is proportional to the ligand’s regulatory potential. Heatmap (right) displaying potential receptors expressed in excitatory neurons associated with each predicted ligand. Differential gene expression in (a) and (b) was tested using pseudo-bulking and consecutive DEseq2 analysis and is presented in Supplementary Table 3.