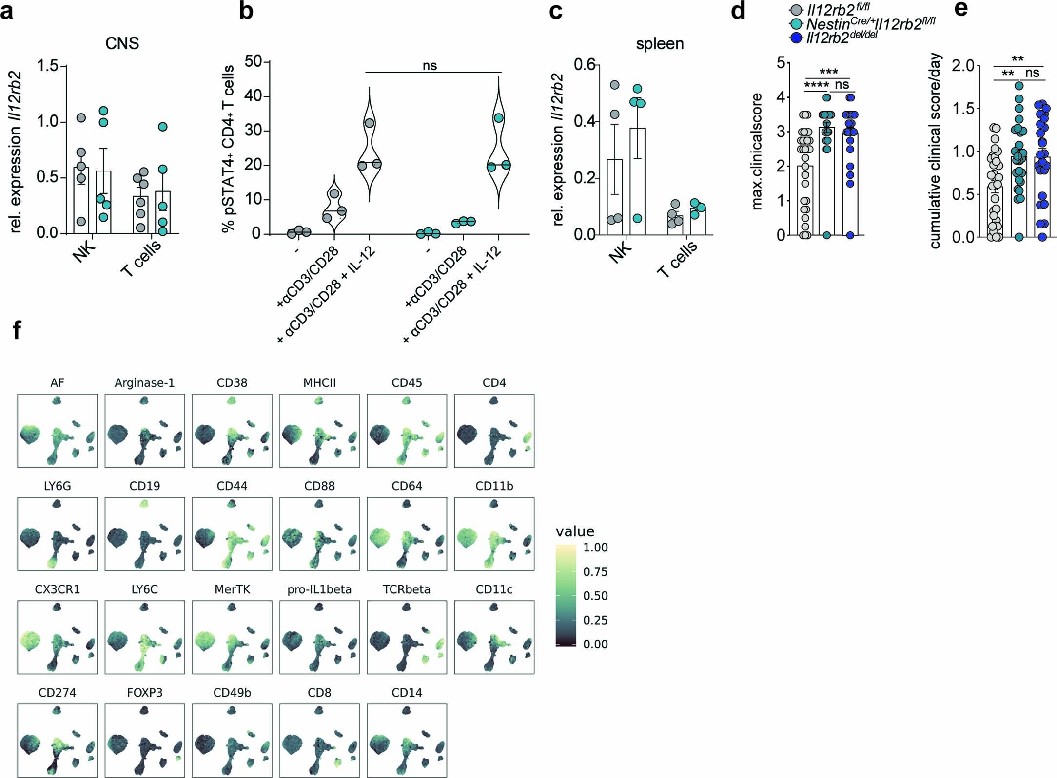
Extended Data Fig. 3: IL-12 engagement in neuroectodermal cells protects against neuroinflammation.

(a) Il12rb2 mRNA expression in NK cells and CD3+ T cells isolated by FACS from the CNS of MOG/CFA immunized NestinCre/+Il12rb2fl/fl (n = 5, m/f) and littermate controls (n = 6, m/f) at 17 dpi. Pooled data from two independent experiments shown as mean ± s.e.m. (unpaired two –tailed t- test, P = 0.9009; P = 0.8027, left to right). (b) Frequency of pSTAT4+ CD4+cells upon IL-12 stimulation of splenocytes from steady-state NestinCre/+Il12rb2fl/fl (n = 3, m) mice and littermate controls (n = 3, m). Data represent one experiment shown as mean ± s.e.m. (two-way ANOVA, Bonferroni’s post hoc test, P > 0.9999; P = 0.8631; P > 0.9999, left to right). (c) Il12rb2 mRNA expression in NK cells and CD3+ T cells isolated by FACS from the spleen of NestinCre/+Il12rb2fl/fl and littermate controls at late stage EAE (n = 4 per group, m/f). Data represent one experiment shown as mean ± s.e.m. unpaired two –tailed t- test, P = 0.5251; P = 0.1749, left to right). (d) Maximum disease scores and (e) cumulative clinical score/day of MOG-CFA immunized NestinCre/+Il12rb2fl/fl (n = 26, m/f), littermate Il12rb2fl/fl control (n = 30, m/f) and Il12rb2del/del (n = 24, m/f) mice. Data are pooled from 6 independent experiments and represent mean ± s.e.m. Two-tailed Mann-Whitney test (****P < 0.0001; ***P = 0.0003; P = 0.4211, left to right) in (d); unpaired two –tailed t- test (**P = 0.0018; **P = 0.0054; P = 0.9615, left to right) in (e). (f) Marker expression overlaid onto UMAP of CNS leukocytes from NestinCre/+Il12rb2fl/fl (n = 11, m/f), Il12rb2fl/fl (n = 7, m/f), Il12rb2del/del (n = 9, m/f) (related to Fig. 3e). ns= not significant. m, male; f, female.