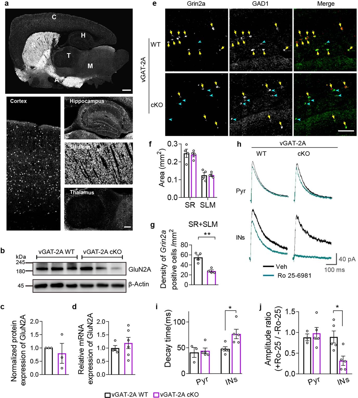
Extended Data Fig. 4: Validation of inhibitory-neuron specific GluN2A conditional knockout mice (vGAT-2A cKO), related to Fig. 3.
From: GluN2A mediates ketamine-induced rapid antidepressant-like responses

a, Greyscale images showing tdTomato signal in sagittal brain sections from vGAT-Cre/Ai9 mice. C-cortex, H-hippocampus, S-striatum, T-thalamus, A-amygdala, M-midbrain. Scale bars showed 500 μm (top) and 200 μm (bottom), respectively. b and c, Western blot analysis of GluN2A expression level in hippocampus of vGAT-2A cKO or WT mice, quantified in b (vGAT-2A WT n = 3, vGAT-2A cKO n = 3). Samples of (b) derive from the same experiment and that gels/blots were processed in parallel. d, Quantification of GluN2A mRNA level in hippocampus of vGAT-2A cKO or WT mice (vGAT-2A WT n = 4, vGAT-2A cKO n = 6). e–g, Grin2a FISH and fluorescent staining of GAD1 in hippocampus of vGAT-2A cKO or WT mice (e; yellow arrows indicated the GAD1 positive cells that co-expressed with GluN2A; cyan arrowhead indicated GAD1 positive cells without GluN2A signal). f, Area of stratum radiatum (SR) and stratum lacunosum & moleculare (SLM). g, Density of GluN2A positive cells in SR and SLM (vGAT-2A WT n = 4, vGAT-2A cKO n = 4; p = 0.0024,). Scale bar showed 200 μm. h, Representative traces of evoked NMDAR-mediated EPSCs from CA1 pyramidal neurons or interneurons in WT or vGAT-2A cKO mice after incubated with Veh (black) or GluN2B selective inhibitor Ro-25 6981 (blue). i and j, Quantitation of the decay time (i) or +Ro25/-Ro25 ratio of the amplitudes of evoked NMDAR-EPSCs (j) (Pyr: pyramidal neurons, vGAT-2A WT n = 3, vGAT-2A cKO n = 5; INs: interneurons, vGAT-2A WT n = 5, vGAT-2A cKO n = 5;). i, INs: p = 0.018; j, INs: p = 0.012. Error bars show SEM. One-sample t test (c, d), two-way ANOVA (f, i, j) and Student’s t test (two-tailed) (g).* p < 0.05, ** p < 0.01.