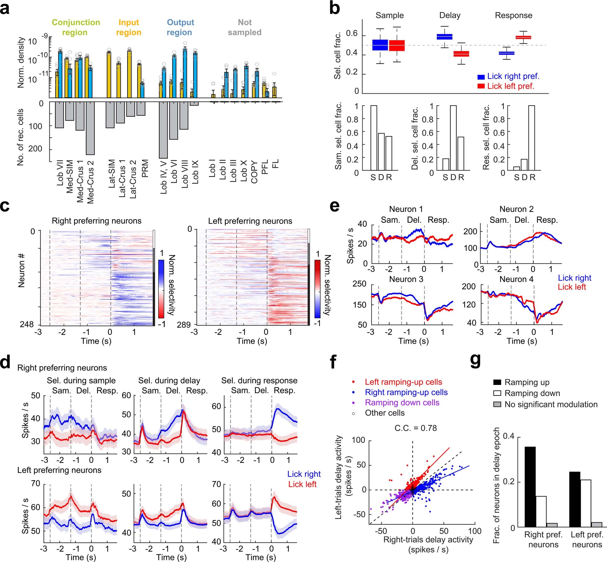
Extended Data Fig. 4: Neuronal selectivity and ramping activity in cerebellar cortex.
From: Activity map of a cortico-cerebellar loop underlying motor planning

a. Top, normalized ALM input density (yellow) and output Purkinje cell density (blue) of all lobules in cerebellar cortex, including lobules not sampled by silicon probe recordings. Same data as in Fig. 3b. Open circles, individual mouse (n = 7 mice for ALM input labeling; n = 5 mice for Purkinje cell labeling). Error bars, mean ± s.e.m. across mice. Bottom, recording yield in individual lobules (1366 neurons sampled from 36 mice). b. Top, proportion of neurons with preference for ‘lick right’ versus ‘lick left’ during different behavior epochs. Proportion is calculated among neurons with significant trial-type selectivity during each epoch (n = 42, sample epoch; n = 134, delay epoch; n = 402, response epoch). Box and whisker plot shows median, 25/75th percentiles and most extreme data points not considered as outliers (bootstrap, Methods). Bottom, for neurons with significant selectivity during each epoch, the plot shows the proportion that also exhibit significant selectivity during other epochs. S, sample epoch; D, delay epoch; R, response epoch. c. Population selectivity across cerebellar neurons. Selectivity is the difference in spike rate between the preferred and non-preferred trial type, normalized to the peak selectivity. Only neurons with significant trial-type selectivity are shown (‘lick right’ preferring neurons, n = 248; ‘lick left’ preferring neurons, n = 289). Neurons are sorted according to response types as indicated by the bar on the right: white, neurons exhibiting selectivity during sample or delay epoch, but not response epoch; grey, neurons exhibiting selectivity during sample or delay epoch, and response epoch; black, neurons exhibiting selectivity during only the response epoch. Dashed lines, behavioral epochs. d. Population response of cerebellar cortical neurons (mean ± s.e.m.) in correct ‘lick right’ trials (blue) and ‘lick left’ trials (red). Only neurons with significant trial-type selectivity during each epoch are shown (P < 0.01, two-tailed t-test). Top, ‘lick right’ preferring neurons. Bottom, ‘lick left’ preferring neurons. For each epoch, neurons are sorted by their preferred trial type using spike counts from 15 trials and the remaining data was used to compute the population response. e. Spike rates of four example neurons showing ramping activity. Neuron 1 and 2, neurons with ramping up activity. Neuron 3 and 4, neurons with ramping down activity. f. Distribution of delay activity in ‘lick right’ and ‘lick left’ trials for all neurons. Delay activity is the spike rate difference between the pre-sample baseline epoch and the delay epoch, calculated separately for ‘lick right’ and ‘lick left’ trials (Methods). Each dot corresponds to one neuron. Left ramping-up cells, neurons with significant ramping up activity that prefer ‘lick left’; right ramping-up cells, neurons with significant ramping up activity that prefer ‘lick right’; ramping down cells, neurons with significant ramping down activity that prefer either trial type. Other cells are shown as open circles. Line represents linear regressions (blue, right ramping-up cells; red, left ramping-up cells). C.C., correlation coefficient across all cells. g. Fractions of neurons with different ramping activities among ‘lick right’ and ‘lick left’ preferring neurons. All recordings are from the left hemisphere.