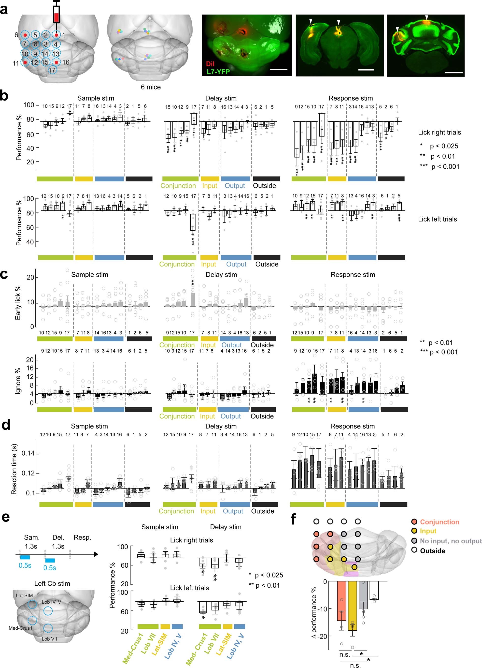
Extended Data Fig. 8: Involvement of cerebellar regions in delayed response task.
From: Activity map of a cortico-cerebellar loop underlying motor planning

a. Alignment of photostimulation locations into CCF. Left, DiI is injected in four corners of the photostimulation grid to localize the grid in CCF (Methods). Coronal sections with DiI labeling are aligned into CCF to anchor the grid. The remaining spots are placed into CCF by interpolation. Labeled grid corners on the template brain are shown for 6 mice. Color codes for different mice. Right, image of an example brain showing DiI injection sites from top view and two example coronal sections after alignment into CCF. Scale bars in all images, 2 mm. b. Performance (% correct) when photostimulating different locations during sample, delay, or response epochs. The number above each bar indicates the stimulation spot in a. Spot #17 is outside of the 4x4 grid and is tested in separate experiments. Photostimulation locations are grouped by ALM input-output connectivity via the fastigial nucleus (indicated by colored bar on the bottom, same color scheme as Fig. 4d). The slight performance decrease when photostimulating outside of the cerebellum may be caused by light scattering through the intact skull, which may affect parts of the cerebellum. Performances are plotted as bars from an offset that indicate mean performance in control trials. Performance in ‘lick right’ and ‘lick left’ trials are computed separately. Error bars, mean ± s.e.m. from bootstrap (Methods). Lick right trials delay epoch, spot #15 ***P = 0.00059, #10 ***P = 0.00027, #12 ***P = 0.00025, #9, **P = 0.00265, #17 **P = 0.00621; response epoch, spot #9 ***P = 0, #12 ***P = 0, #15 ***P = 0.00043, #10 ***P = 3 × 10−5, #17 ***P = 1 × 10−5, #7 ***P = 0, #8 ***P = 0, #11 ***P = 0.00093, #3 ***P = 0, #14 ***P = 0, #5 ***P = 0.00021, #2 *P = 0.01304. Lick left trials sample epoch, spot #9 **P = 0.00125; delay epoch, spot #17 ***P = 2 × 10−5; response epoch, spot #12 **P = 0.0087, #15 **P = 0.00185, #7 **P = 0.00387, #8 ***P = 0.00035, #3 **P = 0.00464, #5 ***P = 0.00067.Dots indicate individual mouse (n = 4 mice for 4x4 grid photostimulation; n = 7 mice for spot #17 photostimulation). c. Same as b for early lick rate and ignore rate. ‘Lick right’ and ‘lick left’ trials are combined. Offsets are the mean early lick rate and ignore rate in control trials. Early lick rate, spot 17 **P = 0.006, Ignore rate, spot #10 **P = 0.002, #15 **P = 0.004, #7 **P = 0.001, #8 **P = 0.0012, #14 **P = 0.0011. Error bars, mean ± s.e.m. from bootstrap (Methods). Open circles indicate individual mouse (n = 4 mice for 4x4 grid photostimulation; n = 7 mice for spot #17 photostimulation). d. Same as b for reaction time change. Reaction time is the time between response cue and first lick. ‘Lick right’ and ‘lick left’ trials are combined. Offsets show the mean reaction time in control trials. Error bars, mean ± s.e.m. from bootstrap (Methods). Open circles indicate individual mouse (n = 4 mice for 4x4 grid photostimulation; n = 7 mice for spot #17 photostimulation). e. Left, optogenetic experiment perturbing med-Crus 1 (a conjunction regions), Lob VII (a conjunction regions), lat-SIM (an input-dominant region) and Lob IV, V (an output-dominant region) in the same session to allow a side-by-side comparison. In a subset of trials, photostimulation is delivered randomly to one of the four spots during either sample or delay epoch. Right, performance (% correct) when photostimulating different locations in sample and delay epochs(n = 5 mice). Lick right trials *P = 0.017, **P = 0.006; lick left trials *P = 0.012p. Error bars, mean ± s.e.m. from bootstrap (Methods). f. Effect of delay epoch photostimulation across cerebellar regions does not coincide with ALM input-output connectivity via the dentate nucleus. Top, conjunction regions (pink spots), input-dominant regions (yellow spots), regions with no input or output connectivity (grey spots), spots outside of the cerebellum (white spots). No photostimulation spots covered the output-dominant region (magenta region on the rendered brain). Bottom, averaged ∆performance in ‘lick right’ trials. Kruskal-Wallis One-Way ANOVA Test, H(3) = 10.81, P = 0.0128. * Post-hoc Mann Whitney U Test between input-dominant vs. no connectivity regions, *P = 0.032; input-dominant vs. outside regions, *P = 0.029. Error bars, s.e.m. across photostimulation spots within each region. Conjunction region, 3 spots from 4 mice; input region, 4 spots from 11 mice; no connectivity region, 5 spots from 4 mice; outside region, 4 spots from 4 mice.