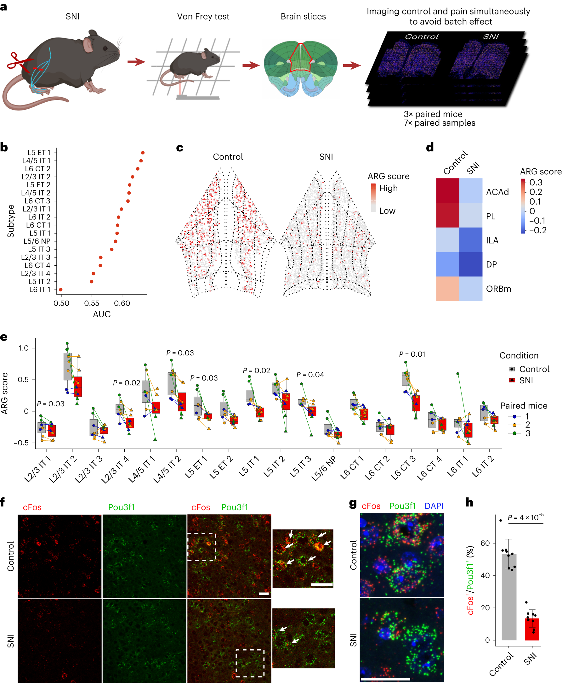
Fig. 7: Chronic pain caused cellular and molecular changes in PFC excitatory neurons.

a, Overview of chronic pain sample preparation. For each MERFISH run, one brain slice from each of the control and pain condition are loaded together to avoid batch effect (n = 3 biologically independent adult male mice per group in sham and SNI, sampled over seven sessions of imaging experiments). b, Transcriptionally perturbed neurons predicted by Augur for each of the excitatory subtypes. AUC shows the area under the ROC curve of the predictions. c, Spatial distribution of cells colored by ARG scores in control and pain conditions. The anatomical subregions of PFC are also shown. d, Heatmap showing ARG score in PFC subregions in pain and control samples (number of neurons in b–d, nsham = 17,873, nSNI = 19,392). e, ARG scores of PFC excitatory subtypes in pain and control samples. Paired dots represent the control–pain paired samples, which were imaged together. Color of the paired dots represents the paired mice ID (two-tailed paired t test is used to calculate the P values; n = 3 independent mice per group; the center is the median value, bounds of box indicate the first and third quantile; the minima are defined as the minimum values and the maxima are defined as maximum values within each group). f, smFISH colabeling of cFos and Pou3f1 (L5 ET marker) at high magnification in sham (control) and SNI (chronic pain) conditions. Arrowheads in merged images indicate double positive neurons (scale bars = 20 µm). g, High-resolution images showing localization of cFos and Pou3f1 mRNA molecules within individual neurons in sham and chronic pain (scale bar = 20 µm). h, Barplot showing the percentage of cFos+ cells to Pou3f1+ cells (mean ± s.e.m.; two-tailed Mann–Whitney test; n = 9 biologically independent adult male mice per group; P = 4 × 10−5).