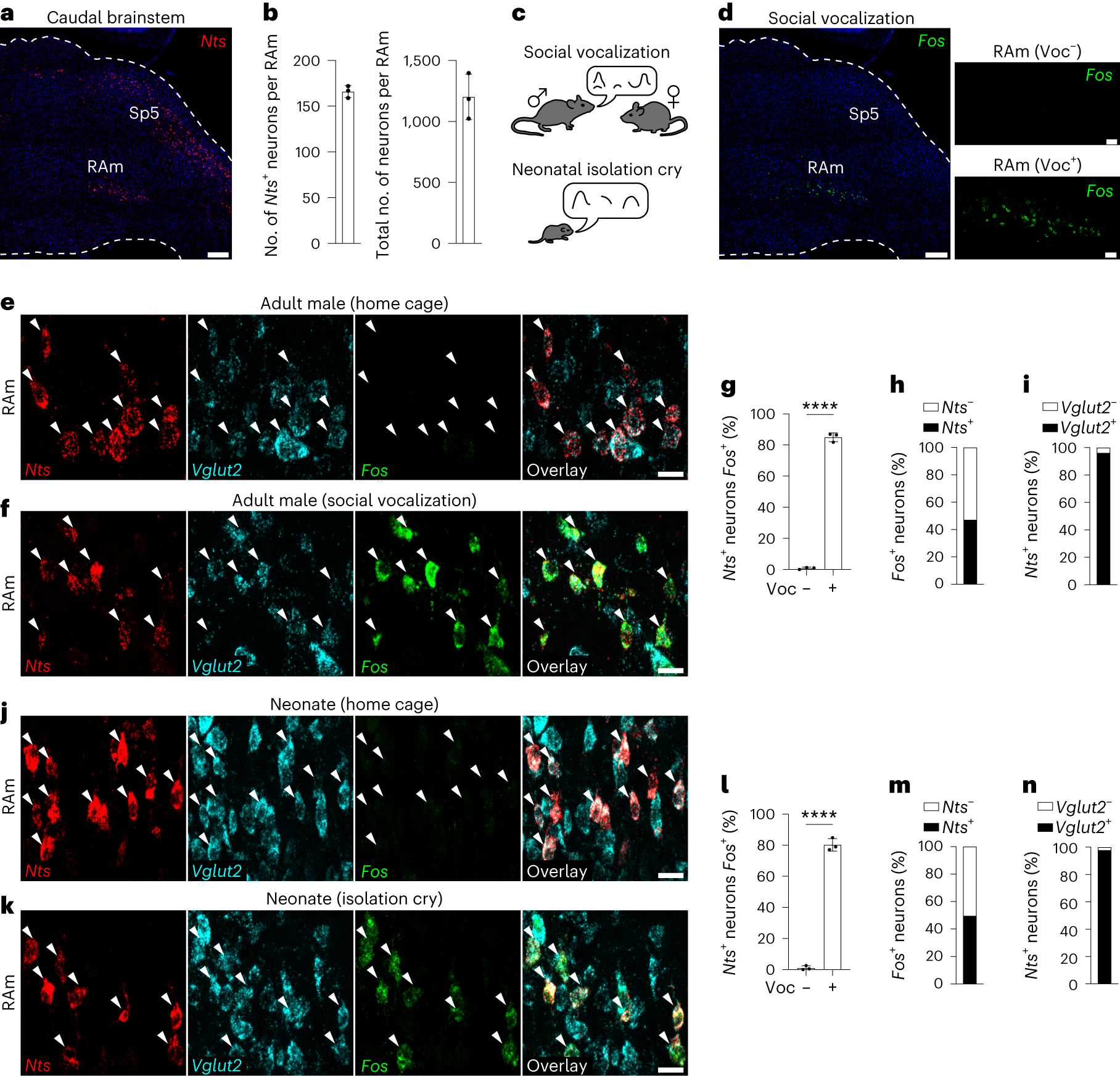
Fig. 1: Nts marks a vocalization-activated RAm subpopulation.
From: A brainstem circuit for phonation and volume control in mice

a, Caudal brainstem sagittal section of adult mouse with Nts mRNA labeled by smFISH (red). Note Nts expression in RAm and spinal trigeminal nucleus (Sp5). Scale bar, 200 µm. b, Left, number of Nts+ neurons in RAm (n = 3 mice). Right, number of neurons in RAm (n = 3 mice). c, Top, adult social vocalization. A female mouse placed with a male drives ultrasonic vocalizations by the male. Bottom, neonatal isolation cry. Removing a neonatal mouse from home cage drives ultrasonic isolation cries. d, Left, Fos mRNA labeling by smFISH (green, neural activity marker) in an adult male that vocalized to a female for 90 min. Note Fos expression restricted to RAm (magnified in right lower panel). Right upper panel, Fos labeling in RAm of adult male home cage control mouse that did not vocalize. Left scale bar, 200 µm. Right panel scale bars, 50 µm. e, smFISH labeling for Nts, Vglut2 and Fos in RAm of an adult male home cage control mouse. Note all RAm Nts+ neurons (arrowheads) express Vglut2 but do not express Fos. Scale bar, 15 µm. f, Identical smFISH labeling in RAm of adult male mouse that vocalized to a female. Note induction of Fos in RAm Nts+ neurons. Scale bar, 15 µm. g, Percent of RAm Nts+ neurons that express Fos in adult male mice under home cage control (Voc−) and vocalization (Voc+) conditions (P = 9 × 10−7, n = 3 mice per condition and 739 total scored Nts+ neurons). h, Percent of RAm Fos+ neurons in vocalizing adult male mice that also express Nts (n = 3 mice and 710 total scored Fos+ neurons). i, Percent of RAm Nts+ neurons that express Vglut2 in adult male mice (n = 3 mice and 739 total scored Nts+ neurons). j–n, Experimental scheme as in c–i except performed in neonatal mice that emitted isolation cries or home cage controls (P = 6 × 10−6, n = 3 mice per condition, 1,164 total scored Nts+ neurons and 1,115 total scored Fos+ neurons). Scale bars, 15 µm. Data are shown as mean ± s.d. ****P < 0.0001 by unpaired two-tailed t-test.