Fig. 5: Projection targets of RAm Nts neurons.
From: A brainstem circuit for phonation and volume control in mice

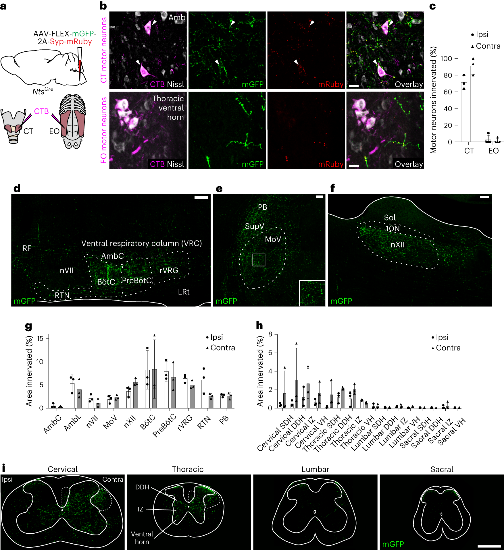
a, RAm Nts neuron projection mapping. NtsCre mice were injected in RAm with the AAV indicated for Cre-dependent labeling of axons (mGFP) and putative synapses (mRuby). After AAV injection, retrograde tracer CTB was injected into CT and EO muscles to label their motor neurons. b, Immunostaining of retrogradely labeled (CTB+) CT motor neurons in Amb (top) and EO motor neurons in thoracic ventral horn (VH) (bottom) in NtsCre mice injected in RAm with the AAV. RAm Nts neurons (mGFP+ and mRuby+) directly innervate (red puncta) CT (arrowheads) but not EO motor neurons. Scale bars, 20 μm. c, CT and EO motor neuron innervation by ipsilateral (left bars) and contralateral (right bars) RAm Nts neurons (CT: n = 3 mice; EO: n = 4 mice). d, Sagittal section immunostaining of contralateral ventral respiratory column (VRC) after mGFP labeling of RAm Nts fibers as above. Note selective projection of RAm Nts neurons to VRC, comprising RTN/parafacial respiratory group, BötC, pre-BötC and rVRG, plus sparse innervation of pontine reticular formation (RF). Scale bar, 100 µm. e, Sagittal section immunostaining of contralateral trigeminal motor nucleus (MoV) as above. Note innervation of a subset of MoV, with dense innervation of supratrigeminal nucleus (SupV) and parabrachial (PB)/Kӧlliker–Fuse nuclei. Inset, boxed region of MoV. Scale bar, 100 µm. f, Sagittal section immunostaining of contralateral hypoglossal motor nucleus (nXII) as above. Note innervation of nXII. 10N, dorsal motor nucleus of vagus; Sol, nucleus of the solitary tract. Scale bar, 100 µm. g,h, Quantification of mGFP+ innervation density of RAm Nts neurons across brainstem (g, n = 3 mice) and spinal cord (h, n = 3 mice) regions. DDH, deep dorsal horn; IZ, intermediate zone; SDH, superficial dorsal horn. i, Transverse section immunostaining of cervical, thoracic, lumbar and sacral spinal cord after mGFP labeling of RAm Nts axons. Note RAm axons descending contralaterally through the dorsal corticospinal tract (middle dashed outline) and lateral spinal nucleus (right dashed outline), with extensive arborization in cervical and thoracic DDH, IZ and VH. Scale bar, 500 µm. Data are shown as mean ± s.d. Contra, contralateral; Ipsi, ipsilateral.